EasyManua.ls Logo

Sharp CD-PC671H - Page 27

Sharp CD-PC671H
80 pages
Print Icon
To Next Page IconTo Next Page
To Next Page IconTo Next Page
To Previous Page IconTo Previous Page
To Previous Page IconTo Previous Page
Loading...
– 27 –
CD-PC671H/651H
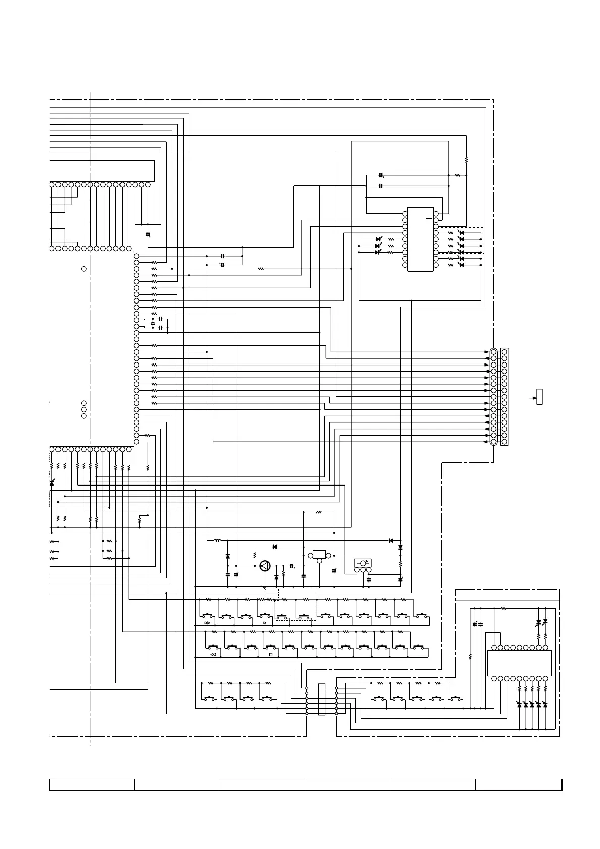
Figure 27 SCHEMATIC DIAGRAM (6/13)
7
8 9 10 11 12
PC671H
ONLY
C710
220/10
C722
10/50
C723
0.1/50
C711
0.01
D717
DS1SS133
L702
100µH
D715
DS1SS133
R780
10K
C706
1/50
R753
10K
R752
10K
R755
10K
R756
10K
R799
4.7K
R749
10K
R750
10K
R751
3.3K
D719
DS1SS133
R798
100
(1/4W)
RX701
REMOTE
SENSOR
D720
DS1SS133
C715
47/16
C714
0.022
IC704
KIA7042AP
RESET
C713
0.022
C712
3.3/50
R797
100K
D718
DS1SS133
Q704
KRC102 M
R795
47K
R762 1K
R763 1K
R764 1K
R765 1K
R766 1K
R767 1K
R768 1K
R769 1K
R770 1K
R771 1K
R772 1K
R773 1K
R774 1K
R775 1K
R776 1K
R777 1K
R778 1K
R779 1K
R748
10K
R747
10K
R754
10K
R757
10K
C709
0.022
R745
1K
C708
18P
C707
15P
(CH)
XL701
4.19MHz
R742 1K
R743 1K
R744 1K
R738 1K
R739 10K
R741 1K
R740 1K
R737 1K
R736 1K
R761 1K
SLI342UCJ
TIMER
R735
1.8K
SW701
ON-STANDBY
SW702
STATION
RD02
1.2K
SW703
CLOCK
RD03
1.5K
RD01
820
RD04
1.8K
SW704
TIMER/
SLEEP
UNSW_5V
KEYIN1
U/D SW
G1
G2
G3
G4
G5
G6
G7
G8
G9
G10
G11
TIMER LED
DNO SW
VSS
REMOCON
SYS STOP
O/C SW
PUIN SW
KEYIN1
SPEANA2
SPEANA3
AVSS
SLD–
SLD+
FRF(DRF)
SQOUT
PCCL
VPP
LCK2
LCK1
CLK
DO
ENA
CD DSP RES
S
2
S1
CD DSP WRQ
CD DSP RWC
CD DSP COIN
CD DSP CQCK
RESET
AVDD
AVREF
X2
X1
VDD
CE
DI
SW_5V
RD27
3.9K
RD32
5.6K
RD25
2.2K
RD26
3.3K
RD22
1.2K
RD24
1.8K
SW731
PHANTOM
SW725
PLAY
SW726
VOLUME
DOWN
RD30
22K
RD23
1.5K
SW730
DIMMER
SW732
NORMAL
RD29
12K
RD28
6.8K
RD21
820
SW722
FF
SW724
TUNING
DOWN
RD31
68K
SW728
X-BASS/
DEMO
SW729
EQUALI
ZER
SW733
BY PASS
SW723
TUNING
UP
KEYIN3
RD10
820
SW711
REC
PAUSE
RD12
1.5K
SW712
MEMORY/
SET
RD14
2.2K
SW714
TUNER/
BAND
RD13
1.8K
SW713
STOP
RD15
3.3K
RD11
1.2K
SW716
TAPE
SW718
PTY/TI
SEARCH
SW717
CD
RD16
3.9K
SW719
EON
RD18
12K
RD17
6.8K
SW720
ASPM
RD19
22K
SW721
DISPLAY
MODE
RD20
68K
SW715
VIDEO
SW710
REW
KEYIN2
RS711 1.5K
RS712
1.2K
RD09
6.8K
SW709
OPEN
/CLOSE
SW706
DISC 2
RD07
3.9K
SW708
DISC
SKIP
SW707
DISC 3
RD06
3.3K
SW705
DISC 1
RD05
2.2K
F
F
F
G11
G10
G09
G08
G07
G06
G05
G04
G03
G02
G01
S01
S
02
123
24 25 26 27 28 29 30
31 32 33 34 35
36 37 38 39
1
1
2
3
4
5
6
7
8
9
10
11
12
13
14
15
16
17
18
19
20
21
22
23
24
25
26
27
28
29
30
28
29
30
313233343536373839404142
4
3
88 89 90 91 92 93 94 95 96 97 98 99
100
SPEANA1
TUN SM
T2 RUN
KEYIN2
KEYIN3
E
C/PLAY
Y
-CON
VDD
13
R793 1K
R792 1K
R791 1K
IC702
BU2092F
INPUT/OUTPUT
EXPANDER
Q4
Q3
Q10
VSS
DATA
CLOCK
LCK
Q0
Q1
Q2
Q5
Q6
Q7
Q8
Q9
Q11
OE
VDD
R782 1K
R783 1K
R784 1K
R785 1K
R786 1K
LED721
R787 1K
LED720
LED719
LED718
LED717
LED716
C717
0.022
C716
47/16
R781
10K
R788
1K
PCCL
CQ CK(DSP)
CO IN(DSP)
SQ OUT(DSP)
SLD+
RES(DSP)
WRQ(DSP)
RWC(DSP)
DISC NO
OPEN/CLOSE
D_GND
PUIN SW
SLD-
UP/DOWN
DRF(ASP)
9
10
11
12
13
14
15
8
7
3
5
4
6
1
2
9
10
11
12
13
14
15
8
7
3
5
4
6
1
2
+B
+B
+B
+B
XT2
+B
IC701
X
0281AW
E
M CONTROL
O
COMPUTER
+B
1
2
3
4
5
6
7
8
9
1
0
1
1
1
2
1
3
4
1
1
5
6
1
7
1
8
1
+B
BI702
CNS12
+B
+B
1
2 3
+B
FW701
6
1
+B
2
+B
+B
+B
LED716,LED717,LED721:SLI342YCJ
LED719,LED720:SLI342YCE
LED718:SLI325YC
LED711~LED713
:SLI342YCJ
LED711
LED712
LED713
C719
0.022
C718
47/16
VDD
OE
Q11
Q10
Q9
Q8
Q7
Q6
Q5Q4
Q3
Q2
Q1
Q0
LCK
CLOCK
DATA
VSS
1234
5
6
7
8
9
101112131415161718
IC703
BU2092F
INPUT/
OUTPUT
EXPANDER
LED706
SLI342YCB
LED707
L1154GT4
RS707
470
RS706
470
RS701 470
RS702 470
RS703 470
RS704 470
RS705 470
LED701
L1154GT4
LED702
SLI342YCB
LED703
SLI342DCB
LED704 SLI342UCB
LED705
SLI342UCB
TO CD SERVO PWB
P29 7-H
CNP12
SWITCH PWB-A3
SW727
VOLUME
UP
PC671H
ONLY
PC651H
ONLY

Related product manuals