EasyManua.ls Logo

Sharp CD-PC671H - Page 26

Sharp CD-PC671H
80 pages
Print Icon
To Next Page IconTo Next Page
To Next Page IconTo Next Page
To Previous Page IconTo Previous Page
To Previous Page IconTo Previous Page
Loading...
CD-PC671H/651H
– 26 –
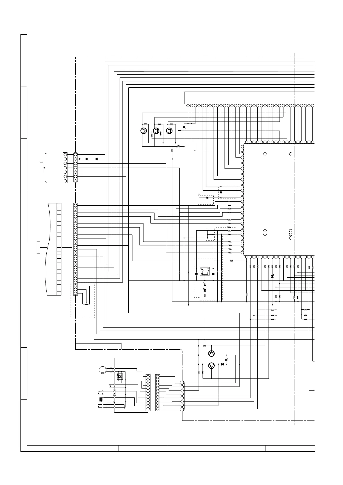
Figure 26 SCHEMATIC DIAGRAM (5/13)
A
B
C
D
E
F
G
H
1
23456
• NOTES ON SCHEMATIC DIAGRAM can be found on page 18.
PC671H
ONLY
PC671H
ONLY
R700 10K
R719 10K
R711 1K
C721
47/50
R716 1K
C703
0.001
R725
390
1/4
LED723
SLI342YCJ
VR702
VOLUME JOG
C704
0.001
R727 10K
R726 10K
R723 10K
R753
10K
R752
10K
R755
10K
R756
10K
R749
10K
R750
10K
R728
1K
R701
100K
R729
1K
R703
100K
R789
1K
R702
100K
R704 1K
R705 1K
R715 1K
R713 1K
R712 22K
R710 1K
R709 1K
R708 1K
R707 1K
R706 1K
R714 1K
C702
1/50
Q705
KTC3199 GR
Q707
KTC3199 GR
Q706
KTC3199 GR
VR701
SUB WOOFER
VOLUME
R748
10K
R747
10K
R754
10K
R757
10K
R760
10K
Q702
KTA1273 Y
C705
47/25
D716
DS1SS133
Q703
KTA1271 Y
R759
10K
R758
1.2K
R742 1K
R746
10K
R734 2.2K
R733 2.2K
R732 1K
R731 1K
R730 1K
R743 1K
R744 1K
R738 1K
R739 10K
R741 1K
R740 1K
R737 1K
R736 1K
LED722
SLI342UCJ
TIMER
R735 1.8K
SP_RLY
UNSW_5V
SW_5V
DIST0
M_GND
SW_5V
VLOAD
KE
A
UN SW_5V
AC.RLY-CON
VF2
VF1
B
KEY JOG B
KEY JOG A
CAM SW
T1FAS
FPA
MOTOR
GND
+12V
T2 RUN
SOLENOIDO
12V
12V
12V
12V
0V
0V
U/D SW
G2
G3
G4
G5
G6
G7
G8
G9
G10
G11
VLOAD
S16
S17
S18/DIST0
S19/DIST1
S20/DIST2
S21/DIST3
S22/DIST4
DISTOUT
SPN_P
SP-DET
SPRLY
POWER
SR MUTE
C MUTE
S MUTE
T_T1T2
T-BIAS
H/P
FPA
T1FAS
CAM SW
VDD
T_MOT
T_SOL
TIMER LED
DNO SW
VSS
REMOCON
SYS STOP
O/C SW
PUIN SW
KEYIN1
SPEA
N
SPEA
N
A
V
S
L
S
L
FRF(D
R
SQ
O
P
C
V
L
C
L
C
C
D
E
CD DSP
R
S15
S14
S13
S12
S11
S10
S8
S7
S6
S5
S4
S3
S2
S1
CD DSP
W
CD DSP R
W
CD DSP C
O
CD DSP CQ
RE
S
AVDD
AVREF
V
3
2
1
4
9
10
11
12
13
14
15
16
17
18
19
20
21
22
23
24
25
8
7
6
5
7
8
6
5
4
3
2
1
FL701
F
F
F
G11
G10
G09
G08
G07
G06
G05
G04
G03
G02
S01
S02
S03
S04
S05
S06
S07
S08
S09
S10
S11
S12
S13
S14
S15
S16
S17
S18
S19
S20
S21
S22
1234
5
6
7
8
9
10 11 12 13 14 15 16 17 18 19 20 21 22 23 24 25 26 27 28 29 30
31 32 33 34 35
1
28
29
30
32333435363738394041424344454647484950
51
52
51
52
53
54
55
56
57
58
59
60
61
62
63
64
65
66
67
68
69
70
71
72
73
74
75
76
77
78
79
80
81
81
82 83 84 85 86 87 88 89 90 91 92 93 94 95 96 97 98 99
SPEANA1
TUN SM
T2 RUN
KEYIN2
REC/PLAY
AC
RLY-CON
S9
VDD
D722
DS1SS133
D721
DS1SS133
7
6
5
4
3
2
1
7
6
5
4
3
2
1
CNS806
R790
33
+B
+B
+B
+B
D704
DS1SS133
D702
DS1SS133
SPN_P
POWER
SR.MUTE
C.MUTE
S.MUTE
T_T1/T2
T_BIAS
REC/PLAY
H/PSW
TUN_SM
D_GND
D_GND
SPEANA3
SPEANA2
SPEANA1
M_12V
CLK
CE
DI
DO
Q11
ENA
A_GND
CNP701FFC701
1
5
4
9
10
11
12
8
7
6
3
2
1
5
4
9
10
11
12
8
7
6
3
2
CNSM1
CNPM1
FWM2
SWM5
CAM
SOLM1
SOLENOID
SWM4
F.A.S
CNPM2
SWM3
FOOL PROOF
FWM1
3
1
4
2+
MM1
TAPE MOTOR
2
PHM1
RUN PALS
SENSOR
TAPE MECHANISM
PWB-F
M
BI701
+B
+B
+B
+B
+B +B
HI-CUT
X
IC701
IX0281AW
SYSTEM CONTROL
MICROCOMPUTER
BI703
DISPLAY
SUB_VOL_IN
SUB_VOL_OUT
DISPLAY PWB-A2
TO POWER PWB
P30 1-F, 32 1-F
CNP806
TO MAIN PWB
P22 1-D
CNP502
LED724
SLI342YCJ
PC651 ONLY
PC651H
ONLY
PC671H
ONLY

Related product manuals