EasyManua.ls Logo

Sharp CP-C1W - Page 34

Sharp CP-C1W
72 pages
Print Icon
To Next Page IconTo Next Page
To Next Page IconTo Next Page
To Previous Page IconTo Previous Page
To Previous Page IconTo Previous Page
Loading...
CD-C1W,CP-C1W
– 34 –
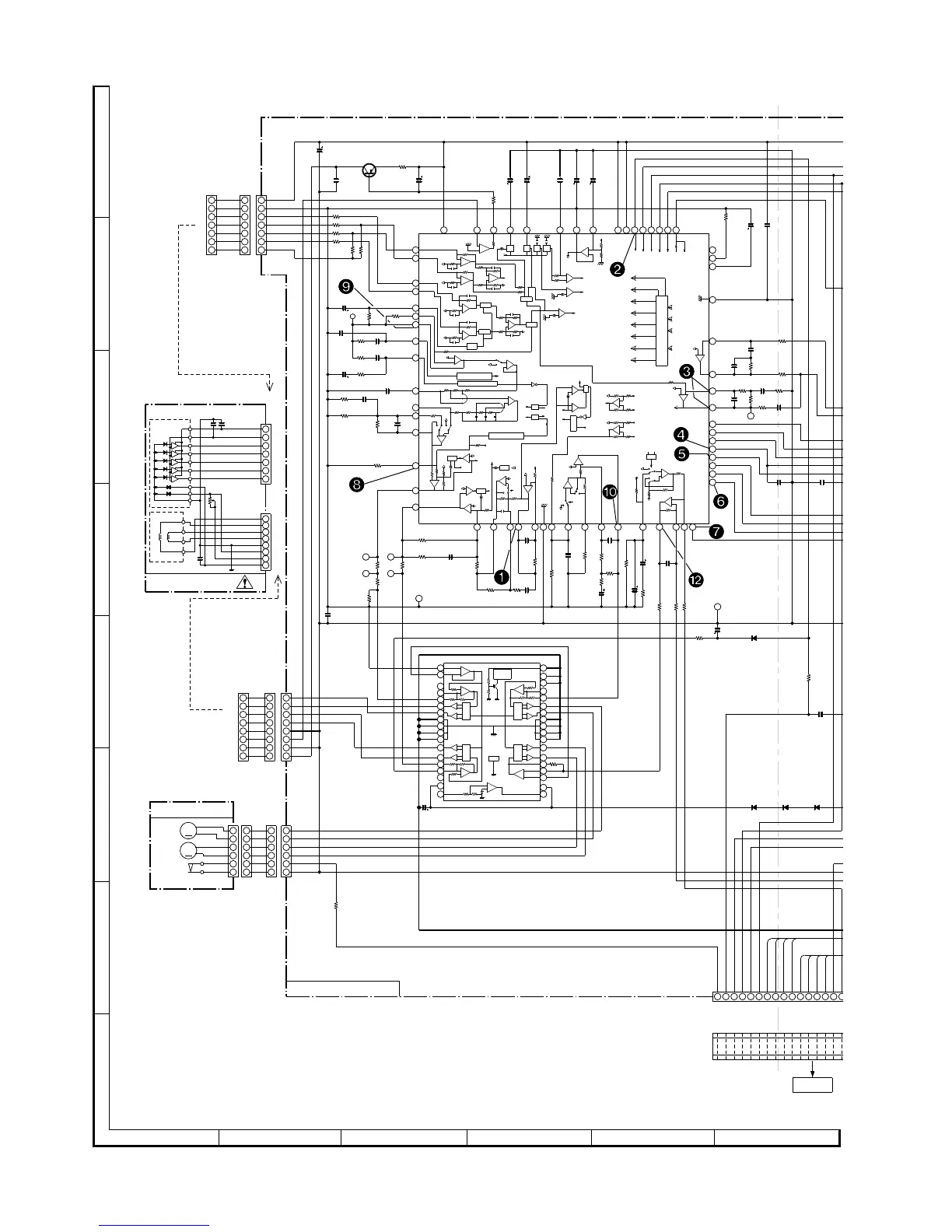
Figure 34 SCHEMATIC DIAGRAM (10/15)
NOTES ON SCHEMATIC DIAGRAM can be found on page 16.
A
B
C
D
E
F
G
H
1
23456
R20
1K
R22
22K
R21
22K
R19
1K
R24
47K
R23
10K
R25
1.5K
C14
0.01
C13
330P
C17
0.001
C9
0.047
C6
0.033
C5
0.033
R14
27K
R13
1K
R11
6.8K
R10
2.2K
R9
100K
R15
12K
C54
0.001
IC1
LA9241M
SERVO AMP.
Q1
KTA1266 GR
C2
0.01
CNP3
CNP2
C7
0.1/50
R12
100
R38
470
C23
0.0027
C25
27P
R39
1K
C37
0.022
R47
100K
C34
0.33/50
C33
0.47/50
C32
0.01
C31
220/6.3
C30
0.1/50
D1
1SS133
C21
0.0033
R36
220K
R35
220K
R34
22K
R33
1.2K
R32
10K
C20
47/10
R29
56K
R30
6.8K
R31
1.2K
C18
0.47/50
R28
10K
C16
0.0047
R27
39K
R26
82K
R18
15K
R17
33K
C12
0.1
C11
0.1
R16
3.3K
C10
180P
C8
0.068
C36
100/10
R48
10K
FOCUS/TRACKING/
SPIN/SLIDE DRIVER
R37
82K
C35
1/50
R49
1K
R1
10
C3
1/50
C1
47/10
R6
82K
R7
82K
R2 68K
R3 82K
R4
82K
68K
R5
CNP1
R45
4.7K
C28
0.1
C29
4.7/25
R8
15K
C4
0.1/50
C19
1/50
R41
47K
C24
2.2P
R43
56K
R40
5.6K
R42
47K
R44
33K
C27
0.001
C26
0.033
M
M
6
5
4
3
2
6
5
4
3
2
6
5
4
3
2
6
5
4
3
2
11 1 1
888
777
666
555
444
333
222
111
7
6
5
4
3
2
1
8
7
6
5
4
3
2
1
66
77
55
44
33
22
111
5
3
2
6
7
4
C57
0.001
D3
1N4004S
D2
1N4004S
D4
1N4004S
C22
220P
R46
560
FSS
TBC
FSC
GEN
GEN
GEN
REF
CV-
JP–
JP+
CV+
JP
+
+
+
+
+
+
+
+
+
+
+
+
+
+
+
+
+
+
+
+
+
+
+
+
+
+
REF
REF
SLOF
SLOF
LATCH
P-ON RES
DAT
CLK
FEBAL
SHOCK;WCOMP
HIST.COMP
BAL
WCOMP
JP
REF
FOF
REF
REF
REF
REF
SPOF
REF
SLOF
OR
REF
RF
REF
REF
REF
FE1
VCR
HFL
DEF
REF
+
+
+
REF
+
CE
CL
SLOF
FSTA
TOSTA
FOSTA
8/12CM
LASER
2FREQ
RF
REF
REF
REF
REF
TO
REF
REF
REF
REF
VCR
VCR
VCR
TGL1
THDL
GL
THD
VCC
DRF
S.Q.R
PSTR
REF
TO
VCC1
SPI
JP
SPG
SP–
SPO
FD
FA–
FA
SP
THLD
TD–
TD
TO
TA
TH
TE
TE–
TB
F
E
FIN1
FIN2
LDS
LDO
BHI
PHI
LF2
SLI
VR
REFI
VCC2
DRF
CE
DAT
CL
CLK
DEF
DGND
SLC
RFS–
RFSM
CV+
CV–
SLOF
HFL
TES
TOFF
TGL
JP+
FE–
FE
FD–
AGND
SLEO
SLD
SL–
SL+
JP–
FSC
NC
VCC
CH1
CH2
CH4
CH3
TSD
+
+
+
+
+
+
STAND
BY
IC3
M56748FP
46
47
48
49505152535455565758596061626364
45
VREF
8
9
7
6
10
11
12
13
4
3
2
1
5
SP+
SP–
SL+
SL–
TESI
SCI
HF
TE
1.5V 4.0V
3.4V
TRY_SW4
TRY_SW3
TRY_SW2
TRY_SW1
CAM_SW4
CAM_SW3
CAM_SW2
CAM_SW1
COIN
PIUN
DRF
WRQ
CQCK
SQ_OUT
RWC
SL+
2.0V
2.0V
PU-IN
0V
18 177 16 15 14 13 1227 26 25 24 23 22 21 20 19
36
35
34
33
32
31
30
29
28
27
26
25
24
23
22
21
20
19
18
17
16
15
14
13
12
11
10
9
8
7
6
5
4
3
2
1
3.4V
GND
4.0V
2.0V
2.0V
2.0V
2.0V
2.0V
2.0V
2.0V
2.0V
2.0V
2.0V
2.0V
2.0V
2.0V
2.0V
2.0V
2.0V
2.0V
2.0V
2.0V
2.0V
2.0V
2.0V
2.0V
2.0V
0V
2.0V
2.0V
2.0V
2.0V
2.0V
0V
0V
4.0V
4.0V
0V
0V
4.0V
0V
0V
1.3V
2.0V
2.0V
2.0V
0V
2.0V
4.0V
4.0V
2.0V
1.9V
0.7V
1.8V
3.9V
3.9V
0V
0V
2.0V
0.7V
0V
14
16
15
44
43
42
41
40
39
38
37
36
35
34
33
32313029282726252423222120191817
+B+B
CD SERVO PWB-C3
1
1
T
CFW2
CNS3A
CNP3A
CD MOTOR PWB-E
M701
SPINDLE
MOTOR
M702
SLED
MOTOR
SW702A
PICKUP IN
CNS3B
CNS1A
CNS1B
PICKUP UNIT
+B
LASER DRIVER
+B
CNS2B
CNS2A
PD
GND
LD
VR
FO–
TR+
TR–
FO+
TR+
FO+
FO–
TR–
K
E
B
A
F
C
LD
MON
C
F
A
B
E
K
ACTUATOR
LD
VR
PD
GND
F+
F–
T+
T–
1
2.0V
0V
0V
V
2.0V
2.1V
2.1V
2.1V
0V
0V
0V
0V
2.1V
2.0V
2.0V
5.0V
0.7V
2.0V
2.0V
2.0V
2.0V
2.0V
2.1V
2.1V
0V
0V
0V
0V
2.1V
2.1V
2.0V
2.0V
0V
5.0V
0V
2.1V

Related product manuals