EasyManua.ls Logo

Sharp HT-X1H - Advanced Playback Functions

Sharp HT-X1H
88 pages
Print Icon
To Next Page IconTo Next Page
To Next Page IconTo Next Page
To Previous Page IconTo Previous Page
To Previous Page IconTo Previous Page
Loading...
HT-X1H
6 – 19
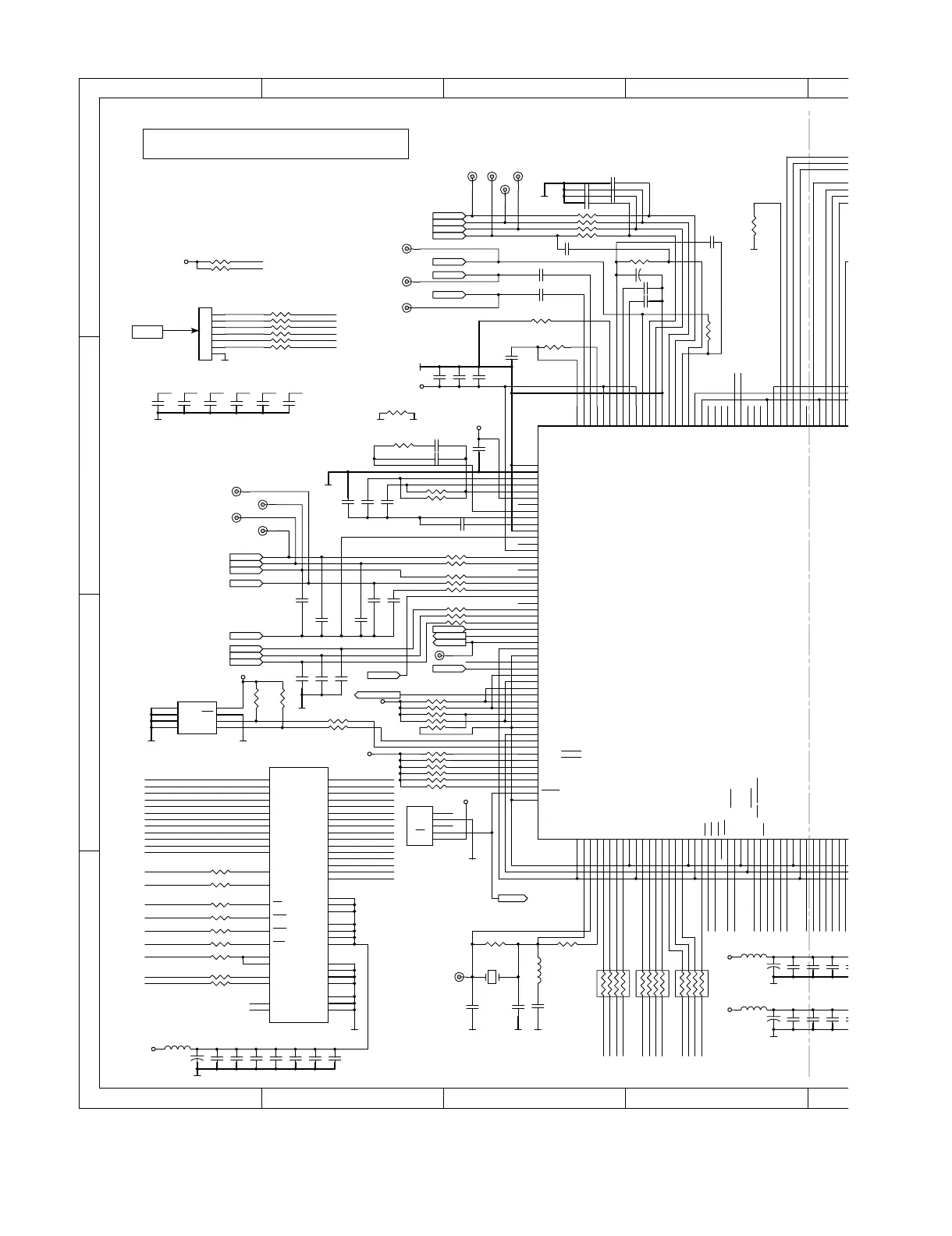
Figure 6-19 DVD PWB UNIT (2/7)
1 2 3 4
4321
D
C
B
A
SLEGN
DWE#
DB6
DB1
MA8
MA1
SCLK
DB12
MA2
MA6
SCSJ
MA5
MA11
MA4
DB3
SBAD
MA0
SDATA
FOCUS
DB14
DB10
DB5
MA7
DIN
DSCK
MA10
SPINDLE
MA9
MA0
MA8
FEI
DQM
DB15
DB13
DB9
MA6
MA2
CAS#
RAS1#
MA10
DB11
TRACK
RAS0#
MA5
DOE#
DB8
MA3
DB4
DB0
RAS2#
MA4
DB2
MA9
TEI
CEI
CS0#
MA7
MA3
MA1
DB7
MA11
DIP
RAS0#
DMA3
DB15
RESET#
SDEFCT
RXD
LDON
TXD
TBCK
DB1
DMA6
TXD
DB3
DB0
DMA1
SPDIF
DOE#
RAS2#
TSD0
DB6
DMA10
XOUT
XSDATA
SVREF15
DB5
DWE#
DMA5
CAS#
DMA2
DMA0
TSD1
TWS
DCLK
TESTAD
DB14
RAS1#
DMA4
SPDON
XSCSJ
DB4
CS0#
DMA11
SVREF09
DB2
DMA9
DMA7
SVREF15
RXD
MCLK
DB7
DMA8
XSCLK
TSD2
SVREF21
XIN
UDAC
R125 10K
R165 6.8K
C160
0.0047
TP16
CEI
R163
33K
C164
33P
C167
0.0068
C168
1uF
TP17
DIN
C136
0.001
VD33
1
XIN
2
XOUT
3
DCLK
4
DMA0
5
DMA1
6
DMA2
7
DMA3
8
VS33
9
VD33
10
DMA4
11
DMA5
12
DMA6
13
DMA7
14
DMA8
15
DMA9
16
DMA10
17
VS33
18
VD33
19
DMA11
20
DCAS
21
DCS0
22
DCS1
23
DRAS0
24
DBANK0/ DRAS1
25
VSS
26
VDD
27
DBANK1/ DRAS2
28
DCKE/DOE/TDMTSC
29
DWE
30
DB0
31
DB1
32
DB2
33
VS33
34
VD33
35
DB3
36
DB4
37
DB5
38
DB6
39
DB7
40
DB15
41
DB14
42
43 114
YUV0/UDAC
115
TWS/SEL_PLL2
116
TSD0/SEL_PLL0
117
TSD1/SEL_PLL1
118
119
TSD2
120
TSD3
121
MCLK
122
TBCK
123
SPDIF/SEL_PLL3
124
SPDIFIN
125
VD33
126
VS33
127
XSWBLCLK
128
XSWBL
129
XSLG
130
XSIP2
131
XSIP1
132
XSFLAG[0]
133
XSFLAG[1]
134
XSFLAG[2]
135
XSFLAG[3]
136
VSS
137
VDD
138
XSTEXI
139
XSTESTAD
140
XSSBAD
141
XSFEI
142
AVSS_AD
143
XSCEI
144
XSTEI
145
XSRFRP
146
AVDD3_AD
147
XSVREF[21]
148
XSVREF[09]
149
XSVREF[15]
150
XSIREF
151
AVDD3_DS
152
XSIPIN
153
XSRFIN
154
XSRFIP
155
XSDSSLV
156
AVSS_DS
157
AVSS_PL
158
XSPDOFTR1
159
XSFDO
160
XSFTROPI
161
AVDD3_PL
162
XSPLLFTR1
163
XSPLLFTR2
164
XSVREF0
165
XSAWRC
166
AVSS_DA
167
XSRFRPCTR
168
XSTRAY
169
AVDD3_DA
170
XSSPINDLE
171
XSFOCUS
172
XSSLEGP
173
XSSLEGN
174
XSTRACK
175
XSTESTDA
176
XSFGIN
177
XSPHOI
178
SXCSJ
179
XSDATA
180
XSCLK
181
XSDFCT
182
XSLDC
183
XSSPDON
184
VD33
185
VS33
186
XGPIO[9]
187
XGPIO[8]
188
XGPIO[7]
189
XGPIO[6]
190
XGPIO[5]
191
XGPIO[4]
192
EAUX03
193
EAUX02
194
EAUX01
195
EAUX00
196
VSS
197
VDD
198
AUX0
199
AUX1
200
AUX2/ HSYNC
201
AUX3/ VSYNC
202
AUX4
203
AUX5
204
AUX6
205
AUX7
206
RESET
207
VS33
208
C171
0.015U
C169
1uF
C174
27PF
TP18
FEI
C176
560P
C177
560P
R87 3.3K
R15 33
R88 3.3K
R16 33
C137
0.001
TP19
FOCUS
R17 33
C172
0.015U
C49
0.1
R18 33
S0
1
S1
2
S2
3
GND
4
SDA
5
SCL
6
WC
7
VCC
8
U10
24C02
C50
0.1
R19 33
C51
0.1
R20 33
R126
10K
R21 33
R174 5.1K
G1
27M
R22 33
R176 68K
R23 33
R166 6.8K
R24 33
C52
0.1
TP20
SLEGN
C154
0.047U
+
C179
4.7uF/16V
C178
560P
C138
0.001
R78
open
R25 33
C173
0.015U
R137
4.7K
C180
47PF
C53
0.1
R26 33
C165
33P
C54
0.1
R27 33
TP23
DIP
C170
1uF
R28 33
C139
0.001
C55
0.1
R70
1K
NC
1
GND
2
NC
3
RE
4
VDD
5
U12
V6300
VCC
1
DQ0
2
DQ1
4
VSSQ
6
DQ2
5
DQ3
7
VCCQ
3
DQ4
8
DQ5
10
VSSQ
12
DQ6
11
DQ7
13
VCCQ
9
DQML
15
WE
16
CAS
17
RAS
18
CS
19
A11
35
A10
22
A0
23
A1
24
A2
25
A3
26
VCC
14
VSS
28
A4
29
A5
30
A6
31
A7
32
A8
33
A9
34
N.C.
36
CKE
37
CLK
38
DQMH
39
N.C.
40
VCCQ
43
DQ8
42
DQ9
44
VSSQ
46
DQ10
45
DQ11
47
VCCQ
49
DQ12
48
DQ13
50
VSSQ
52
DQ14
51
DQ15
53
VSS
41
BA0
20
BA1
21
VCC
27
VSS
54
U13
4Mx16 SDRAM (9ns)
R29 33
C166
33P
TP25
TEI
R30 33
R151
1.2K
1 8
2 7
3 6
4 5
RN1
10x4
R89 3.3K
R98 100K
R175 5.1K
R139
4.7K
R71
1K
1 8
2 7
3 6
4 5
RN2 10x4
R90 3.3K
TP26
SPINDLE
1 8
2 7
3 6
4 5
RN3 10x4
C140
0.001
C175
27PF
TP27
MIRR
R178
20K
TP14
SPDON
L35
3.3uH
R167 6.8K
C57
0.1
C161
0.0047
R168 6.8K
TP31
TRACK
PLL33V
RF33V
VCC-DSP33
GND
GND GNDGND
VCC
GND
GND
VCC
RFGND
RFGND
RFGND
GND
PLLGND
VCC-DSP33
SPINDLE
FOCUS
SVREF15
TRACK
SLEGN
MIRR
TEI
CEI
DIN
FEI
DIP
SBAD
SCSJ
SDATA
SCLK
HOMESW
MOCTL
SERIAL EEPROM
Vibratto-I I
SDEFCT
SPDON
LDON
MIRR
EAUX03
EAUX00
EAUX02
EAUX01
EAUX01
STB0
CLID0
BUSY0
CLK0
DI0
DO0
STB
CLID
BUSY
CLK
DI
DO
R31 33
R32 33
R33 33
R34 33
C181
22P
C182
22P
C183
22P
C184
22P
C185
22P
C186
22P
STB0 CLID0 BUSY0 CLK0 DI0 DO0
GND
R99 100K
R100 100K
R101 100K
R102 100K
R103 100K
R104 100K
VCC
STB0
CLID0
BUSY0
CLK0
DI0
DO0
R141 4.7K
R142 4.7K
R143 4.7K
R144 4.7K
1
2
3
4
5
6
7
J5
GND
TP33
SBAD
+
C117
10uF/16V
GND
L32 FB
VCC33
C61
0.1
C62
0.1
C63
0.1
C64
0.1
C65
0.1
C66
0.1
C67
0.1
VCC-DRAM
R81 OPEN
+
C118
10uF/16V
GND
L33 FB
VCC33
C68
0.1
C69
0.1
C70
0.1
VCC-DSP33
VCC20
+
C119
10uF/16V
GND
L34 FB
C79
0.1
C80
0.1
C81
0.1
VCC-DSP20
R82
0
PLLGND RFGND
TP15
XOUT
SPDIF IN0
R84
4.7K
GND
CD-DVD-CTR
RESET#
DVD SERVO PWB UNIT-1/3
CNW703
P6-7 1-D
FROM
DISPLAY PWB
VS33

Other manuals for Sharp HT-X1H

Related product manuals