EasyManua.ls Logo

Sharp LC-13S1E - Page 22

Sharp LC-13S1E
69 pages
Print Icon
To Next Page IconTo Next Page
To Next Page IconTo Next Page
To Previous Page IconTo Previous Page
To Previous Page IconTo Previous Page
Loading...
25
1716 1918151413121110
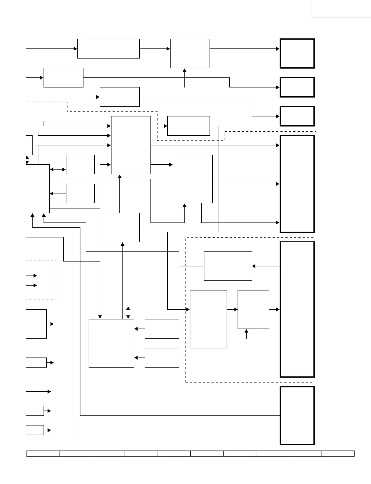
LC-13S1E
LC-15S1E
_
L/R
_
L/R
S
C2_OUT_L/R AO_L/R
L/R_IN
VCC(+12V)
SP_L/R
HP_L/R
R0~7 G0~7 B0~7
V0 V7 V21 V64
VCOM
CSCOM
HV1/3
L_ERR
INV+B(+12V)
V112 V176 V235 V255
P3301
I
2
C
I
2
C
I
2
C
AUDIO AMP
IC350
AUDIO AMP
IC3500
AUDIO
POWER AMP
SPEAKER
J3900
SC1202
SC1203
SC1204
P6500
P6501
P4001
AUDIO OUT
LCD
PANEL
BACK
LIGHT
LAMP
REMOTE
CONTROL
RECEIVER
&
OPC
SENSOR
DC/AC
TRANS
T6500
T6502
DC/AC
INVERTER
DRIVE
Q6500~6504
LAMP ERROR
DETECTOR
Q3602, Q3603
GRADATION
POWER
IC1101
OFL REVERSE
Q3601
DPS
IC1201
LEVEL
SHIFT
Q1602,1604,1606
TELETEXT
CPU
IC1601
SRAM 2M
IC1612
FLASH 4M
IC1611
RESET
IC2006
E
2
PROM
IC2007
M
M
ICON
I
C2001
J4021
HEADPHONE
JACK
IC3301
AUDIO ACTIVE FILTER
IC1902~1904
REV
MPDA_5
MPCLK_5
DAC1CS
OUTCON
OFL2
YIN0~7VPC_0~7
SYNC SIGNAL
CONTROL SIGNAL
RESET
TEXT R/G/B /FB
OSD
R/G/B
VPC
R/G/B/FB
CVBS R/G/B
OFL2
L_ERR
IC709
IC710
G
IC704
LTAGE
V
ERTER
C
705
—16V
+23V
+17V
—8V
+5V
+3.3V
+2.5V

Related product manuals