EasyManua.ls Logo

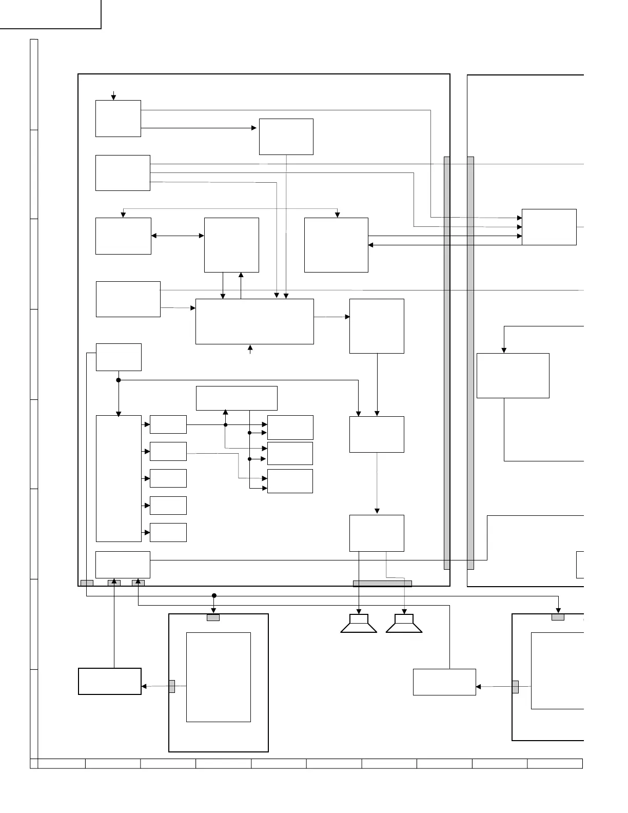
Sharp LC-20E1H - Block Diagram

Sharp LC-20E1H
72 pages
Print Icon
To Next Page IconTo Next Page
To Next Page IconTo Next Page
To Previous Page IconTo Previous Page
To Previous Page IconTo Previous Page
Loading...
24
87109654321
A
B
C
D
E
F
G
H
LC-20E1H
LC-20E1M
BLOCK DIAGRAM
SC3403
SC2001
P6700 - P6702
P67
0
P3502
P3601
P6705
P3703
P3704
P3602
P6703
P6704
AV2
6 LAMPS
(UP)
INVERTER
Q6700, Q6701
T6700, T6701
Q6703, Q6704
T6702, T6703
Q6706, Q6707
T6704, T6705
AV1
S-VIDEO
INPUT
HEAD
PHONE
JACK
INPUT
OUTPUT
COMPONENT
INPUT
DC IN
DC13V
LAMP
CHECK
ANALOG UNIT
SP-R SP-L
L1, R1
DL, DR
SIF
HOT
TUNER
TU3201
I2C
AUDIO
DECODER
(MSP)
IC3304
AUDIO
FILTER
IC3301
IC3302
IC3303
AUDIO
AMPLIFIER
IC3305
I2C
COLD
VIDEO
SWITCH
IC402
SYNC
SEPARATER.
Q401
IC401
TV-V
Y, PB, PR
V1
SY, SC
AUDIO
IN/OUT
SWITCH
IC3501
Q3500
DC/DC
T3701
IC3701
Q3700
Q3701
Q3702
38V
9V
5V
-8V
-20V
REGULATOR
IC3702
31V
Q3707
Q3704
29V
8V
Q3706
VIDEO
IN/OUT
SWITCH
Q3501-Q3505
V2
TV-V
V1
V2
V2/VO
VOUT
CSY
N
L_ERR
SIF-AMP.
Q3201
Q3202
L2, R2
4 LAMPS
(DOWN)
INVERTER
Q6709, Q67
T6706, T67
0
Q6712, Q67
T6708, T67
0
INVERTER B
HOT
COLD
INVERTER A UNIT

Related product manuals