EasyManua.ls Logo

Sharp LC-20E1H - Page 40

Sharp LC-20E1H
72 pages
Print Icon
To Next Page IconTo Next Page
To Next Page IconTo Next Page
To Previous Page IconTo Previous Page
To Previous Page IconTo Previous Page
Loading...
40
87109654321
A
B
C
D
E
F
G
H
LC-20E1H
LC-20E1M
Ë
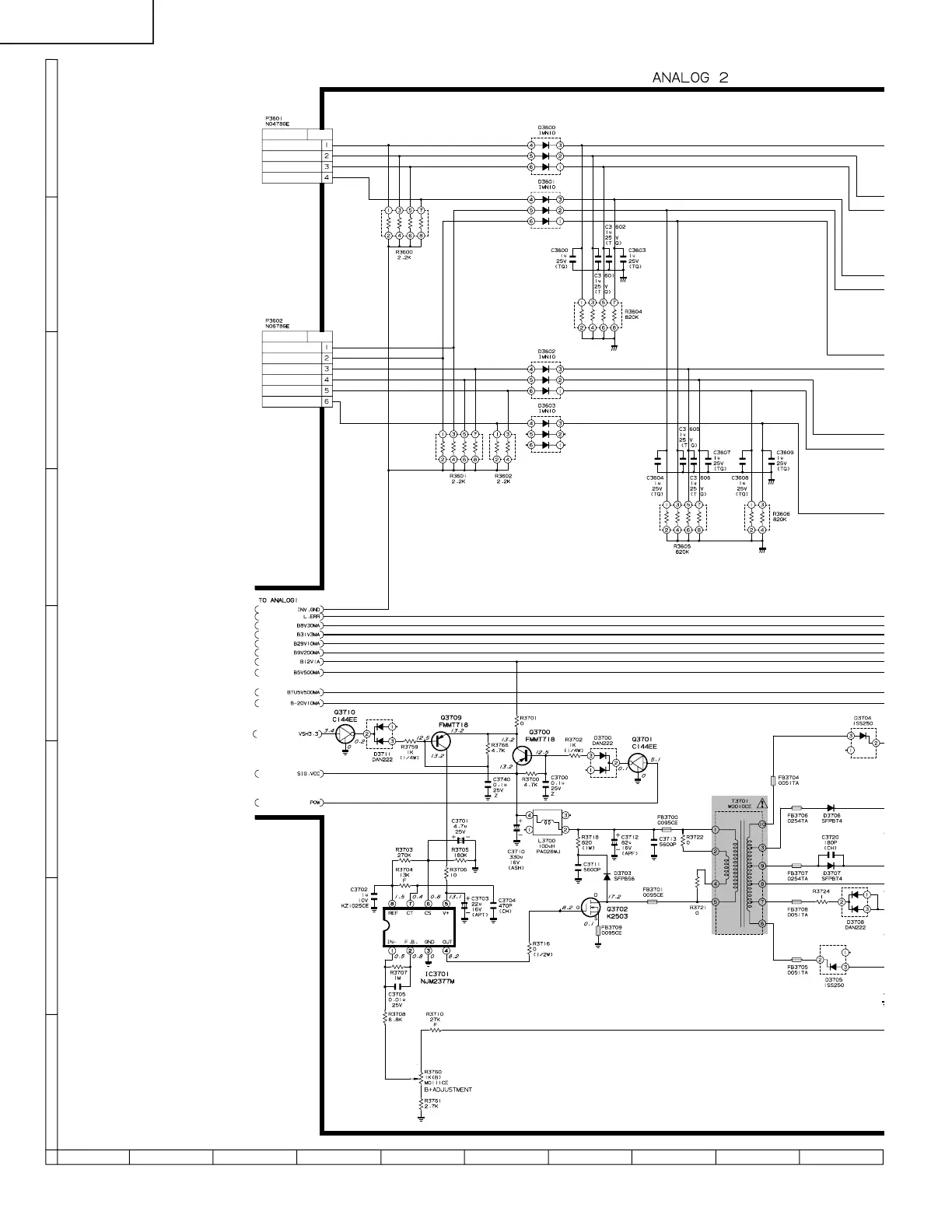
ANALOG Unit-2/2 (LC-20E1H/M)

Related product manuals