EasyManua.ls Logo

Sharp LC-26D43U - Page 41

Sharp LC-26D43U
116 pages
Print Icon
To Next Page IconTo Next Page
To Next Page IconTo Next Page
To Previous Page IconTo Previous Page
To Previous Page IconTo Previous Page
Loading...
1716 1918151413121110
41
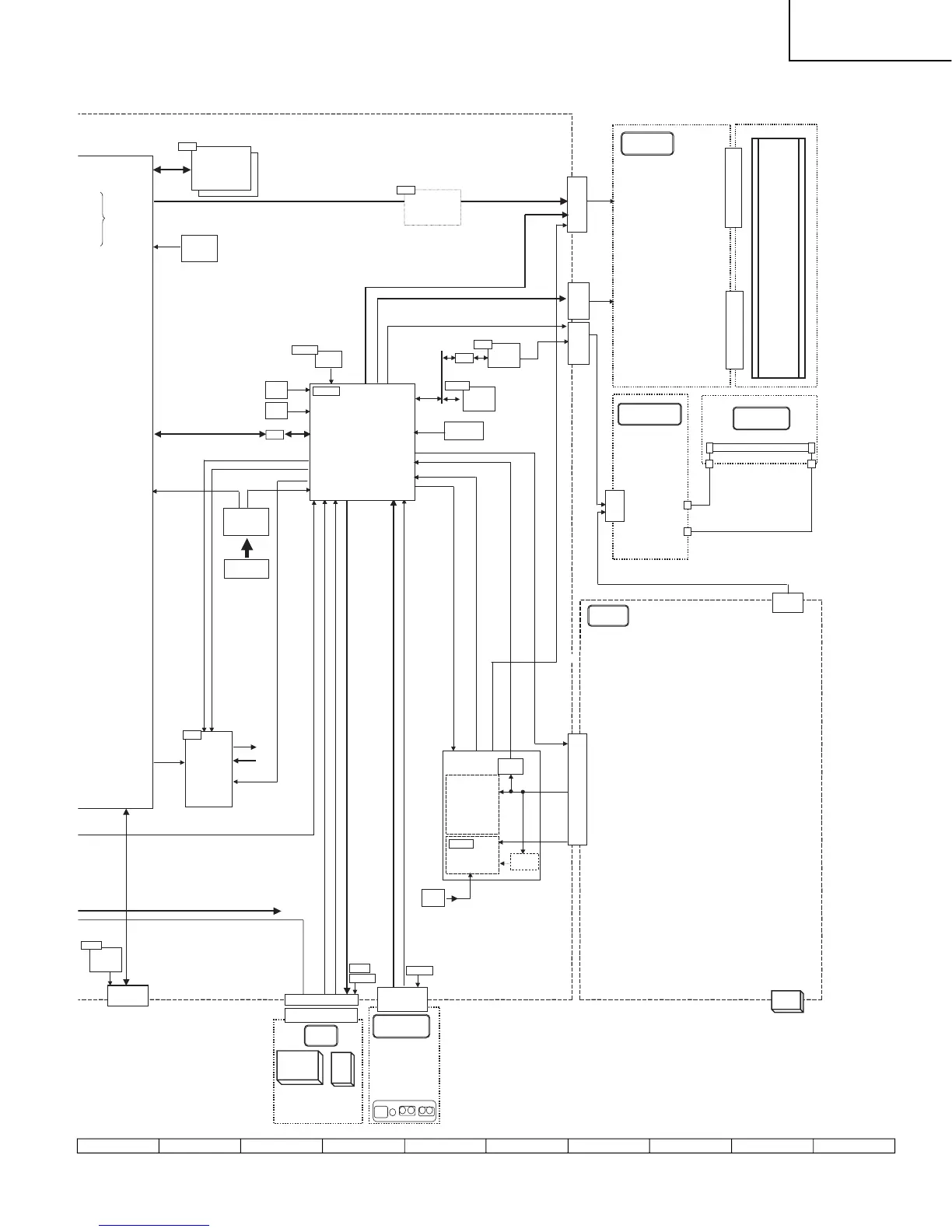
LC-26D43U
IC1301
I/O
IC1404
CODEC
IC8101
Z
IXB870WJQZ
LV P2601LV P2601
(32p FFC)
MAIN
POWER
POWER
UART
SP
ACAC
80 FFC
80 FFC
IC8454
EEPROM
InverterInverter
POWERPOWER
MENUMENU
INPUTINPUT
CH-UP/DOWNCH-UP/DOWN
VOL-UP/DOWNVOL-UP/DOWN
INVERTERINVERTER
KEYKEY
KMKM
(P2002 4p)
LCDLCD
PANELPANEL
CN801CN801
(10p)
BLBL
LCDLCD
PNL+5V
LB P2603LB P2603
(5pin )
+24V
PNL+5V
KEY1,KEY2
PS_ON/AC_CTRL
BU+5V
SH P2602SH P2602
(7pin )
AC_DET
PDPD
P9701(12PIN)
HDMI 2
P9005
RARA
 P101(15p)
LEDLED
OPC_LED,POW_LED_R,POW_LED_G
R/CR/C
OPCOPC
LEDLED
USB
IC2701
Digital AMP
HDMI 1
24-bit Digital
R/C
R/L,U/D
Power
MAIN
A9V
 A5V
 D5V
 D3.3V
 D2.6V
 D1.2V
IC9101IC9101
CPLDCPLD
B860WJ
D3.3V
RGB
OPTICAL
OUT
IC1507
TMDS
Selector
DET_PNL5V,DET_10V,DET_6V
LED(3)
STBY_POW
CN7501CN7501
(14pin )
BU+3.3V
BU+5V
OPC
R/C
IC8452
NOR FLASH
IC1401
Voice
multiplex
decoder
RGBAudio
(Mini Plug)
12V
BackUp
 BU+3.3V
D_POW,PNL5V_ON
RESET
54.000MHz
RARA
 (P502 15p)
IC1104
DAC
BU+3.3V
EA[23:1] ED[15:0]
ut
TA[23:0]
K0
K1
YNC
YNC
X8101X8101
X' talX' tal
54MHz54MHz
FCLK
IC3304
RGB ADC
IC2002IC2002
CPUCPU
M16
BU+3.3V
X2001X2001
X' talX' tal
I2C
A/D(2)
A/D
A/D
INT0
PM_REQ
SRESET
CBOOTS
20MHz
IC2001IC2001
ResetReset
UART
TEMP[3:0],O/S_SET,FRAME
TH2001TH2001
Thermister
Von
I2C
AC_DET
Vbrt
THERMO
SW
X3301
14.318MHz
IC1103
AMP
IC8451
EEPROM
SW
IC8301IC8301
IC8302IC8302
DDR-SDRAMDDR-SDRAM
256Mbit*2
DDR-400
AFT
33.0MHz
RESET
INT
SRESET
RESET
I2C_BSC
I/O
I/0
32KHz
X' tal
X' tal
32.728KHz
HDMI Audio
IC1504
1ShotMulti
P9301
I/O
I/O
P9201P9201
Board ConfigBoard Config
Audio
Out
IC501
AV SWITCH
CVBS
S Video
IC1407
SOUND DSP
IC1405
Analog SW
SC8401SC8401
USBUSB
IC8401IC8401
PowerPower
+UR6V
Component
CVBS/LR
IC1402
EEPROM
MobileMobile
AudioAudio
TU1101
Analog/Digital
Tuner
LR
CVBS/LR
Board ConfigBoard Config
WireWire
DetectDetect
5V_REG5V_REG
BU+3.3V
BackUPBackUP
C C
IC2005IC2005
DACDAC
M62332FP
IC2602IC2602
LVDS TxLVDS Tx
VHIV385AGLF-1Y
$0.51
D3.3V
IC2004IC2004
EEPROMEEPROM
BR24L08F
D3.3V
BU+3.3V
BU+3.3V
+2.6V
I
I
I
I
I
I
I
I

Related product manuals