EasyManua.ls Logo

Sharp LC-26D43U - Block Diagram

Sharp LC-26D43U
116 pages
Print Icon
To Next Page IconTo Next Page
To Next Page IconTo Next Page
To Previous Page IconTo Previous Page
To Previous Page IconTo Previous Page
Loading...
87109654321
A
B
C
D
E
F
G
H
40
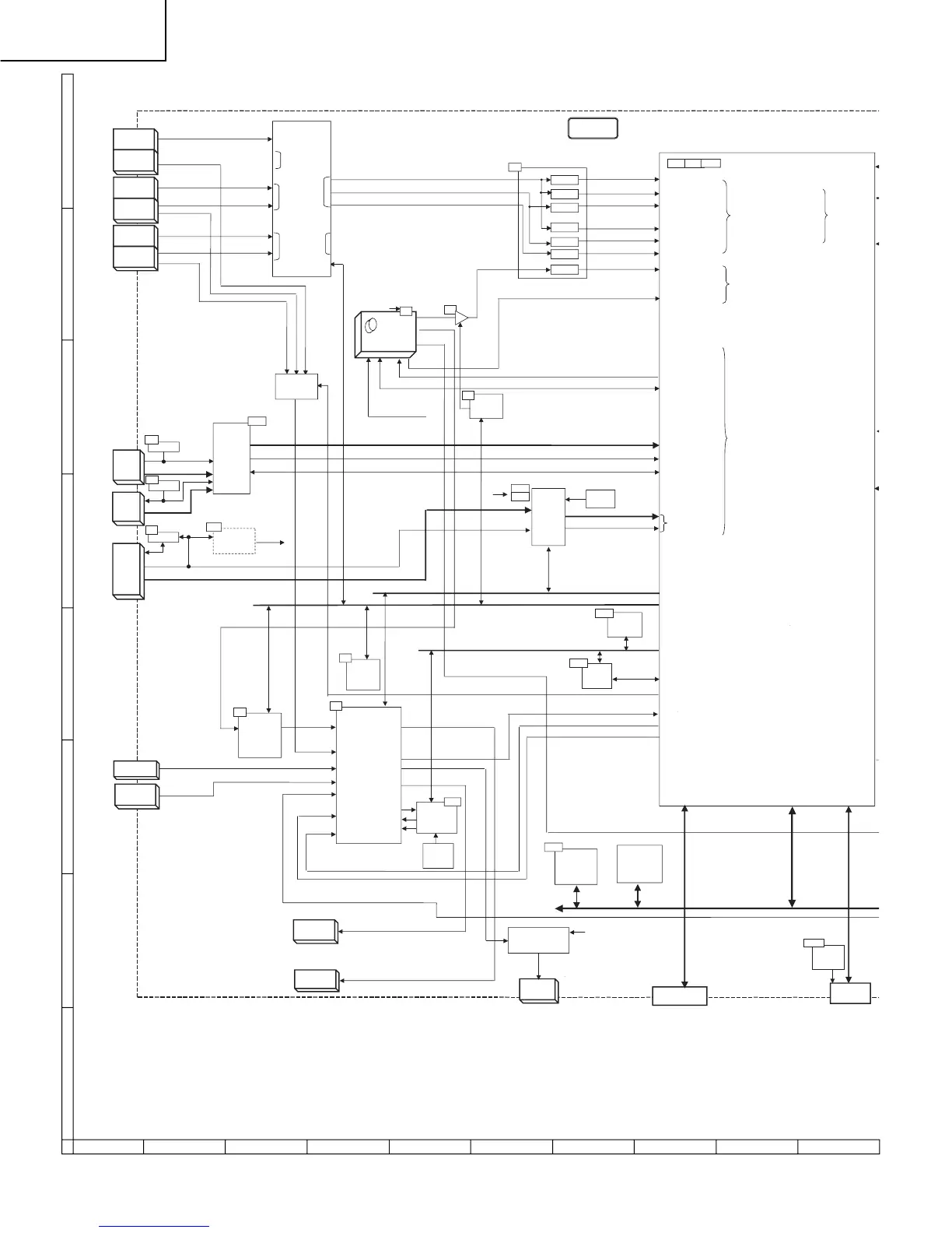
LC-26D43U
BLOCK DIAGRAM
Disclete  LPF
IC1301IC1301
I/OI/O
M62320
<MUTE>
IC1404IC1404
CODEC CODEC
AK4683
IC8101IC8101
IXB870WJQZIXB870WJQZ
LV P2601
MAINMAIN
POWER
I2C0
PCI/LOCAL BUS
SPDIF
Digital Audio
UART
SPSP
P2703(4p)
AC
IC8454IC8454
EEPROMEEPROM
BR24L64F
Inverter
POWER
MENU
INPUT
CH-UP/DOWN
VOL-UP/DOWN
INVERTER
KEY
KM
LCD
PANEL
CN801
I2CEXT
LB P2603
SH P2602
PD
HDMI 2HDMI 2
P9005P9005
BUS Connecter
RA
 
LED
R/C
OPC
LED
USB
IF
DTV_HDMI/I2S
DTV/SPDIF
SIF
IN1
IC2701IC2701
Digital AMPDigital AMP
TPA3100D
SP_L/SP_R
DTV_SPDIF
Tuner L/R
IN2
IN3
RX0
OUT1
OUT2
SDTOA
SDTIA2
SDTIA3
TX
HDMI 1HDMI 1
24-bit Digital
D3.3V
D2.6V
Y
C
RGB 24 bit
CK,HD,VD,DE
RF IN
DIF
AGC
IC9101
CPLD
RGBRGB
RGB_LR
OPTICALOPTICAL
OUTOUT
IC1507IC1507
TMDSTMDS
SelectorSelector
TMDS341A
TUN_I2C
IN4
CN7501
IC8452IC8452
NOR FLASHNOR FLASH
64Mb
CVBS
RX_x8
RX_x8
RGB
I2C_0
I2C_1
(100KHz)3.3V
HD,VD
D3.3V
IC1401IC1401
VoiceVoice
multiplexmultiplex
decoderdecoder
AN5832SA
AFT
RGBAudioRGBAudio
(Mini Plug)(Mini Plug)
RX1
SDTIB
EEPROM
RESET
To CPLD
A_OUT_SW
DTV_SPIDF
DTV_I2S
RA
 
IC1104IC1104
DACDAC
M62332FP
I2C1
(100KHz)5V
+5V
GAIN
EA[23:
Tuner I2C
IF_AGC
D1.2V
Analog RGB
HD,VD
Digital IN
DVIDATA[23:0]
DVICLK
DVIHSYNC
DVIVSYNC
DVIDE
DS_AGCI_CTL
Digital Out
DVO DATA[23:0]
DVOCLK0
DVOCLK1
DVODE
DVOHSYNC
DVOVSYNC
DVODE
EDSAFE_CVBS_0
SD_L
SD_CVBS
X8101
X' tal
54MHz
FCLK
CVBS
SD_PB
SD_PR
SD_C
TMDS_SEL_D[2:0]
TMDS_SEL_CLK
HDMI_DATA[2:0]
HDMI_CLK
IC3304IC3304
RGB ADCRGB ADC
Mstar
IC2002
CPU
X2001
X' tal
IC2001
Reset
TH2001
3ch 10bit
ADC
(2mux/ch)
108MHz
1080i
85.5MHz
WXGA
HDMI_I2C
I2S_IN
I2S_OUT
X3301X3301
14.318MHz14.318MHz
SD_Y
Y
Cb
Cr
+3.3V
+2.5V
IC1103IC1103
AMPAMP
I2C_2
(400KHz)3.3V
IC8451IC8451
EEPROMEEPROM
B979WJ
EEPROM
D5V
D5V
A5V
D3.3V
+5V
D5V
D5V
A5V
D3.3V
UR6V
IC8301
IC8302
DDR-SDRAM
D3.3V
D3.3V
3
I2C_BSC
UART
CVBS
X' tal
HDMI_L/R
HDMI AudioHDMI Audio
EEPROM
D5V
IC1504IC1504
1ShotMulti1ShotMulti
VD
To M16
UART
P9301P9301
Connector for
software
writing
I/O
P9201
Board Config
EDSAFE_IF_P
EDSAFE_IF_N
EDSAFE_CVBS_1
1ch 12bit
ADC
(3mux/1ch)
108MHz
1080i
BU5V
AudioAudio
OutOut
L/R
A9V
 7MHz
 30MHz
 7MHz
 30MHz
 7MHz
 30MHz
CVBS
CVBS
L/R
CVBS
S
IC501IC501
AV SWITCHAV SWITCH
MM3151XQ
Monitor
Out
TV
Main
Out
Video3
Video1
Video2
CVBSCVBS
S VideoS Video
L/R
L/R
 7MHz
IC1407IC1407
SOUND DSPSOUND DSP
TAS3108D
IC1405IC1405
Analog SWAnalog SW
D2.6
Port(OUT)
SC8401SC8401
USBUSB
IC8401IC8401
PowerPower
+UR6V
ComponentComponent
CVBS/LRCVBS/LR
YPbPr
IC1402IC1402
EEPROMEEPROM
B991WJ
Mobile
Audio
TU1101TU1101
Analog/DigitalAnalog/Digital
TunerTuner
+5V
LRLR
CVBS/LRCVBS/LR
+12V
+5V
MOBILE Audio_LR
IN5
Board Config
Wire
Detect
5V_REG
BackUP
C
IC2005
DAC
IC2602
LVDS Tx
IC2004
EEPROM
INPUT
INPUT
INPUT
INPUT
INPUT
INPUT
2
3
1
4
5
6
INPUT
5
INPUT
6

Related product manuals