EasyManua.ls Logo

Sharp LC-32LB261U - Channel and Audio Playback Settings; Playing TV Audio Only; Automatically Scanning for Channels

Sharp LC-32LB261U
134 pages
Print Icon
To Next Page IconTo Next Page
To Next Page IconTo Next Page
To Previous Page IconTo Previous Page
To Previous Page IconTo Previous Page
Loading...
32&42&50LCD TV Best Buy LC-32LB261U- LC-42LB261U- LC-50LB261U
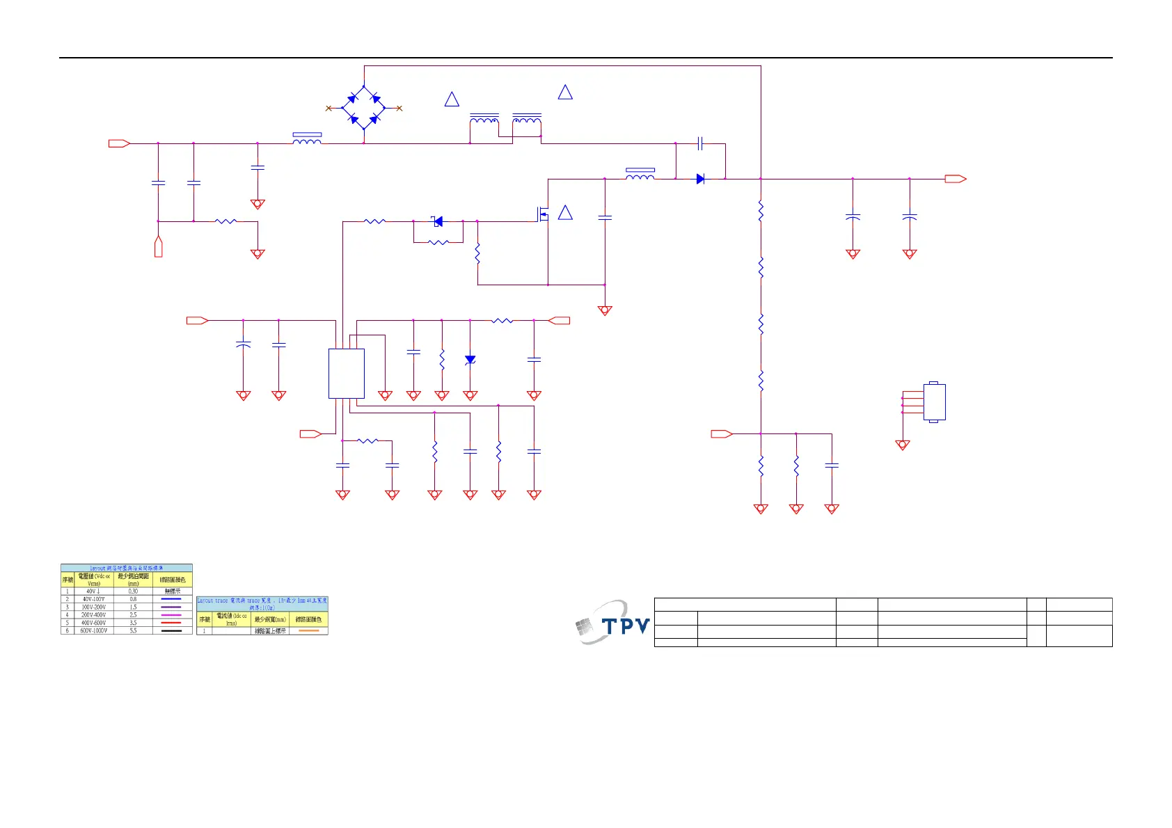
60
C9807
3.3nF 50V
R9806
10K OHM +-5% 1/8W
D9803
RB160M
12
R9818
16K 1% 1/8W
C9818
NC
R9823
NC
D9802
FMNS-1106S
R9809
680K OHM +-1% 1/4W
C9809
22N 50V
C9811
1NF 50V
C9806
100N 50V
R9815
100K 1%
C9805
1UF 450V
R9802
10R 1/8W 5%
Q9801
STF24NM60N
FB9803
BEAD
1 2
R9813
56K 1/8W
Vsin
HV
VCC_ON
FB9805
127R
1 2
PFC_FB PFC_FB
+
C9803
22uF 50V
C9831
NC
R9810
120 OHM
C9802
NC
R9814
NC
C9804
100N 50V
R9808
0.07R
R-
!
!
!
C9801
1UF 450V
R9811
NC
R-
L9801
240uH
6
4
L9802
NC / 290uH
4
5
C9808
470PF
ZD9801
BZT52-B3V6
12
IC9801
R2A20133ESP
FB
1
COMP
2
RT
3
NC
4
CS
5
GND
6
OUT
7
VCC
8
-
+
BD9801
KBP306G-05 3A 800V
2
1
3
4
HS9801
HEAT SINK
1
2
3
4
OEM MODEL
Size
Rev
Date
Sheet
of
TPV MODEL
PCB NAME
称爹
T P V ( Top Victory Electronics Co . , Ltd. )
Key Component
B
25Thursday , May 15, 2014
02.PFC
R9807
680K OHM +-1% 1/4W
+
C9815
68uF 450V
R9804
1MOHM +-1% 1/4W
R9803
200OHM +-5% 1/8W
C9817
47PF
+
C9814
68uF 450V
C9810
220NF 50V
R9812
200K 1/8W 1%

Other manuals for Sharp LC-32LB261U

Related product manuals