EasyManua.ls Logo

Sharp LC-42SV50U - Page 85

Sharp LC-42SV50U
109 pages
To Next Page IconTo Next Page
To Next Page IconTo Next Page
To Previous Page IconTo Previous Page
To Previous Page IconTo Previous Page
Loading...
84
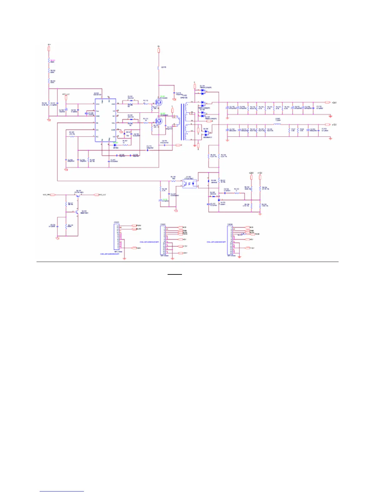
Fig.5

Other manuals for Sharp LC-42SV50U

Related product manuals