EasyManua.ls Logo

Sharp LC-52D82U - Page 154

Sharp LC-52D82U
222 pages
Print Icon
To Next Page IconTo Next Page
To Next Page IconTo Next Page
To Previous Page IconTo Previous Page
To Previous Page IconTo Previous Page
Loading...
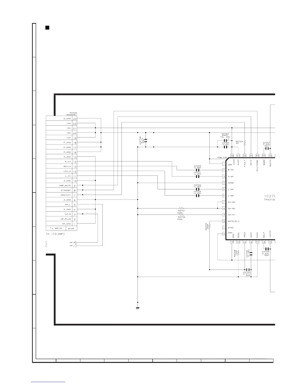
LC-46D82U/LC-52D82U
8 – 50


,
#
$
%
&
'
(
)
*
+
TERMINAL Unit-2

Related product manuals