EasyManua.ls Logo

Sharp SD-AT1000H - Page 18

Sharp SD-AT1000H
72 pages
Print Icon
To Next Page IconTo Next Page
To Next Page IconTo Next Page
To Previous Page IconTo Previous Page
To Previous Page IconTo Previous Page
Loading...
SD-AT1000H
– 18 –
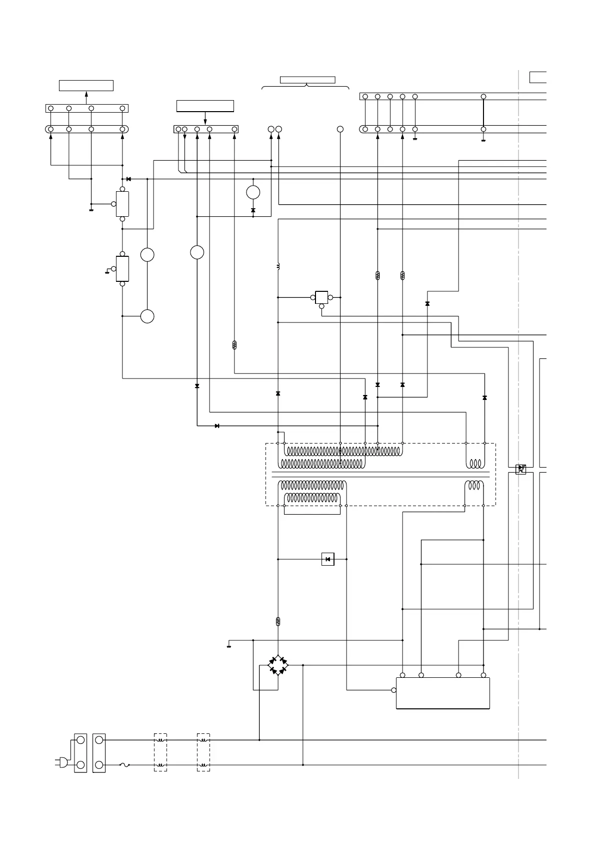
Figure 18 BLOCK DIAGRAM (7/10)
D1_GND
D_+5V
A1_GND
AC_RELAY
FL–
FL+
VP
SP_RLY
PWR_GND
GND
D2_GND
A_GND
A_+15V
A_–15V
M_GND
2
1
3
AC POWER SUPPLY CORD
AC 230 V, 50 Hz
FB/SYNC
SYNC
OCP
GND
Vin
Drain
5
4 2 1
3
3
2
1
12
13
89
1014
1 2 3 4 5
A_+5V
1 354
1 243
3
2
1
1bit_PWR_GND
1bit_+40V
1bit_DRIVER_+9V
DRIVER_+9V
TO 1-BIT AMP. SECTION
11
12
789
13
161514
CNS701
FROM DISPLAY SECTION
CNA104
TO 1-BIT AMP. SECTION
C
TO MA
I
11
22
PROTECT
DRIVER
REGULATOR
DRIVER
OVER
CURRENT
DETECTOR
PROTECT
DRIVER
IC901
STRF6268
SWITCHING REGULATOR
Q931
Q895
Q896
Q932
D902
D943
BI933
CNS933
T901
SWITCHING
POWER TRANSFORMER
D960
CNP901
D944
L931
IC933
KIA7809AP
VOLTAGE
REGULATOR
IC931
SE-B2
ERROR
AMP.
D936
D901
PC901
TH901
D942
D930
D939
D938
D945
D957
IC934
KIA7805AP
VOLTAGE
REGULATOR
PS932
PS933
PS931
F901
T4A L 250V
L901
L902
AC LINE
FILTER
AC LINE
FILTER

Related product manuals