EasyManua.ls Logo

Sharp SD-AT1000H - Page 34

Sharp SD-AT1000H
72 pages
Print Icon
To Next Page IconTo Next Page
To Next Page IconTo Next Page
To Previous Page IconTo Previous Page
To Previous Page IconTo Previous Page
Loading...
SD-AT1000H
– 34 –
A
B
C
D
E
F
G
H
1
23456
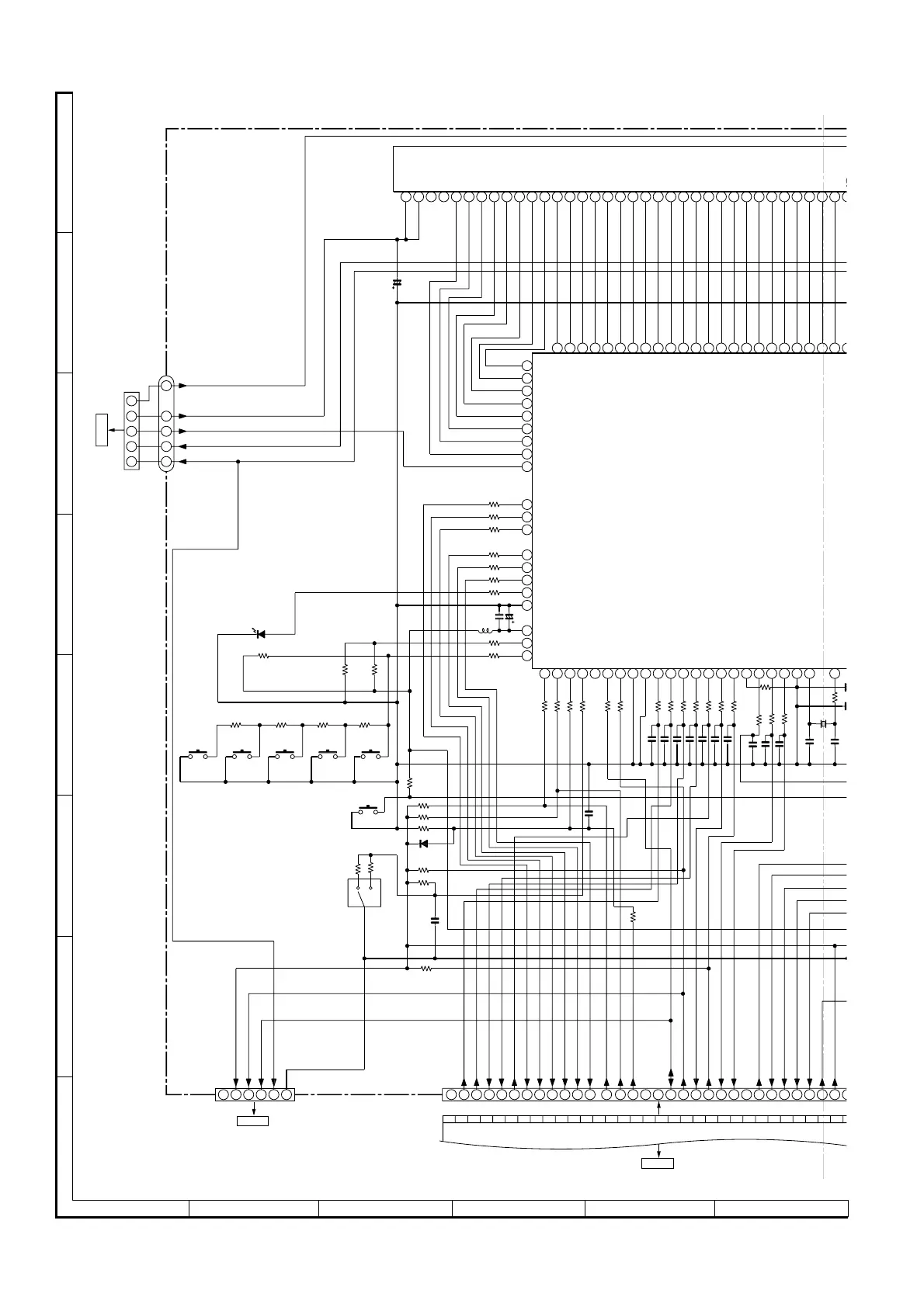
• NOTES ON SCHEMATIC DIAGRAM can be found on page 11.
Figure 34 SCHEMATIC DIAGRAM (5/11)
100
99
98
97
96
95
94
93
92
91
90
89
88
87
86
85
84
83
82
81
0.001
2.7K
4.7K
4.7K
MA111
68K
1K
10K
10K
12K
10K
18P
12P(CH)
0
820
1K
100K
10K
RED
10K
1/50
10K
3.9K
2.2 µH
10/16
150P(CH)
4.7K
1K
1K
1K
1K
2.2K
1K
1K
1K
1K
1K
1K
1K
1K
1K
1K
1K
1K
1K
22
0
1K
1K
1K
1K
1K
1K
1.2K
1.5K
1.8K
123456789101112 2322212019181716151413 3433323130292827262524
3
35
1
80 79 78 77 76 75 74 73 72 71 70 60616263646566676869
5
5859
1234567891011121314151617 232221201918
OE
POWER_LEVEL1
NP
NP
TIMER LED
1G
2G
3G
4G
5G
6G
7G
8G
9G
10G
11G
12G
NP
F1
F1
13G
P1
P2
P3
P4
P5
P6
P7
P8
P9
P10
P11
P12
P13
P14
P15
P16
14G
15G
SYSTEM MICROCOMPUTER
VSS
CCB DI
CCB CL
RESET
CNVSS
CCB_DO
CCB_CE
RDS DO
RDS RST
RDS CLK
RDS RDY
TUNER_SM
POWER_LEVEL2
OFF_SET
A/D_RESET
FAN_LOCK
JOG
PROTECT
+B_CHECK
AREA
TIMER LED
GND
S_MUTE
S_S_MUTE
C_S_MUTE
F_S_MUTE
W_S_MUTE
L_MUTE
SEG8
SEG16
SEG15
SEG14
SEG13
SEG12
SEG11
SEG10
SEG9
SEG7
SEG6
SEG5
SEG4
SEG3
SEG2
SEG1
DIG15
DIG14
DIG7
DIG8
DIG6
DIG5
DIG4
DIG3
DIG2
DIG1
DIG9
KEY1
VEE
DIG10
DIG11
DIG12
DIG13
VREF
X_IN
X_OUT
VF1
3
1
4
5
6
2
1
3
4
5
SP_RELAY
–VP FOR FL
VF2
AC_RELAY
P_CONT_LEVEL
9V
H.P_SW
CONFIG
CCB_CL
CCB_DO
CCB_CE
OFF_SET PROTECT
A/D_RESET
+B_CHECK
PROTECT
VOL_CL
VOL_DA
D_GND
SW 5V
BASS_SW
14151617181920 13 12 11 10 7
2
48563532164 9
CCB_DI
27 26 25 24 23 2233 32 31 30 29 28 21
L_MUTE
TUNER_SM
RDS_RDY
RDS_CLK
RDS_RST
RDS_DO
SW_5V
A/D RESET
SP. RELAY
GND
OFFSET PROTECT
W_S_MUTE
F_S_MUTE
C_S_MUTE
S_S_MUTE
FAN_LOCK
S_MUTE
CNP901
P36 3 - A
TO POWER PWB
CNP501
P30 1 - F
TO MAIN PWB
CNS01
P40 1 - E
TO PROTECT CIRCUIT PWB
33
+B
+B
+B
+B
+B
+B
IX0558AW (SERIAL NO. TO 30400813)
IX0600AW (SERIAL NO. 30500814~305012
0
IX0610AW (SERIAL NO. 30601209~)
BI701
CNS701
FL701
FL DISPLAY
R760
L702
XL701
4.19 MHz
C715
C714
C
7
R728
C
7
R727
C713
R723
C709
C710
R725
R726
R722
R718
C704
C705
R717
R720
C706
C707
R721
C708
R719
R724
C712
C711
R710
R712
R713
R715
R716
R711
L701
C703
C702
R706
R707
R708
R709
R705
R704
R701
R703
R702
LED701
304VT2E3
R798
RM719
R799
RM723
R753
R752
R793
R790
R789
R791
R788
D704
C750
RM720
JOG701
JOG VOLUME
SW706
POWER
C720
C701
IC701
R797
R796R795R794
SW705
TUNING
DOWN
SW704
TUNING UP
SW703
TUNER
(BAND)
SW702
LINE
SW701
DIGITAL
RM721
C704~C713:
100P(CH)
BI703

Related product manuals