EasyManua.ls Logo

Sharp SD-AT1000H - Page 37

Sharp SD-AT1000H
72 pages
Print Icon
To Next Page IconTo Next Page
To Next Page IconTo Next Page
To Previous Page IconTo Previous Page
To Previous Page IconTo Previous Page
Loading...
– 37 –
SD-AT1000H
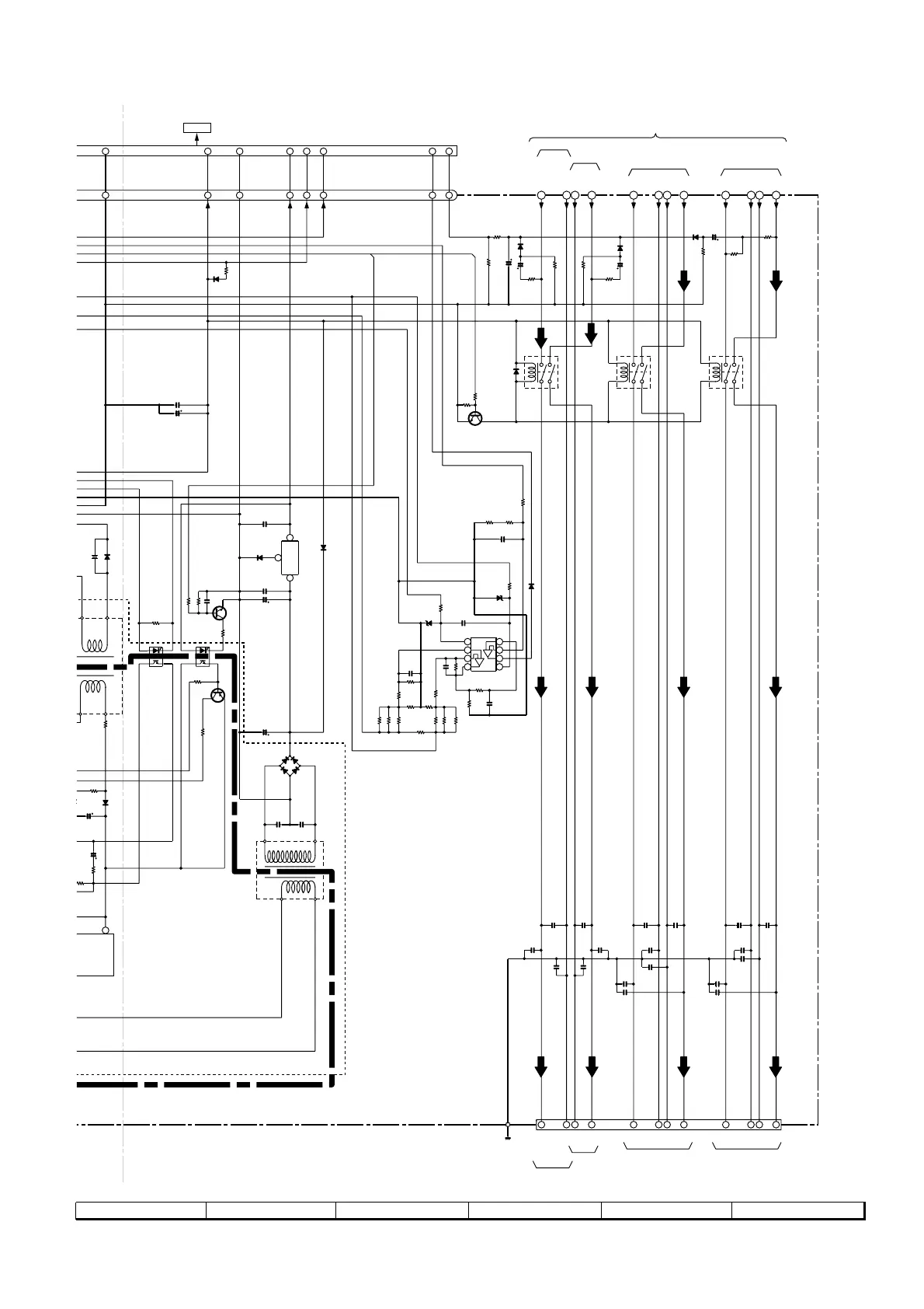
Figure 37 SCHEMATIC DIAGRAM (8/11)
7
8 9 10 11 12
+40V
R-CH –
L-CH –
L-CH +
L-CH –
R-CH –
L-CH +
R-CH +
R-CH +
M_GND
UCON_GND
M_+12V
LIMIT
FAN_CONT
4.7K
SP_RLY
120K
470/10
MA111
1/50
10K
33K
SUB_W–_IN
SUB_W+_IN
CENT+_IN
CENT–_IN
33K
10K
MA111
1/50
SR+_IN
SR–_IN
SL+_IN
SL–_IN
33K
MA111
1/50
10K
10K
FL +
FL –
FR –
FR +
SL +
SL –
SR –
SR +
DS1SS133
1K
SP__RLY
SP__RLY
DS1SS133
1K
SP_RLY
100K
SP__RLY
KTC3203 Y
0.047(ML)
1/50
10K
0.01
220 5.6K
GD1N4004
DS1SS133
0.047
(ML)
0.047
(ML)
3
2
1
1/50
KTC3199 GR
2.7K
47K
0.0022
560
3 4
2 1
EK03
DZ15BSB
DS1SS133
3.9K
(1/2W)
100K
0.01
10K
0.1(ML)
68
DZ15BSB
TJM4558CD
OPE AMP.
1 BIT AMP
180K
0.0022
18K
18K
18K
10K
0.0022
180K
18K
18K
10K
2.2K
2.2K
18K
0.1(5W)
3.3K
220K
KTA1266 GR
470/25
22
(1/2W)
220P
220P
220P 220P
220P 220P
0.001
0.001
220P 220P
220P220P220P
220P
0.001
0.001
0.001
0.001
0.047
0.047
Vin
4
.5K
150K
.7/50
Z
AG01Z
3.3K
33/35
5
6
7
8
4
3
2
1
AC_RELAY
CENT –
CENTER
SUBWOOFER
CENT +
WOOFER +
WOOFER –
SURROUND
FR+_IN
FR–_IN
FL–_IN
FL+_IN
FRONT
UCON_+5V
PROTECT
+B_CHECK
4 3 5
1
11
12
WOOFER +
WOOFER –
CEN +
CEN –
CENTER
CHASSIS
GND
6
7
8
10
9
11
12
5
SL +
SL –
SR +
SR –
FR +
FL +
FL –
FR –
2 1 3 4
SURROUND
FRONT
SUBWOOFER
4.7K
7 6
324
1
10
11
65
17 18 19 20 21 22 23 24 25 26 27 28
P38 3~6 - H, P39 7~11 - H
TO 1-BIT AMP. SECTION
CNP531
P31 12 - E
TO MAIN PWB
+B
+B
+B
+B
+B
+B
+B
+B
+B
+B
+B
-B
-B
-B
+B
+B
+B
+B
+B+B
+B
+B
+B
+B
DETECTOR DRIVER
PHOTO-COUPLER
DRIVER
RELAY
DRIVER
L
ATOR
C998
R898
R896
C988
R895
C963
R859
C995
R899
D887
C997
C984
R999
D963
R995
Q951
R997
R998
Q950
R996
PC902
R855
R881
R883
R884
R882
C871
R870 R869
R888
R894
R893
C899
R874
ZD937
ZD934
C872
R871
R880
R868
R886
R867
R885
R879
R892
C869
R891
IC306
BI931
CNS931
D960
C
910
.
0033
RL897
RL898
RL899
C946
C945
D954
D953
GD1N4004
D951
GD1N4004
D952
GD1N4004
D950
GD1N4004
IC937
AN77L05
C970
C967
C969
C968
C885 C844
C881
C882
C884C842C848
C883
C887 C888
C847
C846
D891
R864
Q892
R863
D890
D889
R861
R858
R857
R862
C878
C876
C875
C877
C873
C874
PC901
R930
R910
R914
D905
C919
R
916
C
918
R915
D949
T903
POWER TRANSFORMER
C965
C966
D947
R980
SO889
SPEAKER
TERMINAL
3 4
2 1
VDD
VSS
+
+
VOLTAGE
REGULATOR

Related product manuals