EasyManua.ls Logo

Sharp VL-H875U - Page 55

Sharp VL-H875U
148 pages
Print Icon
To Next Page IconTo Next Page
To Next Page IconTo Next Page
To Previous Page IconTo Previous Page
To Previous Page IconTo Previous Page
Loading...
VL-H870U
VL-H875U
VL-H890U
10
11
12
13
14
15
16
17
18
19
J
I
H
G
F
E
D
C
B
A
4
1
3
2
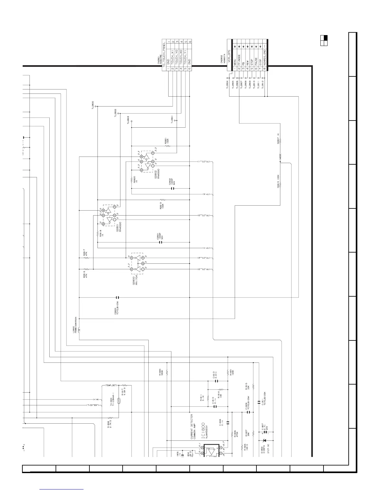
LOCATION MAP: (4/4)
8-12

Related product manuals