EasyManua.ls Logo

Sharp XL-55 - Page 15

Sharp XL-55
56 pages
Print Icon
To Next Page IconTo Next Page
To Next Page IconTo Next Page
To Previous Page IconTo Previous Page
To Previous Page IconTo Previous Page
Loading...
– 15 –
XL-55/55C
T
E
Q105
Q106
REC
STEREO
SD
CE
CD+B
P MUTE
P-STB
P-CONT
DI
CL
DO
FM ST
SD
123
4
5
6
CD L
CNP605
TO CD SERVO PWB
SOL
U_CON 5V
D-GND
A_12V
TAPE SW
A_12V
PROTECT
REC L/R CH
TAPE L/R CH
L
AY PWB
TO DISPLAY
PWB
FROM DISPLAY
PWB
10 10
7
8
9
SO601
SPEAKER
TERMINALS
J601
HEADPHONES
13
IC601
LA4451
POWER
AMP.
IC681
KIA7805P
12
7
2
13
VCC
3
4
L-IN
R-IN
L-CH OUT
R-CH OUT
P-STB
MUTE
Q602
Q601
Q603A
Q605A
Q609A
VSS
VDD
IC401
LC75342M
IC461
KIA4558P
OPE AMP.
15
14
13 12
11
10
9
17
18
19
20
21
22
23
24
25
26
27 28
29
16
8
7
6
5
4 3
4321
5678
2 1
CE
DI
30
CL
LOGIC
TUN L
TAPE L
CD L
AUX L
AUX R
TAPE R
TUN R
CD R
1
2
3
4
5
6
7
8
9
CNS704
SO401
VIDEO/AUX IN
SUB
WOOFER
OUT
R-MUTE
R
_MUTE
Q
360
A_12V
TO
DISPLAY
PWB
Q607
Q461Q463
Q605
Q604
Q606
Q608
Q603
Q683
Q609
VOLTAGE
REGULATOR
CD+B
CD_6.2V
MECHA 12V
(M_12V)
AUDIO 12V
(A_12V)
A_12V
R-CH OUT
L-CH OUT
A_12V
A_12V
USWD_5R6V
D_GND
A-GND
CD R
D-GND
CD_6.2V
M_GND
L-CH
L-CH
+
+
3
2
1
GND
T.F
D651~D654
D656~D659
RLY681
D656~D659
VOLTAGE REGULATOR
SO651
AC POWER
INPUT SOCKET
AC120V,60Hz
CNP707
T651
POWER
TRANSFORMER
(MAIN)
T681
POWER
TRANSFORMER
(SUB)
F651
4.0A 125V
F652
1.6A 125V
9
2
5
11
CNP652
1
2
CNP652
1
2
GND
GND
CNS652
1
2
REC R CH
REC L CH
NC
FUNCTION/VOLUME EQUALIZER
SURROUND
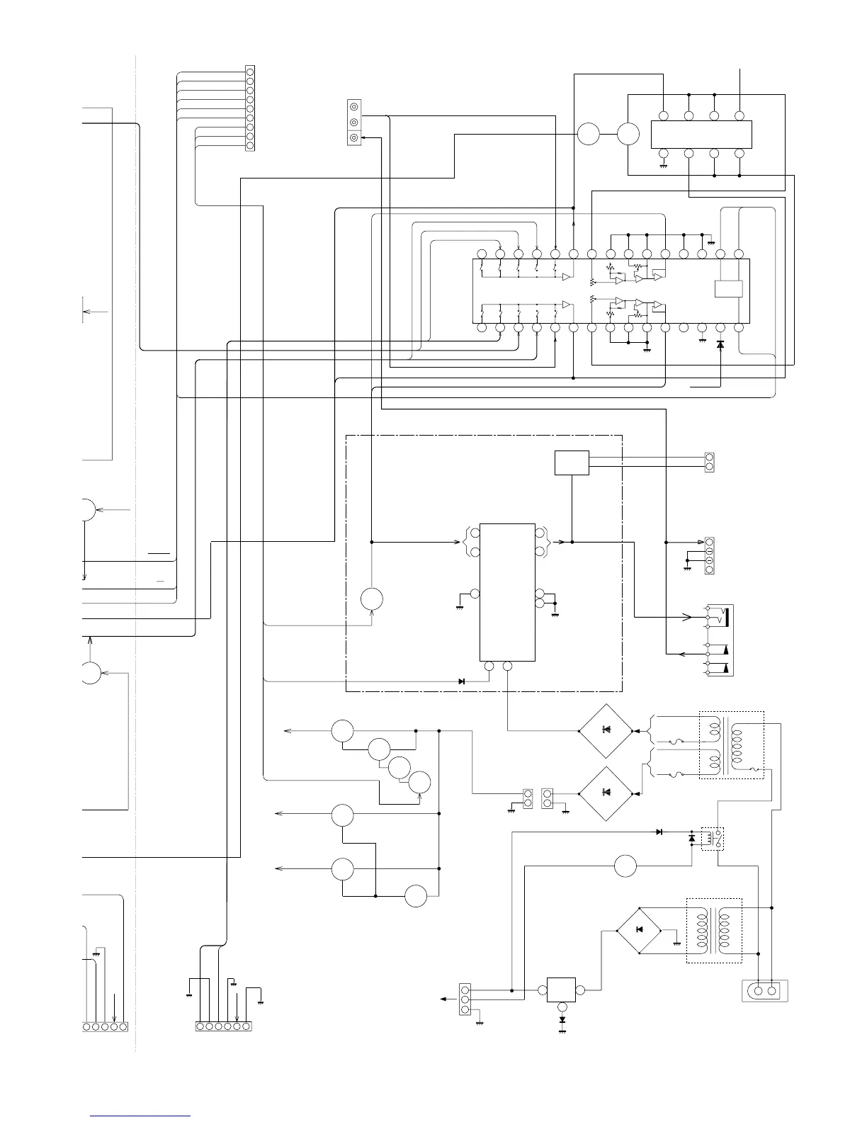
Figure 15 BLOCK DIAGRAM (2/4)

Related product manuals