EasyManua.ls Logo

Sharp XL-55 - Page 23

Sharp XL-55
56 pages
Print Icon
To Next Page IconTo Next Page
To Next Page IconTo Next Page
To Previous Page IconTo Previous Page
To Previous Page IconTo Previous Page
Loading...
– 23 –
XL-55/55C
7
8 9 10 11 12
+B
+B+B+B
+B
+B
2.6V
2.6V
2.6V
5.1V
0V
2.5V
4.5V
4V
4.7V
0V
0V
0V
0V
5.1V
2.5V
0.2V
0.3V
4.8V
2.6V
2.6V
2.7V
2.7V
2.7V
2.7V
2.7V
2.7V
2.7V
2.7V
2.7V
2.4V
2.4V
2.7V
2.7V
2.7V
0.3V
0.3V
2.3V
0.3V
0.3V
5V
0.2V
2.7V
2.7V
1.3V
0.5V
2.7V
1.6V
0.3V
0.3V
2.7V
2.7V
0.2V
0.3V
5V
0.3V
2.5V
2.7V
5.1V
4.6V
0.3V
0.3V
0.3V
5.1V
5.1V
5.1V
0.3V
0.2V
5.1V
5.1V
4.7V
2.4V
2.4V
5.1V
0.2V
0.2V
5.1V
5.1V
0.3V
5.1V
0V
+B
+B
+B+B
P21 12 - D
CNS702
FROM DISPLAY PWB
P19 7 - H
CNP605
TO MAIN PWB
80
79
78
77
76
75
74
73
72
71
70
69
68
67
66
65
64
63
62
61
40
39
38
37
36
35
34
33
32
31
30
29
28
27
26
25
24
23
22
21
10
9
8
7
6
5
4
3
2
1
41 42 43 44 45 46 47 48 49 50 51 52 53 54 55 56 57 58 59 60
13 12 11 10
9 8 7 6 5 4 3 2 1
20 19 18 17 16 15 14
CLID_SW
BLKCK
D_GND
M_GND
6.2V
GVSW
PICK_IN
A_GND
CD_R
CD_L
MLD
MDATA
MCLK
CD_STB
STAT
MRST
SSEL
MSEL
PSEL
CSEL
RSEL
OUTR
AVSS1
OUTL
AVDD1
/TEST
IOSEL
RESY
DEMPH
CRC
CLVS
FLAG
IPFLAG
FCLK
CLOCK
BYTCK
VDD
X2
X1
VSS
SBCK
SUBC
VCDF2
PCK
EFM/CK384
AVSS2
AVDD2
VCOF
PLLF
DSLF
DRF
IREF
ARF
WVEL
TDFS
PLLF1
TBAL
LD
BDO
/RFDET
TRCRS
OFT
VDET
RFENV
TE
FE
FBAL
VREF
FOO
TRO
KICK
ECS
ECM
PC
TVD
TVR
PMCK
/RST
STAT
DMUTE
SUBQ
SQCK
BLKCK
/TLOCK
/FLOCK
SENSE
MLD
MDATA
MCLK
TX
DVSS1
DVDD1
SRDATA
LRCK
BCLK
6
5
2
4
3
1
6
5
2
7
4
3
1
7.5K
1K
12K
1K
1K
0.1
47K
1K
1K
1K
1K
1K
47K
47K
47K
0.1
560
0.001
680
0.001
680
0.0027
560
0.0027
0.1
470/6.3
0.1
100
0.01
0.82µH
0.1
15P(CH)
16.93MHz
15P(CH)
0.1
0.82µH
0.33
560P
0.1
2.7K
0.33
2.7K
220K
220K
0.001
100K
120K
0.012
270
0.68
100/10
0.1
1.5
120P(CH)
1M
0.1
10/50
3.9K
3.9K
560
560
10/50
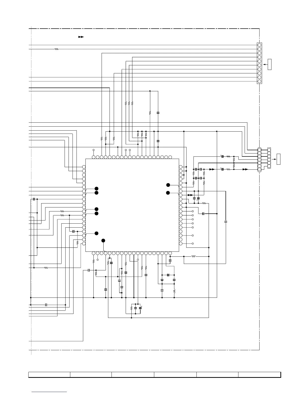
MN6627482W
SERVO/SIGNAL CONTROL
100
10P
(CH)
R893
R849
R889B
R889A
R892
C
825
R856
R899
R898
R895
R896
R897
R846
R844
R845
C837
R885
C845
R884
C848
R886
C844
R883
C847
C843
C846
C858
R887
C859
L802
C841
C838
X803
C842
C857
L801
C836
C828
C830
R874
C833
R866
R802
R857
C831
R858
R862
C829
R864
C832
C835
C834
R869
C851
C827
R851
CNW805
CNS605
C850
R852
R853
R854
R855
C849
CNP702
IC801
R839
C867
CD SIGNAL
3
4
5
6
9
7
10
11
Figure 23 SCHEMATIC DIAGRAM (6/7)

Related product manuals