EasyManua.ls Logo

Siemens sinumerik fm-nc - 3.3 Connection of a 2 nd MCP;customer OPI and;or 1 HHU (up to SW 3.1)

Siemens sinumerik fm-nc
327 pages
Print Icon
To Next Page IconTo Next Page
To Next Page IconTo Next Page
To Previous Page IconTo Previous Page
To Previous Page IconTo Previous Page
Loading...
3
03.96
3.3 Connection of a 2nd MCP/customer OPI and/or 1 HHU (up to SW 3.1)
3-43
Siemens AG 2000 All Rights Reserved
SINUMERIK 840D Installation and Start-Up Guide (IAD) 04.00 Edition
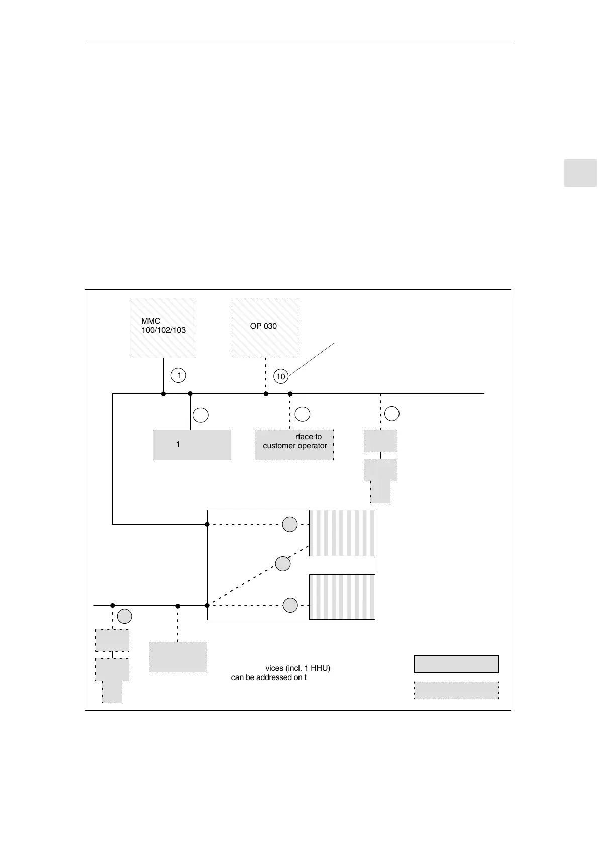
3.3 Connection of a 2nd MCP/customer OPI and/or 1 HHU
(up to SW 3.1)
The following configurations are permissible:
S 2 MCPs/customer operator panel interfaces/PP031 connected to OPI
S 1 HHU connected to either OPI or MPI
Machine control panels (MCP), customer operator panel interfaces and hand-
held units (HHU) are parameterized independently of the bus interface (OPI,
MPI) in the basic PLC program.
The parameters for the 1st MCP are preset.
In addition to the parameter settings in the basic PLC program, the MPI also
has parameters that must be set by means of the STEP 7 Communication
Configuration tool.
ÇÇÇÇÇ
ÇÇÇÇÇ
ÇÇÇÇÇ
ÇÇÇÇÇ
ÇÇÇÇÇ
MMC
100/102/103
ÇÇÇÇÇ
ÇÇÇÇÇ
ÇÇÇÇÇ
ÇÇÇÇÇ
ÇÇÇÇÇ
OP 030
1
10
1 MCP
15
6
MCP/interface to
customer operator
panel
7
Max. 2 MCP/customer
operator panel inter-
faces and 1 HHU can be
connected to the OPI.
OPI
ËËËËË
ËËËËË
ËËËËË
ËËËËË
ËËËËË
ËËËËË
ËËËËË
ËËËËË
NCK
PLC
X101
SINUMERIK 840D
MPI
15
13
13
2
X122
OPI
Max. 4 devices (incl. 1 HHU)
can be addressed on the MPI
via GD circuits.
Distribu-
tion box
HHU
Distribu-
tion box
HHU
Standard configuration
Optional
Another
device
HHU connection
to either OPI/MPI
Standard bus
addresses
Fig. 3-5 Example: MPI/OPI bus nodes with standard bus addresses
3 Settin
g
s, MPI / OPI

Table of Contents

Related product manuals