EasyManua.ls Logo

SIMAG SPN 125 - SPN 605 Three Phase

SIMAG SPN 125
42 pages
Print Icon
To Next Page IconTo Next Page
To Next Page IconTo Next Page
To Previous Page IconTo Previous Page
To Previous Page IconTo Previous Page
Loading...
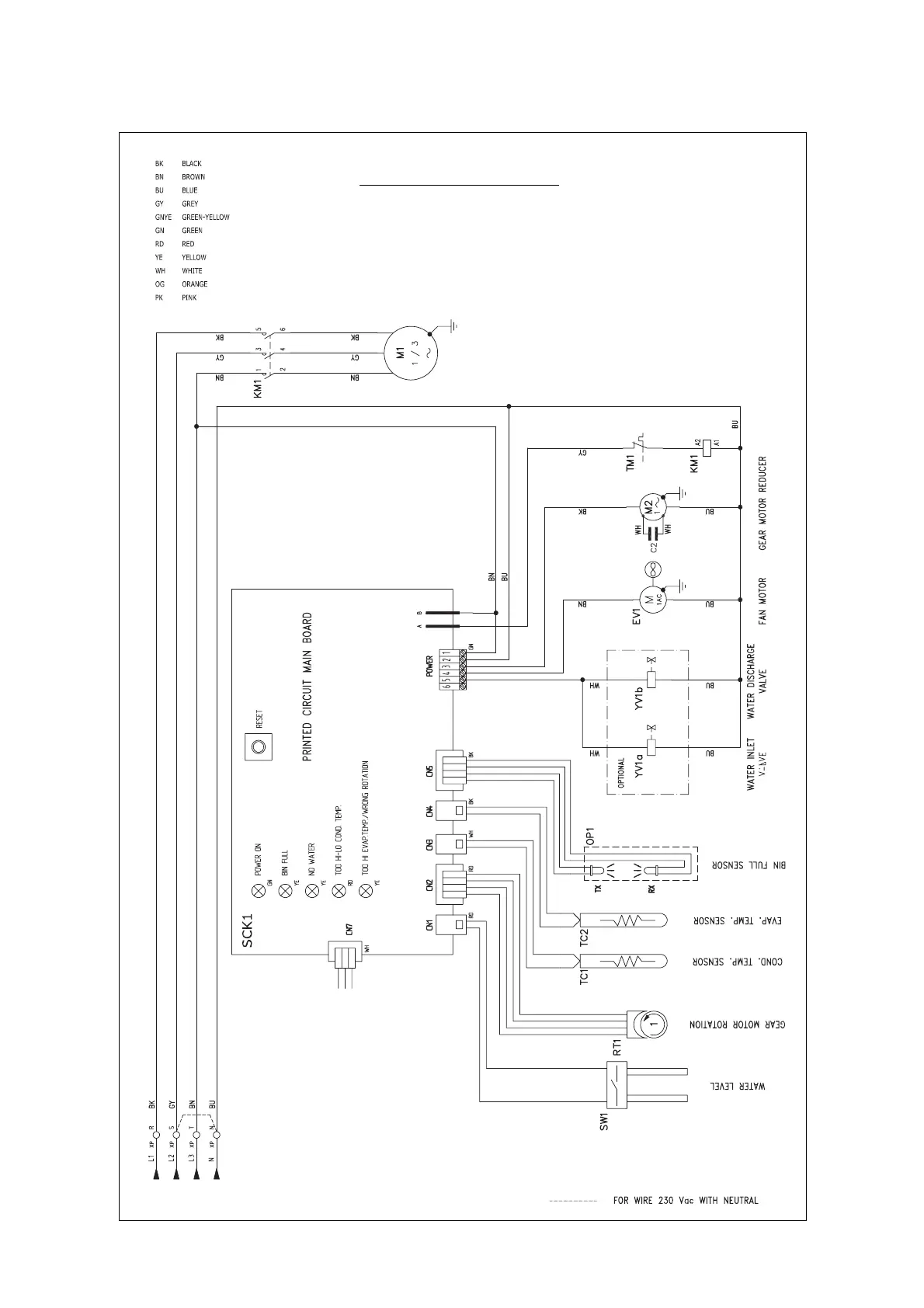
WIRING DIAGRAM SPN 605
AIR AND WATER COOLED
THREE PHASE
Page 35

Related product manuals