EasyManua.ls Logo

Sinee A90-4T032B - 1.2.4 Operation Method of Inverter

Sinee A90-4T032B
300 pages
Print Icon
To Next Page IconTo Next Page
To Next Page IconTo Next Page
To Previous Page IconTo Previous Page
To Previous Page IconTo Previous Page
Loading...
User Manual of A90 Series Inverter
18
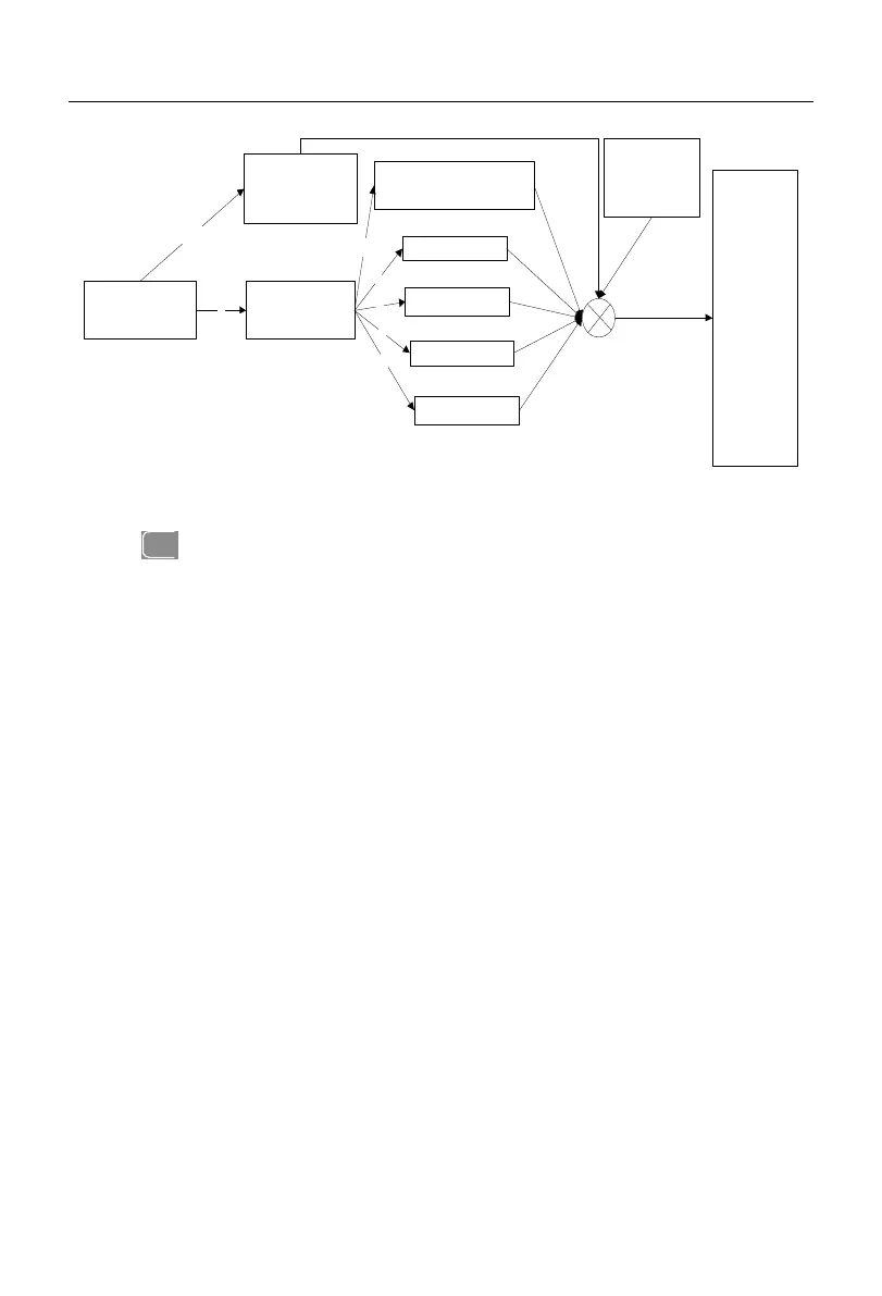
0: digital torque setting
F13.02
1: AI1*F13.02
2: AI2*F13.02
4: VP*F13.02
0
1
2
4
Limit of the
set torque:
Size and
direction
Multi-segment
torque terminal
DI: 1817
0
n=1,2,3
Torque of the n
th
segment
F13.03F13.05
Options of torque
setting source
F13.01
+
+
6: SCI*F13.02
6
Compensation
for dynamic
and static
friction
+
+
Fig. 1-5 Schematic Diagram of Torque Input Mode
: The jog speed setting mode is superior to other setting modes. That is, when the jog
button
M.K
of the keyboard is pressed or the control terminals FJOG and RJOG are
enabled, the inverter will automatically change to the jog speed setting mode, regardless of
the current setting mode.
1.2.4
Operation method of inverter
The operation method of the inverter refers to the operating conditions for the inverter
to enable the running status. It includes: keyboard operation, terminal operation and
communication operation. Terminal operation is divided into RUN, F/R two-line control
and RUN, F/R, Xi (i=1-5) three-line control (change the definition of Xi to three-line
operation stop control). The control logic of this operation method is shown in Fig. 1-6.

Table of Contents

Related product manuals