EasyManua.ls Logo

Sony CDX-CA720X - Page 32

Sony CDX-CA720X
48 pages
Print Icon
To Next Page IconTo Next Page
To Next Page IconTo Next Page
To Previous Page IconTo Previous Page
To Previous Page IconTo Previous Page
Loading...
32
CDX-CA720X
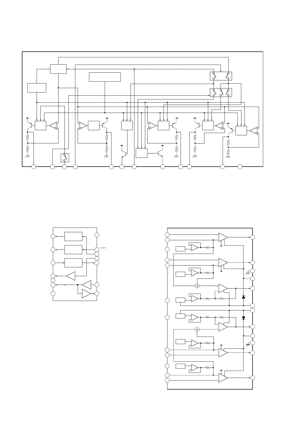
IC601 AN80T51
IC581 BA8270F-E2
PRE
DRIVE
PRE
DRIVE
ANP
OUT
ANT
OUT
PRE
DRIVE
PRE
DRIVE
ASO & PEAK
CURRENT PROTECTION
PRE
DRIVE
12119532 86 7 1041
THERMAL
PROTECTION
REFERENCE
VOLTAGE
VCC ANT+B COM
8.7V
TU+B
(8.4V)
TU+B
(5.1V)
GNDAMP+BBU+B
(5.8V)
TUN-ON
SW
10V STB10V-ON
SW
1
2
3
4
5
6
7 8
9
10
14
13
12
11
BUS ON
SWITCH
RESET
SWITCH
BATTERY
SWITCH
BUS ON
RST
BATT
CLK
VREF
GND
VCC
RST
BUS ON
CLK IN
B/U-C
DATA IN
DATA OUT
DATA
I/O
+
+
1
24 LF OUT
2
3
LF IN
VREF
+
+
4
23 LR OUT
5LR IN
VREF
+
+
7DC R
20
19 VCC
18 VCC
6DC L
VREF
+
+
8RF IN
9
10
17
15 GND
VREF
+
+
14 RF OUT
VCC
VCC
SIGNAL AMP
SIGNAL AMP
LIFT AMP
VCC
VCC
LIFT AMP
SIGNAL AMP
SIGNAL AMP
VREF
11RR IN
12
+
13 RR OUT
16
+
VREF
21
22 GND
IC407 LA2902V

Other manuals for Sony CDX-CA720X

Related product manuals