EasyManua.ls Logo

Sony D-V8000 - Page 41

Sony D-V8000
78 pages
Print Icon
To Next Page IconTo Next Page
To Next Page IconTo Next Page
To Previous Page IconTo Previous Page
To Previous Page IconTo Previous Page
Loading...
– 57 –
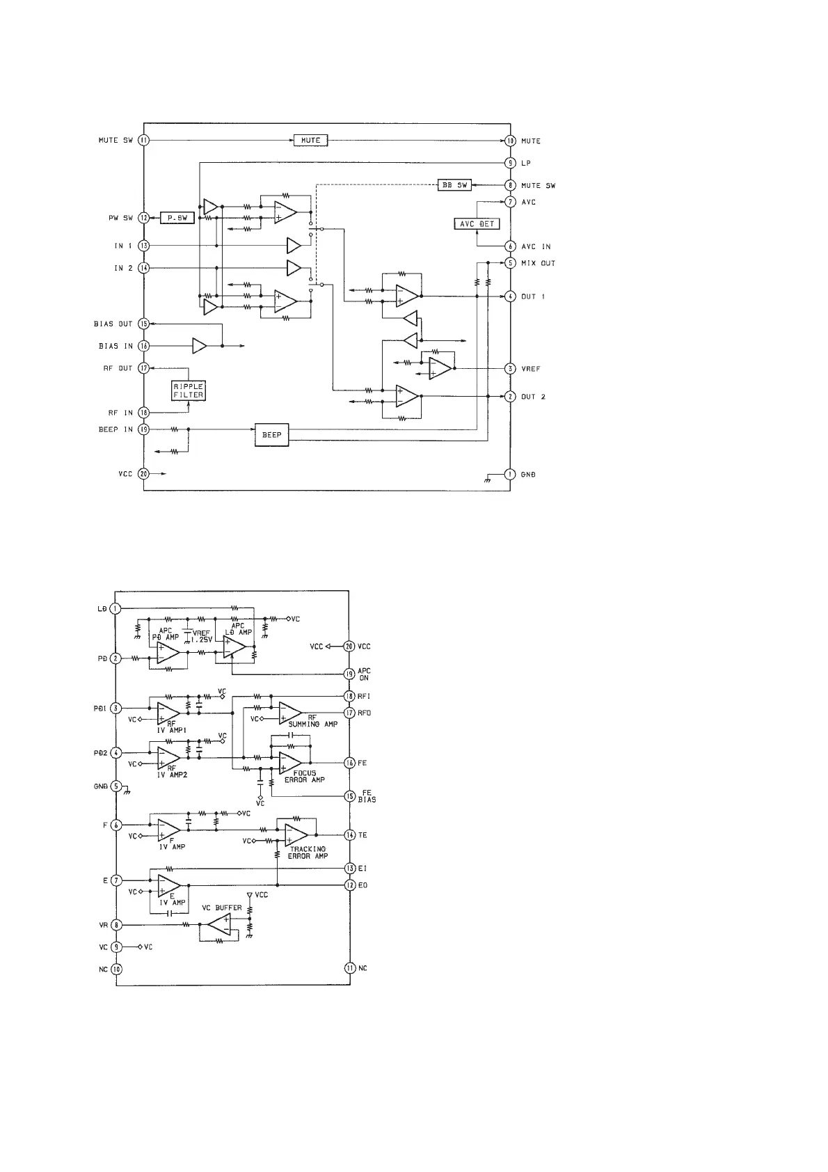
IC360 BA3574BFS-T1
IC501 CXA1791N