EasyManua.ls Logo

Sony DAV-TZ710 - Control Menu

Sony DAV-TZ710
76 pages
Print Icon
To Next Page IconTo Next Page
To Next Page IconTo Next Page
To Previous Page IconTo Previous Page
To Previous Page IconTo Previous Page
Loading...
19
GB
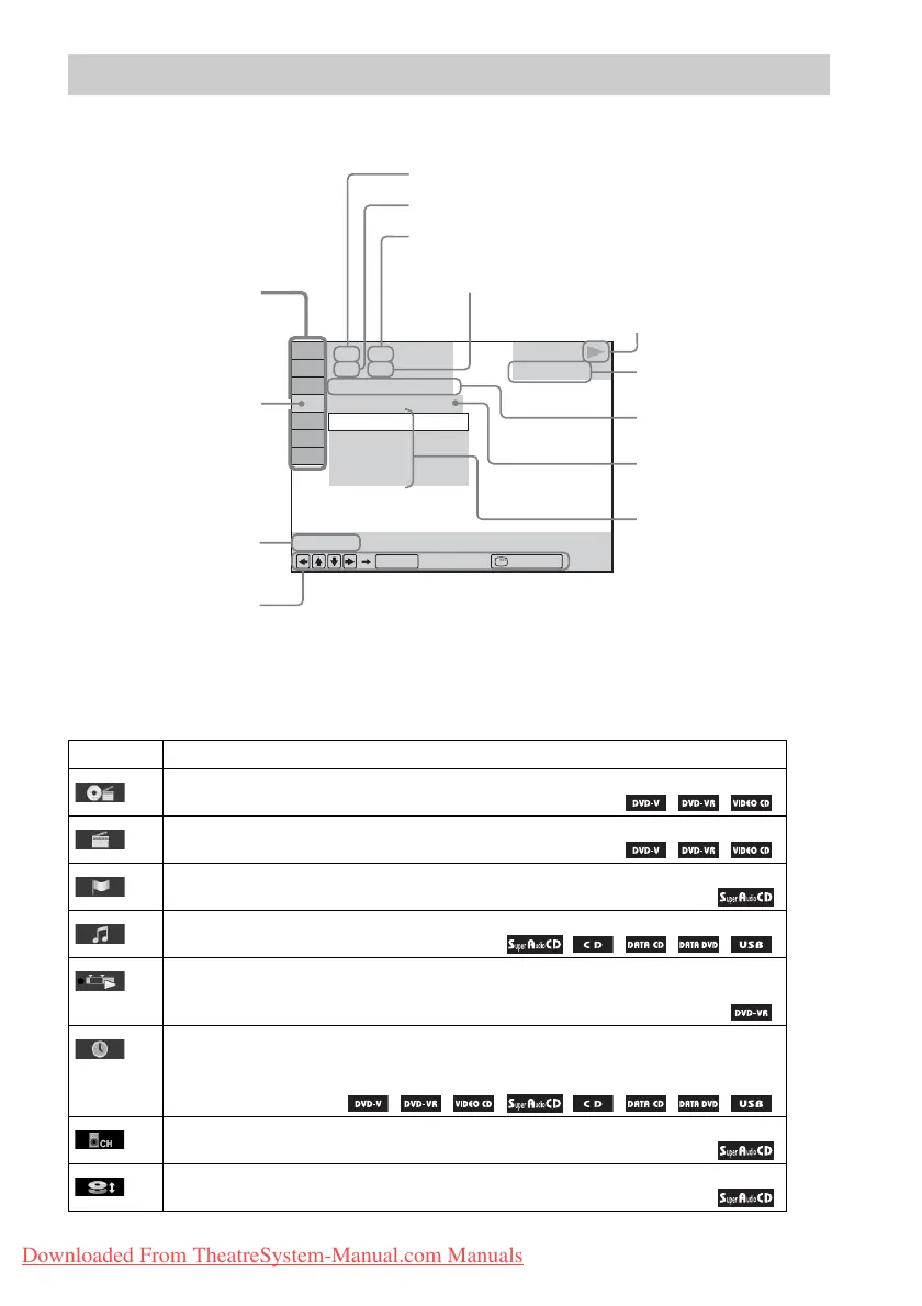
Example: Control Menu 1 when playing a DVD VIDEO.
List of Control Menu items
The Control Menu 1 and 2 will show different items depending on the source. For details, see the pages
in parentheses in the chart below.
Control Menu
Item Item Name, Function, Relevant Source
[TITLE] (page 34)/[SCENE] (page 34)/[TRACK] (page 34)
You can select the title, scene, or track to be played.
[CHAPTER] (page 34)/[INDEX] (page 34)
You can select the chapter or index to be played.
[INDEX] (page 34)
You can display the index and select the index to be played.
[TRACK] (page 34)
You can select the track to be played.
[ORIGINAL/PLAY LIST] (page 36)
You can select the type of titles (DVD-RW/DVD-R) to be played, the [ORIGINAL] one, or
an edited [PLAY LIST].
[TIME] (page 34)
You can check the elapsed time and the remaining playback time.
You can play from a desired point by inputting the time code (DVD VIDEO/DVD-VR only).
[MULTI/2CH] (page 36)
You can select the playback area on a Super Audio CD when available.
[SUPER AUDIO CD/CD LAYER] (page 36)
You can select the playback layer on a Super Audio CD when available.
98( 99)
OFF
DVD VIDEO
REPEAT
Quit:
ENTER DISPLAY
T 0: 04: 17
13( 99)
DISC
TITLE
CHAPTER
OFF
Currently playing title number
Playing time
Total number of chapters
Options
Current setting
Total number of titles
Playback status
(N Playback,
X Pause,
x Stop, etc.)
Function name of selected
Control Menu item
Operation message
Selected item
Control Menu items
Type of source being
played
Currently playing chapter number
Downloaded From TheatreSystem-Manual.com Manuals

Table of Contents

Other manuals for Sony DAV-TZ710

Related product manuals