EasyManua.ls Logo

Sony DCR-HC44E - Page 32

Sony DCR-HC44E
67 pages
Print Icon
To Next Page IconTo Next Page
To Next Page IconTo Next Page
To Previous Page IconTo Previous Page
To Previous Page IconTo Previous Page
Loading...
DCR-HC44E/HC46/HC46E_L2
4-25
CR-063
XX
D001
1
2
6
5
4
3
D005
XX
12
654
3
D002
XX
12
654
3
D003
XX
12
654
3
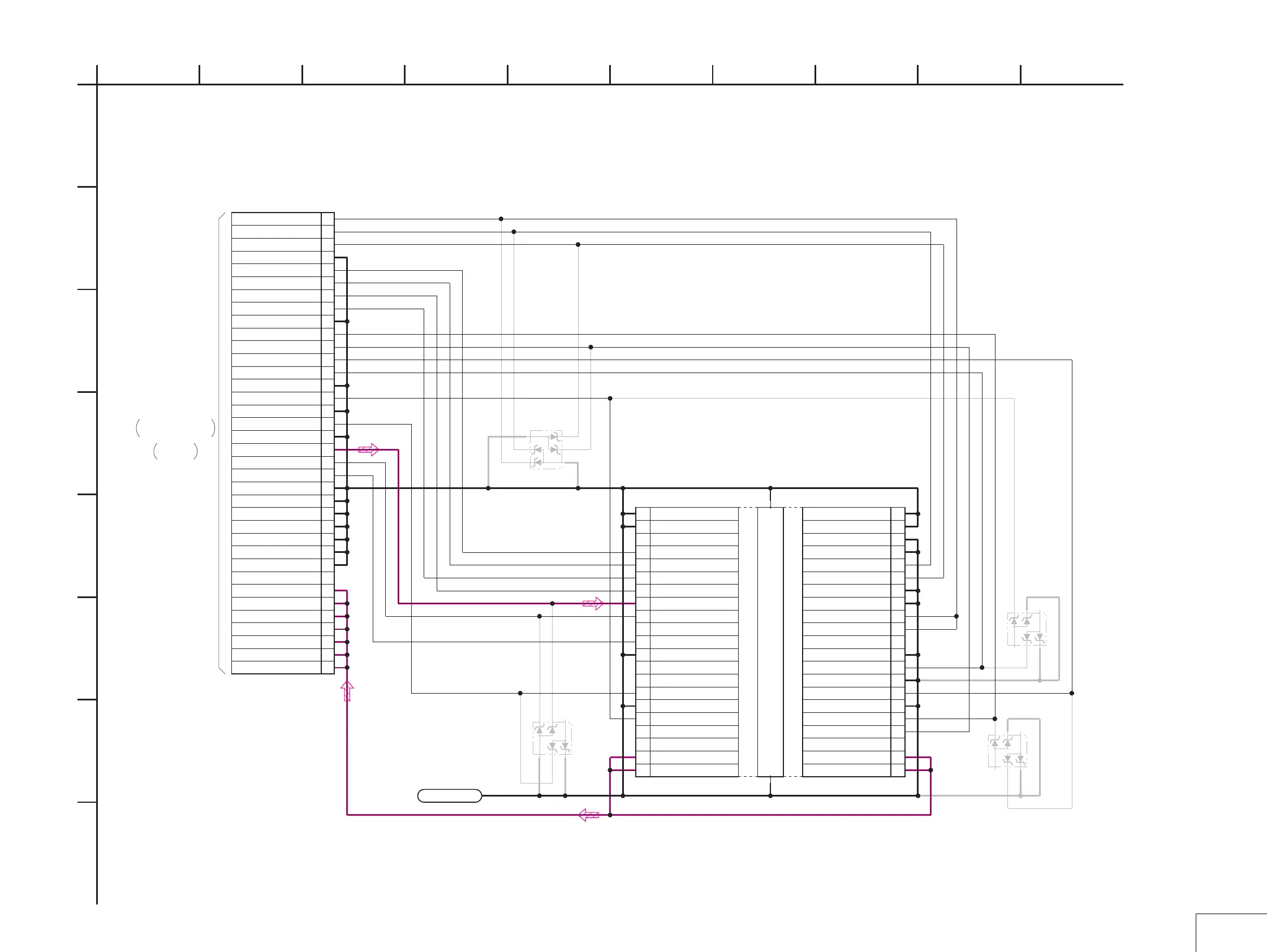
Note: CN002 (multi connector) is not
supplied, but this is included in
CR-063 complete board.
LND001
CN002
42P
1
3
5
7
9
11
13
19
21
23
25
27
29
31
33
35
37
39
41
2
4
6
8
10
12
14
16
18
20
22
24
26
28
30
32
34
36
38
40
42
43
44
36P
CN003
1
2
3
4
5
6
7
8
9
10
11
12
13
14
15
16
17
18
19
20
21
22
23
24
25
26
27
28
29
30
31
32
33
34
35
36
1
A
STATIC_GND
USB_D-
NTPA
ACV_GND
S_Y_I/O
AUDIO_L_I/O
AUDIO_R_I/O
ACV_GND
ACV_GND
USB_DET
NTPB
TPB
LANC_DC
REG_GND
ACV_UNREG
ACV_GND
BATT/XEXT
ACV_UNREG
REG_GND
MULTI_JACK_IN
VIDEO_I/O
ACV_GND
ACV_GND
ACV_UNREG
REG_GND
REG_GND
S_C_I/O
USB_D+
ACV_UNREG
LANC_SIG
REG_GND
TPA
ACV_UNREG
ACV_UNREG
AUDIO_R_I/O
REG_GND
LANC_DC
BATT/XEXT
ACV_GND
N.C.
N.C.(S_JACK_IN)
AUDIO_L_I/O
ACV_GND
TPB
ACV_GND
VIDEO_I/O
REG_GND
S_C_I/O
LANC_SIG
NTPA
S_Y_I/O
NTPB
ACV_UNREG
N.C. (XLANC_JACK_IN)
ACV_UNREG
XCRADLE_IN
MULTI_JACK_IN
ACV_GND
REG_GND
USB_D+
ACV_UNREG
USB_D-
N.C.
ACV_UNREG
REG_GND
TPA
USB_GND
USB_GND
N.C.(USB_ID)
USB_GND
USB_DET/VBUS
N.C.
N.C.
N.C.
USB_DET/VBUS
USB_GND
N.C.
ACV_GND
ACV_UNREG
15
17
TO CLADLE UNIT
(MULTI CONNECTOR)
05
8
D
F
B
XX MARK:NO MOUNT
E
CR-063 BOARD
53
CRADLE TERMINAL
H
C
62 97
G
410
(18/18)
THROUGH THE
PAGE 4-23
CN1006
of LEVEL3
VC-418
(FFC-060)
FLEXIBLE FLAT CABLE
www.freeservicemanuals.info
1/17/16
Published in Heiloo, Holland.

Related product manuals