EasyManua.ls Logo

Sony DCR-HC44E - Page 33

Sony DCR-HC44E
67 pages
Print Icon
To Next Page IconTo Next Page
To Next Page IconTo Next Page
To Previous Page IconTo Previous Page
To Previous Page IconTo Previous Page
Loading...
DCR-HC44E/HC46/HC46E_L2
4-26
SI-053
Refer to page 4-3 for mark 0.
XX
R608
XX
R609
XXR610
XX
R611
XX
R622
XX
R607
XX
R606
XX
D609
NO MARK:REC/PB MODE
2.8 1.3
1.3
1.3
1.3
2.8
Note: IC601 is not included in SI-053 complete board.
1.3
1.3
1.3
0.9
0.7
1.3
1.3
1.3
1.3
0.7
1.3
2.8
1.4
1.3
0
0.9
1.3
1.4
2.8
2.8
SE601
1
34
2
6.3V
22u
C608
4.7u
C611
D602
MAZB068H0LS0
12
654
3
6.3V
22u
C610
IC601
RPM7640-V17
1
OUT
2
GND
3
Vcc
LND602
CHASSIS_GND
BT601
SE602
1
34
2
FB601
FB602
1M
R619
CN601
14P
1
AUDIO L
2
LANC_SIG
3
S GND
4 LANC_DC
5
S-C
6
AUDIO R
7
JACK AD
8
VIDEO/AUDIO GND
9
VIDEO IN/OUT
10
S-Y
11
12
13
14
RB601
22k
1
2
3
4
5
6
7
8
SOL601
NJM3230V(TE2)
IC602
1
PASS
2
OUT1
3
AM1
4
Vref1
5
HO1
6
HI1
7
LO1
8
LIA1
9
LIB1
10
GND
11
LIB2
12
LIA2
13
LO2
14
HI2
15
HO2
16
Vref2
17
AM2
18
OUT2
19
CRST
20
VCC
10k
R617
L601
10uH
4.7u
C604
LND601
CHASSIS_GND
4P
CN602
1INT_MIC_L
2INT_MIC_GND
3INT_MIC_R
4INT_MIC_GND
4.7u
C602
1M
R616
10k
R618
1/10W
22
R624
1/10W
22
R623
0.047u
C612
1
2
3
4
0.047u
C613
1
2
3
4
6.3V
C615
0.1u
6.3V
C614
0.1u
MAZW068H0LS0
D603
32
1
26P
CN606
1
2
3
4
5
6
7
8
9
10
11
12
13
14
15
16
17
18
19
20
21
22
23
24
25
26
50V
470p
C616
50V
470p
C617
1
A
LANC_SIG
LANC_DC
AUDIO_L_I/O
AUDIO_R_I/O
LANC_DC
LANC_SIG
S_Y_I/O
MULTI_JACK_IN
S_C_I/O
VIDEO_I/O
VIDEO_I/O
S_Y_I/O
S_C_I/O
MULTI_JACK_IN
AUDIO_L_I/O
AUDIO_R_I/O
OUT
GND
GND Vref
OUT
Vref
Vcc
Vcc
S_C_I/O
YAW_AD
MULTI_JACK_IN
AUDIO_R_I/O
LI_3V
S_Y_I/O
VIDEO_I/O
INT_MIC_R
PITCH_AD
INT_MIC_L
LANC_SIG
REG_GND
REG_GND
AUDIO_L_I/O
INT_MIC_GND
NS_LED_K
D_2.8V
VST_C_RESET
A_2.8V
REG_GND
SIRCS_SIG
REG_GND
REG_GND
SYSTEM_AD
LANC_DC
INT_MIC_GND
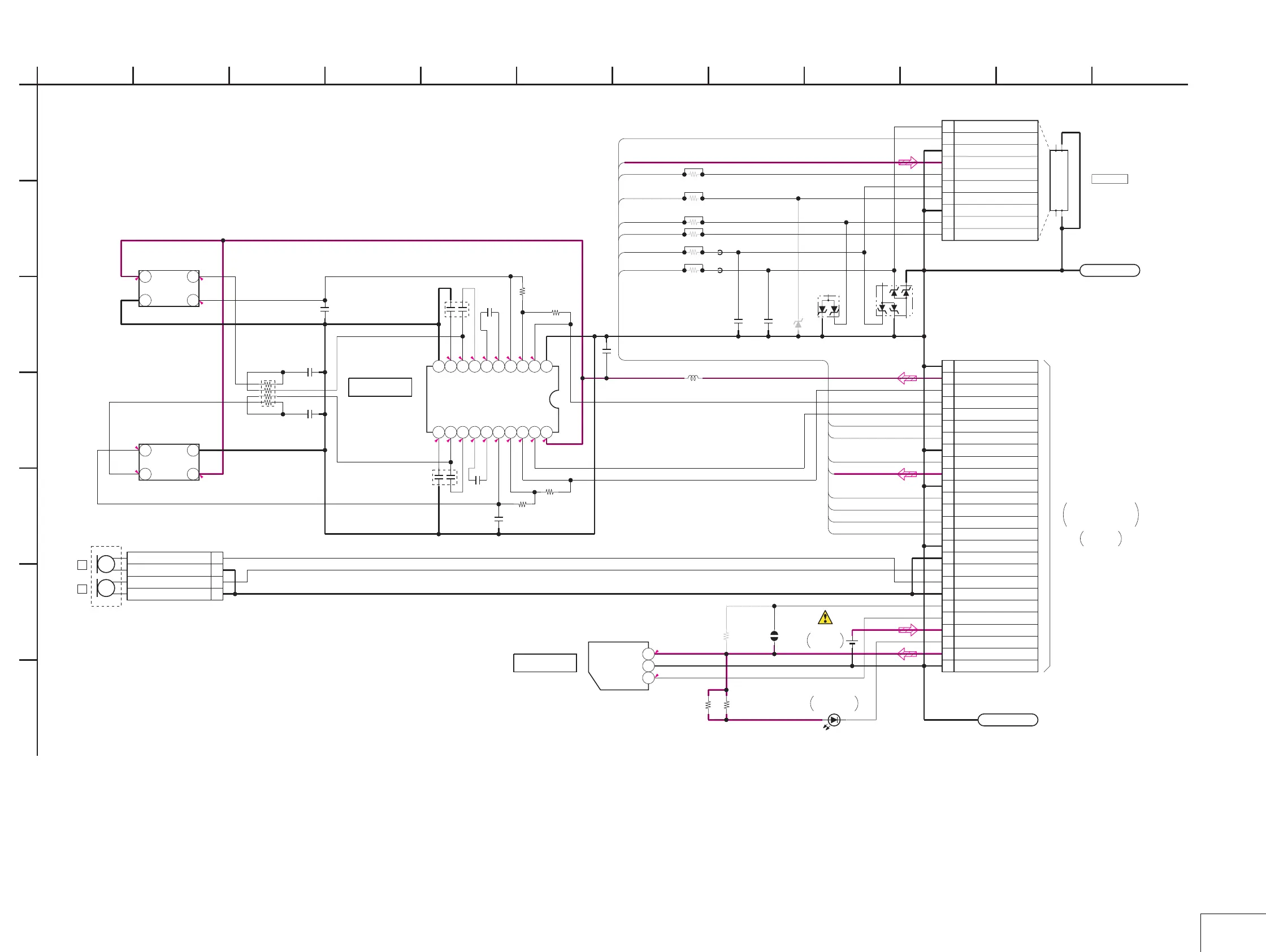
PITCH/YAW SENSOR
IC602
AMP
A/V OUT
LITHIUM
BATTERY
R
MICROPHONE
L
MIC901
YAW SENSOR
PITCH SENSOR
05
8
C
F
B
91153
PITCH/YAW SENSOR, AV CONNECTOR
106122
D
XX MARK:NO MOUNT
7
G
4
E
SI-053 BOARD
REMOTE SENSOR
IC601
D606
CL-330IRS-X-TU
/NIGHTSHOT
IR EMITTER
THROUGH THE
VC-418
FLEXIBLE FLAT CABLE
(FFC-065)
of LEVEL3
(18/18)
CN1004
PAGE 4-23
www.freeservicemanuals.info
1/17/16
Published in Heiloo, Holland.

Related product manuals