EasyManua.ls Logo

Sony HBD-E690 - Diagrams - Amplifier Section; Amplifier Section Block Diagram

Sony HBD-E690
102 pages
Print Icon
To Next Page IconTo Next Page
To Next Page IconTo Next Page
To Previous Page IconTo Previous Page
To Previous Page IconTo Previous Page
Loading...
HBD-E190/E290/E490/E690
HBD-E190/E290/E490/E690
3232
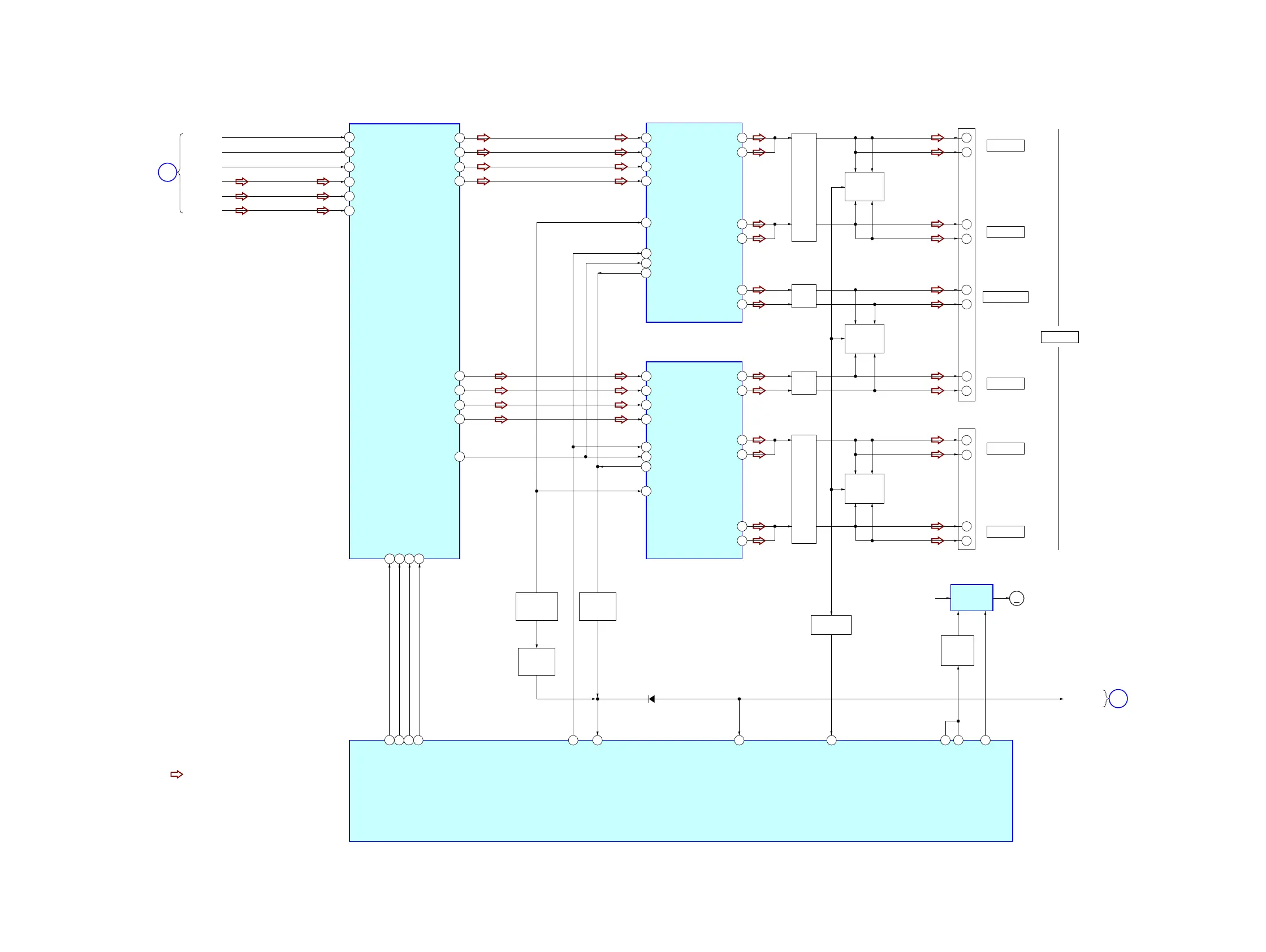
5-4. BLOCK DIAGRAM - AMP Section -
SYSTEM CONTROLLER
IC6301 (2/3)
24
39
40
SDIN1
49
48
OVER LOAD
DETECT
Q3101
DC DETECT
Q3553
STREAM PROCESSOR
IC3001
11 MCLK
23 SCLK
22 LRCK
51
DAMP_XRST
52
DAMP_XMUTE
35
DC_DET
(FAN_CONT)
FAN_ON
43
FAN_CONT2
2 42
OVER LOAD
DETECT
Q3552
PWM_M_8
PWM_P_8
PWM_M_2
PWM_P_1
L3101
EN_POWER
+
CENTER
SUBWOOFER
SPEAKERS
FRONT R
TB3451
TB3401
+
+
+
FRONT L
29 1N1A OUT1A
30
16
17
10
11
25
IN1B
xPWRDN
23
VL
27
xFAULT
26
xTRISTATE
OUT1A
D6308
POWER AMP
IC3102
IN2A
OUT1B
1N2B
OUT1B
31
32
29 1N1A
30
25
IN1B
xPWRDN
27
xFAULT
26
xTRISTATE
POWER AMP
33
DAMP_SDA
34
DAMP_SCL
IC3302
IN2A
1N2B
31
32
65
DRIVER_SD/PVDD_DET
40
STA516_POWER
50
DAMP_PDN
AMP_D1
AMP_MCK
AMP_BCK
AMP_LRCK
25
42
43
SDIN2
55
54
20 2116
XRESET
XMUTE
SDA
SCL
19
PWM_P_5
PWM_M_6
37
VALID
PWM_P_3
PWM_M_3
AMP_D2
27 SDIN4
OVER LOAD
DETECT
Q3202
L3103
L3303
+
SUR R
+
SUR L
OUT2B
3
8OUT2A
11
16
OUT1B
OUT1A
AMP_D3
M1
(FAN)
FE_UNSW +12V
MM
DC FAN
CONTROL
Q3501
DC FAN
DRIVER
IC3501 (1/2)
6LJQDOSDWK
: AUDIO
MAIN
SECTION
(Page 31)
E
OVER LOAD
DETECT
Q3302
L3301
OUT2A
8
9
2
3
OUT2A
OUT2B
OUT2B
OVERLOAD
DETECT
Q3555
VOLTAGE
DETECT
Q3512, Q3554
23
VL
POWER SUPPL
Y
SECTION
(Page 33)
F

Table of Contents

Related product manuals