EasyManua.ls Logo

Sony HDC1400 - BI-187

Sony HDC1400
550 pages
Print Icon
To Next Page IconTo Next Page
To Next Page IconTo Next Page
To Previous Page IconTo Previous Page
To Previous Page IconTo Previous Page
Loading...
HDC1000/V2 (J, E)
4-17 4-17
2
3
4
5
1
ABCDEFGH
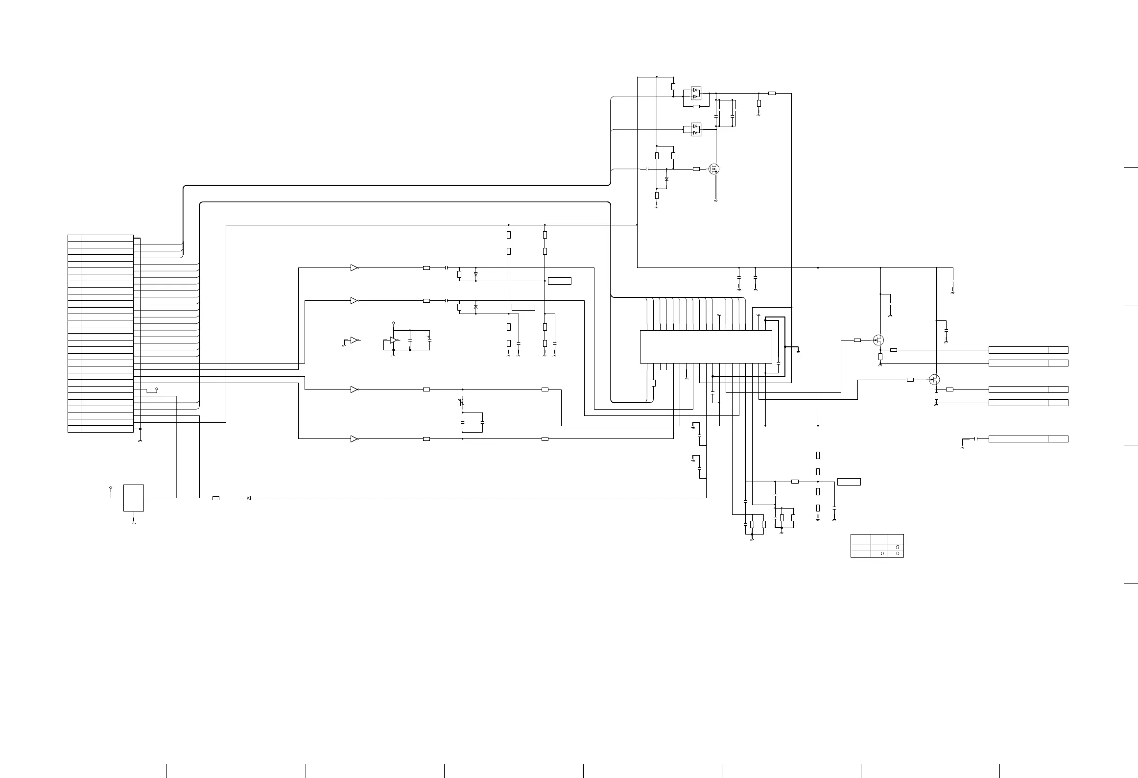
BI-187
BOARD NO. 1-865-963-11, 12
HDC-1600_BI-187_011_1
BI-187
SUFFIX: -11, 12
BI-187
SUFFIX: -11, 12
ICX-230BL
IC3
NM
HHG
1
VH2
2
VH1
3
ST8
4
ST7
5
ST6
6
ST5
7
ST4
8
ST3
9
ST2
10
ST1
11
DGND1
12
IM1
13
IM2
14
IM3
15
IM4
16
SUB1
17
DGND2
18
AGND1
19
SMG
38
SMD
37
D2
36
D1
35
H2
34
H1
33
DGND3
32
LH
31
SUB2
30
VL
29
AGND2
28
VDD2
27
VOUT2
26
VSS2
25
RG
24
VGG
23
VSS1
22
VOUT1
21
VDD1
20
4.7k
R38
GND
1k
R28
GND
3.3k
R33
GND
2SK2539-6/7/8-TB
Q3
S
GND
25V
10000pF
C21
0
R37
4.7k
R32
22k
R29
5.6k
R30
3.3k
R31
GND
CN2
(4/5)
4
GND
C19
10000pF
25V
CN2
(2/5)
2
GND
10V
4.7uF
C15
CN2
(3/5)
3
CCD_CH2_OUT
GND
GND
10V
4.7uF
C16
2SK2539-6/7/8-TB
Q2
S
4.7k
R35
1k
R27
0
R34
10V
4.7uF
C13
10V
4.7uF
C14
GND
10
R36
CN2
(1/5)
1
CCD_CH1_OUT
CN2
(5/5)
5
CCD_CONT
16V
10uF
C17
10
R39
GND
10V
0.1uF
C3
25V
0.1uF
C11
25V
10000pF
C8
1M
R24
MA728-TX
D3
LM45BIM3X
IC1
VS
1
GND
3
VO
2
47
R25
100k
R20
GND
0
R17
3.3k
R19
GND
10k
R13
EC10QS-06-TE12L
D1
5.6k
R15
10k
R8
GND
100k
R6
50V
33pF
C7
27
R3
5.6k
R18
C4
10V
0.1uF
27
R4
2SK620-TX
Q1
S
10k
R9
0
R5
0
R10
GND
25V
0.1uF
C10
0
R14
GND
33
R1
R7
100k
+6.5V
50V
100pF
C5
GND
68
R2
0
R16
C9
25V
0.1uF
MA728-TX
D4
MA3J142E0LSO
D5
3
1
2
GND
GND
GND
GND
10k
R12
100
R23
10k
R11
MA3J142E0LSO
D6
3
1
2
MA728-TX
D2
1M
R22
CN1
NM
1
GND
2
+15V
3
-8.5V
4
SMG
5
SMD
6
TEMP
7
+6.5V
8
XH2
9
XH1
10
XLH
11
XRG
12
ST1
13
ST2
14
ST3
15
ST4
16
ST5
17
ST6
18
ST7
19
ST8
20
VH1
21
VH2
22
HHG
23
IM1
24
IM2
25
IM3
26
IM4
27
SUB
28
-SHUTTER
29
+SHUTTER
30
GND
GND
+6.5V
1k
R26
GND
LV1
12
TC74ACT04F-EL
IC2
(3/6)
5
6
TC74ACT04F-EL
IC2
(4/6)
9
8
+6.5V
TC74ACT04F-EL
IC2
(6/6)
13
12
14
7
TC74ACT04F-EL
IC2
(2/6)
3
4
GND
10V
56uF
C1
TC74ACT04F-EL
IC2
(1/6)
1
2
TC74ACT04F-EL
IC2
(5/6)
11
10
GND
100k
R21
GND
10V
4.7uF
C6
25V
10uF
C22
25V
10uF
C23
GND
GND
25V
10uF
C24
1uF
C25
1uF
C26
50V
1uF
C27
1uF
C28
16V
1uF
C29
16V
1uF
C2
GND
25V
2.2uF
C30
25V
2.2uF
C31
GND GND
-SHUTTER
+SHUTTER
HHG,IM1,IM2,IM3,IM4,SMD,SMG,ST1,ST2,ST3,ST4,ST5,ST6,ST7,ST8,VH1,VH2
SUB
+SHUTTER
-SHUTTER
SUB
SMG
SMD
ST1
ST2
ST3
ST4
ST5
ST6
ST7
ST8
VH1
VH2
HHG
IM1
IM2
IM3
IM4
HHG
VH2
VH1
ST8
ST7
ST6
ST5
ST4
ST3
ST2
ST1
IM1
IM2
IM3
IM4
SMD
SMG
7.10V
5.00V
RG
LH
H2
H1
37M
3.28V
SUFFIX
-11
SUFFIX
-12
NM 1k
470 1k
REF.
NO.
*NOTE
R40,R41
R27,R28
*
1k
R40
*
*
1k
R41
*

Table of Contents

Related product manuals