EasyManua.ls Logo

Sony HVR-M10E - Page 34

Sony HVR-M10E
329 pages
Print Icon
To Next Page IconTo Next Page
To Next Page IconTo Next Page
To Previous Page IconTo Previous Page
To Previous Page IconTo Previous Page
Loading...
HVR-M10C/M10E/M10J/M10N/M10P/M10U
3-17 3-18E
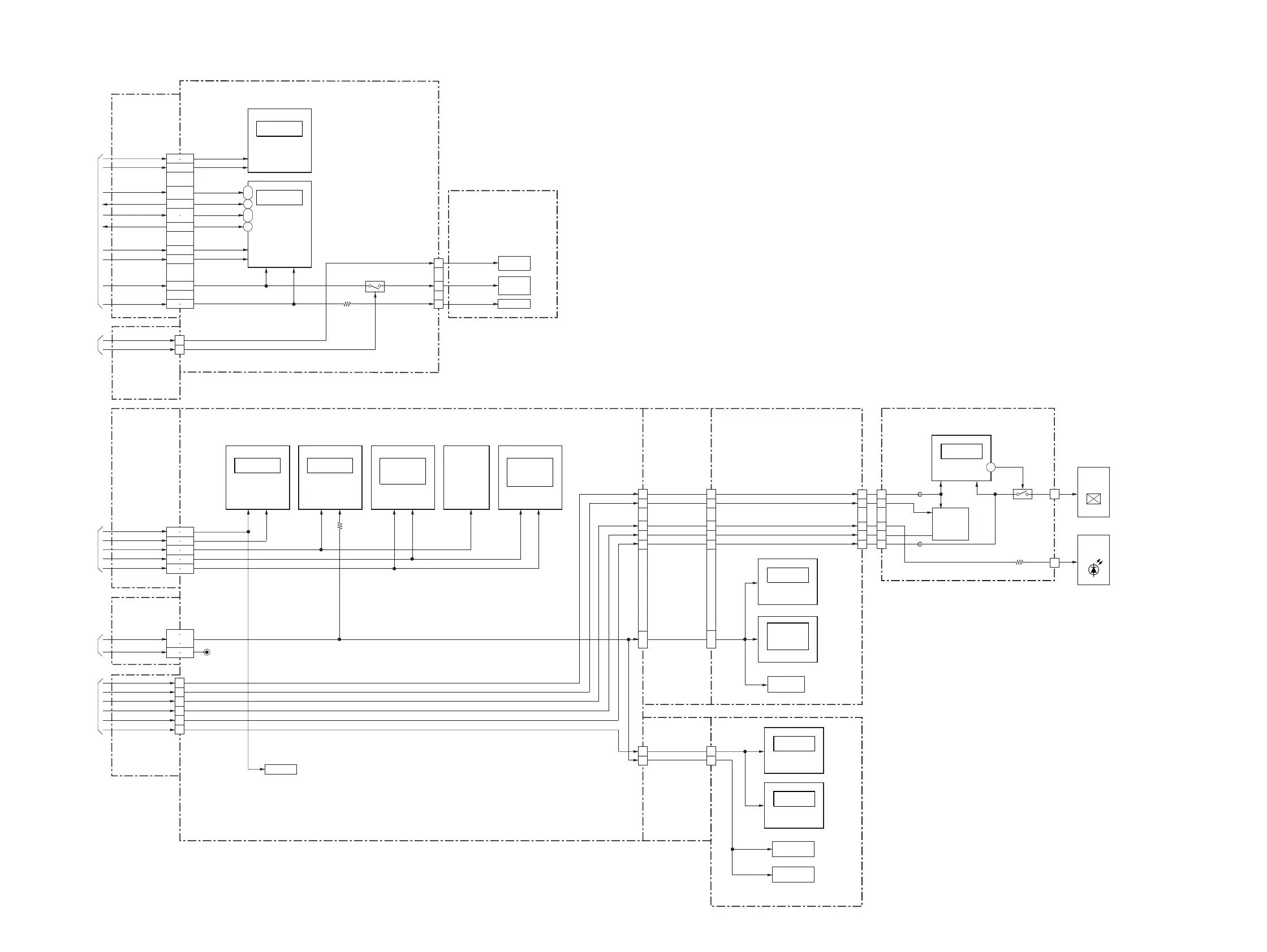
3-9. POWER BLOCK DIAGRAM (4/4)
( ) : Number in parenthesis ( ) indicates the division number of schematic diagram where the component is located.
CN0101
CN103
RP 4.6V
RP 2.8V
A 4.6V
R2356
D1 2.8V
AU 8V
A -2.8
A1 2.8V
CN2005
CN2006
CN2007
D2 2.8V
EP 2.8V
BL HI
BL LO
BL CONT
EP 13.5V
MT 4.9V
CL2000
MT 4.9V
CN710
IC0101
REC/PB
AMP
IC2100
VIDEO
IN/OUT
AGC
ACC
IC601
RGB DRIVE
TIMING GENERATOR
IC005
DC SHIFT
IC003
IC004
LED DRIVE
IC601
BUFFER
IC602
REMOTE COMMANDER
RECEIVER
IC2300
AUDIO LINE
SELECT
IC2203
IC2204
RGB. Y/C DRIVE
AUDIO AMP
&
SWITCH
Q2308, 2309, 2312, 2330
IC2200
IC2201
D3 VIDEO OUT
DRIVE
13
18 19
15-17
14
10 11
9
12
TO
POWER BLOCK
DIAGRAM
(1/4)
2
(PAGE 3-11)
TO
POWER BLOCK
DIAGRAM
(3/4)
0
(PAGE 3-16)
TO
POWER BLOCK
DIAGRAM
(3/4)
7
(PAGE 3-15)
(PAGE 3-15)
(PAGE 3-16)
TO
POWER BLOCK
DIAGRAM
(3/4)
9
TO
POWER BLOCK
DIAGRAM
(3/4)
8
CAP VS
RP 13.5V
IC201
CAPSTAN MOTOR DRIVE
CAPSTAN FG AMP
DRUM
MOTOR DRIVE
DRUM FG,PG AMP
LOADING
MOTOR DRIVE
REEL FG AMP
TAPE TOP,END DET
DRUM,CAP ERROR AMP
CAP ERROR
DRUM VS
DRUM ERROR
VTR UNREG2
RP 4.6V
RP 2.8V
CAP VS
RP 13.5V
CAP ERROR
DRUM VS
DRUM ERROR
VTR UNREG2
D2 2.8V
MT 4.9V
D2 2.8V
EP 2.8V
BL HI
BL LO
BL CONT
EP 13.5V
D2 2.8V
IR VCC
D2 2.8V
MT 4.9V
CHIME VDD
XREEL HALLON
HALL VCC
CHIME VDD
Q0201
CN202
R0220
TAPE LED A
21
20
25 26
78 80
50 52
12 14
8 10
11 13
H901,H902
MIC902
D901
T REEL
S REEL
SENSOR
TAPE LED
4PIN
CONNECTOR
BUZZER
BZ2300
Q601-604
XPOFF
BACKLIGHT
DRIVE
75
77
64
67
FP-098
(FLEXIBLE
BOARD)
FP-230
(FLEXIBLE
BOARD)
FP-971
(FLEXIBLE
BOARD)
(3/3)
FFC-093
(FLEXIBLE
FLAT CABLE)
FFC-094
(FLEXIBLE
FLAT CABLE)
(2/2)
PW-129 BOARD (2/2)
SW-436 BOARD
FP-089
(FLEXIBLE
BOARD)
FP-088
(FLEXIBLE
BOARD)
MR-048 BOARD
VA-120 BOARD(2/2)
Z MECHA
DECK
(MDX-Z311)
43
45
1
6
4
1
27
13
19
16
AUDIO REC LEVEL
CH1/ CH2/CH3/CH4
RV001, 002
HEADPHONES LEVEL
RV601
D602
POWER LEVEL
6
9
24
18
21
38
LCD901
LED901
COLOR
LCD
UNIT
BACK
LIGHT
16
FB601
CN603
Q607
CN604
FB602
CN601
CN402
CN401CN2008
CN601
CN2003
7
5
15
17
19
16
18
8
6
4
18
1
R623
PD-222 BOARD
33 34
1 3
31 32
(2/4)
(1/2)
(2/2)
(4/4) (3/4) (3/4)
32
34
49
45
47
21
19
.
32
34
49
45
47
21
19
.
5
8
Ver 1.2 2005. 09

Table of Contents

Related product manuals