EasyManua.ls Logo

Sony HVR-M10E - Page 33

Sony HVR-M10E
329 pages
Print Icon
To Next Page IconTo Next Page
To Next Page IconTo Next Page
To Previous Page IconTo Previous Page
To Previous Page IconTo Previous Page
Loading...
HVR-M10C/M10E/M10J/M10N/M10P/M10U
3-15 3-16
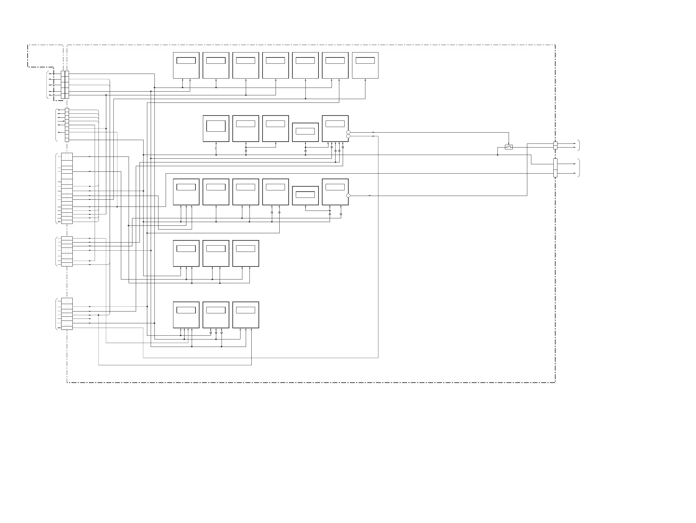
3-8. POWER BLOCK DIAGRAM (3/4)
( ) : Number in parenthesis ( ) indicates the division number of schematic diagram where the component is located.
TO
POWER BLOCK
DIAGRAM
(4/4)
7
(PAGE 3-17)
IC7115
AUDIO
A/D CONV.
D/A CONV.
IC7119
INVERTER
IC7113
LINE OUT
GAIN UP AMP
D1 2.8V
D1 2.8V
A 4.6V
A -2.8V
A1 2.8V
AU 8.0V
EP 2.8V
BL HI
BL LO
BL CONT
EP 13.5V
AU 8.0V
MT 4.9V
D2 2.8V
D2 1.5V
CN0002
CN711
CN0008
CN0001
CN0005
CN0003
A1 2.8V
AU 8.0V
AU 4.9V
D1 1.5V
D2 2.8V
A1 2.8V
D 1.2V
D 3.1V
D 1.9V
D2 2.8V
D2 1.5V
A2 2.8V
D1 1.5V
D2 2.8V
D 2.5V
D2 1.5V
A1 2.8V
A 1.5V
D1 2.8V
D1 1.5V
A 4.6V
MT 4.9V
IC7114
AUDIO
INPUT SELECT
IC7120
SPEAKER/
HEADPHONE
AMP
IC7001
HDV AUDIO
PROCESS
IC4001
DV SIGNAL
PROCESS
RF SIGNAL
PROCESS
IC2502
HDV SIGAL
PROCESS
RF SIGNAL
PROCESS
IC5001
VIDEO
A/D CONV.
IC3001
HDV VIDEO
DECODER
IC3201
Y SDRAM
IC3202
C SDRAM
IC2021
BASE BAND
PROCESS
IC2101
OSD
IC3501
ILINK I/F
IC8601
LSI CONTROL
IC8802
EEPROM
IC8801
MECHA
CONTROL
D1 2.8V
D1 1.5V
IC8003
16Mbit
SDRAM
CAM 2.5V
D 2.5V
CAM 2.8V
EP 2.8V
D2 2.8V
A2 2.8V
AU 4.9V
MT 4.9V
BL HI
AU 8.0V
BL LO
BL CONT
A 1.5V
CAM 1.5V (NOT USE)
(NOT USE)
(NOT USE)
(NOT USE)
NOT USE
NOT USE
D1 1.5V
D 3.1V
A 4.6V
AU 4.6V
D1 2.8V
CAM DD ON
16
D 1.2V
D 1.9V
A1 2.8V
CAM 5.1V
EP 13.5V
IC8001
FLASH
MEMORY
IC8002
EEPROM
IC8009
HI CONTROL
DS CONTROL
130
131
FB8006 FB8005
FB8008
FB8802
FB8004
FB8007
FB8002
L2036
FB8801
D2 2.8V
CHIME POWER CONT
CAM DD ON
MT 4.9V
153
XREEL HALL ON
Q8003-8005
80
78
52
50
14
12
10
8
13
11
80
78
52
50
14
12
10
8
13
11
21
31
39
17
15
19
7
5
48 50 52
54 56
58 60
62 64
49 51 53
55 57
44 46
40 42
31 33 35
37 39 41
43 45 47
66 68
74
76 78
86 88
82 84
20
43 45 47
21 23
36 38 40
42 44 46
24 26 28
30 32 34
31 33 35
25 27 29
37 39 41
35
48 50 52
54 56 58
135
79
24 26 28
30 32 34
36 38 40
42 44 46
11 13
A -2.8V
TO
POWER BLOCK
DIAGRAM
(4/4)
8
(PAGE 3-17)
TO
POWER BLOCK
DIAGRAM
(1/4)
4
(PAGE 3-12)
TO
POWER BLOCK
DIAGRAM
(2/4)
5
(PAGE 3-14)
TO
POWER BLOCK
DIAGRAM
(2/4)
6
(PAGE 3-14)
29
28
27
26
3
1
CN0007
CN0004
VC-367 BOARD(2/2)
FP-971
(FLEXIBLE
BOARD)(2/3)
30
25
XREEL HALL ON
CHIME VDD
D2 2.8V
MT 4.9V
TO
POWER BLOCK
DIAGRAM
(4/4)
0
(PAGE 3-17)
TO
POWER BLOCK
DIAGRAM
(4/4)
9
(PAGE 3-17)
(10/16) (10/16) (10/16)
(11/16)(1/16)
IC2022
IC2023
VCO
(11/16)
(11/16)
(11/16)
(14/16)
(14/16)
(13/16)(6/16)(2/16)(1/16)
(5/16)(5/16)(4/16)
(8/16)(3/16)(7/16)
(10/16) (10/16)
AUDIO
SELECTOR
(10/16)
IC7501
(9/16)
FB8602FB8601
FB2502
FB2501 FB2503
Ver 1.1 2005. 05

Table of Contents

Related product manuals