EasyManua.ls Logo

Sony KDL-40D340 - U1 Board Schematic Diagram

Sony KDL-40D340
136 pages
Print Icon
To Next Page IconTo Next Page
To Next Page IconTo Next Page
To Previous Page IconTo Previous Page
To Previous Page IconTo Previous Page
Loading...
ABCDE F
G
HIJKLMN
1
2
3
4
5
6
7
8
9
10
11
O
- 71 -
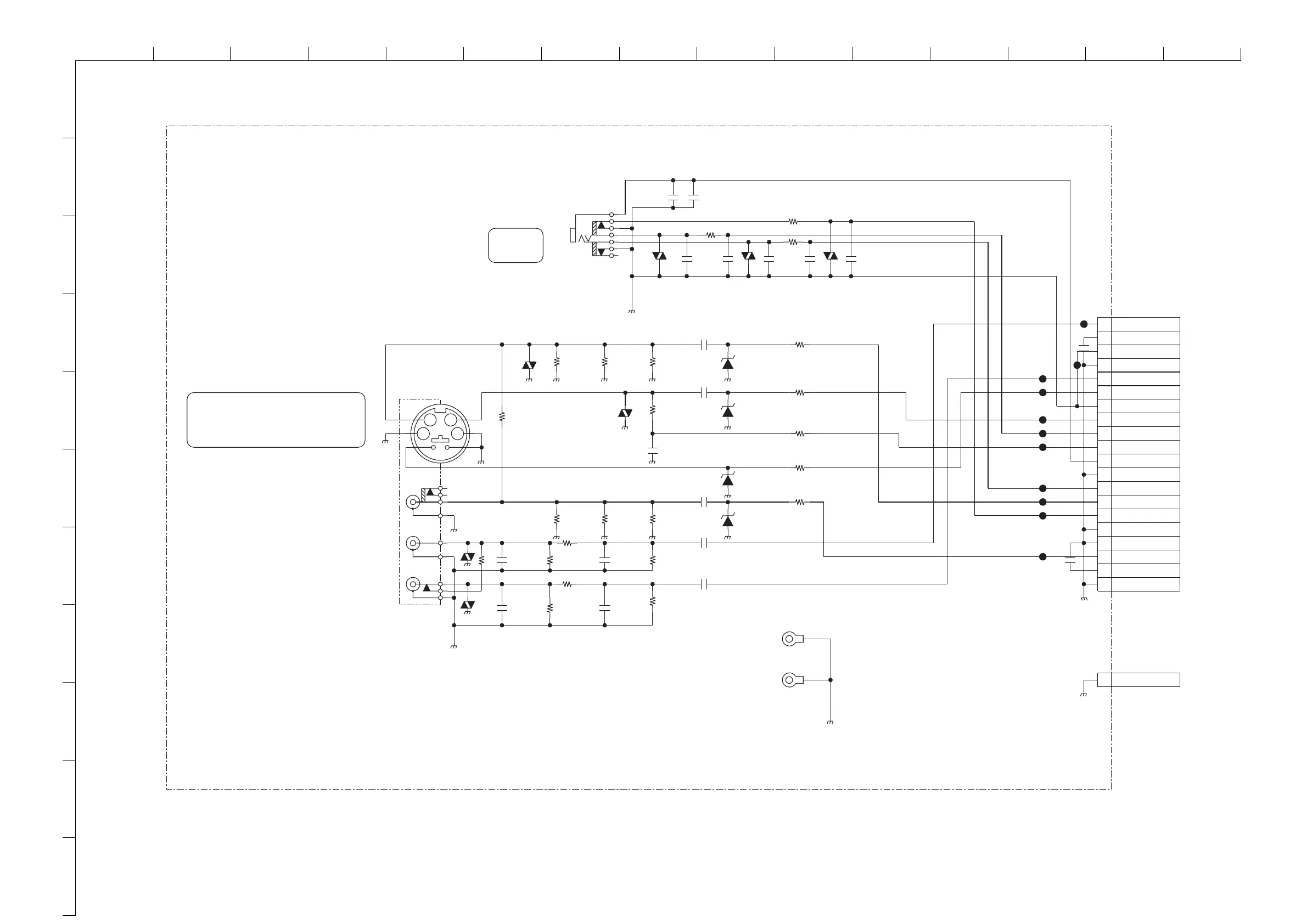
~ U1 Board Schematic Diagram [ Side Input Terminal ] ~
GND_D
GND_D
GND_DGND_D
GND_D
GND_D
J202
GND_D
GND_D
GND_D
GND_D
GND_D
GND_D
GND_D
GND_D
GND_D
GND_D
GND_D
C205
XX
C208
XX
1608
50V
B
C215
1000p
R218
0
CHIP
R214
XX
R217
XX
D201
XX
D202
XX
1/10W
RN-CP
75
R204
0.01
*C203
1/10W
RN-CP
0.5%
220
R200
1/10W
RN-CP
0.5%
220
R201
1/10W
RN-CP
0.5%
220
R202
220
*R208
220
*R209
220
*R210
1/10W
RN-CP
100
R203
1/10W
RN-CP
100
R205
1/10W
RN-CP
1k
R206
1/10W
RN-CP
1k
R207
100
*R211
1608
50V
B
*C204
XX
1608
50V
B
*C207
XX
R219
0
CHIP
R220
0
CHIP
C211
0.022
C212
C213
C214
GND_D
1
CN202
XX
TAB(CONTACT)
GND_D
GND_D
GND_D
VD201
VD202 VD203
VD204VD205
1608
10V
1
X7R
C202
2012
25V
1
C206
X7R
2012
25V
1
C209
X7R
34
12
L
R
V
S
J201
VD206
VD207
GND_D
GND_D
E
ET201
E
ET202
XX
XX
C216
XX
C217
R212
5%
1M
1/10W
RN-CP
R215
5%
1M
1/10W
RN-CP
R213
2.2k
RN-CP
1/10W
5%
R216
2.2k
RN-CP
1/10W
5%
XX
*R221
JL203
JL204
JL205
JL206
JL207
JL208
JL209
JL210
JL211
JL212
JL213
1608
25V
0.01
B
*C200
1608
25V
0.01
B
*C201
25V
0.22
C218
XX
C219
CHIP
0
R222
MAZ8100G0LS0
D203
*D204
1
2
3
4
5
6
7
8
9
10
11
12
13
14
15
16
17
18
19
20
20P
CN201
V2_IN_AU_L
D3.3V
AU_IN_GND
GND
V2_IN_AU_R
V2_IN_SSW
AU_IN_GND
V2_IN_C
HP_OUT_AU_L
V2_IN_S2SW
HP_IN_GND
GND
HP_OUT_AU_R
V2_IN_Y
HP_DET
GND
GND
V2_IN_V
D5V
GND
Video IN 2
HP
U1
WAX3F.-U1
SIDE INPUT TERMINAL
COMPONENTS MARKED AS XX REFER TO PARTS LIST, WILL ONLY BE LISTED IF FITTED
50V
100pF
50V
0.022
50V
100pF
50V
www.freeservicemanuals.info
5/3/15
Digitized in Heiloo, Holland.

Table of Contents

Related product manuals