EasyManua.ls Logo

Sony RMT-B118A - Page 41

Sony RMT-B118A
105 pages
Print Icon
To Next Page IconTo Next Page
To Next Page IconTo Next Page
To Previous Page IconTo Previous Page
To Previous Page IconTo Previous Page
Loading...
4 5
BDP-BX18/S185/S186
1
A
B
C
D
E
F
G
H
I
J
2
12
13
11
10
98765
43
14
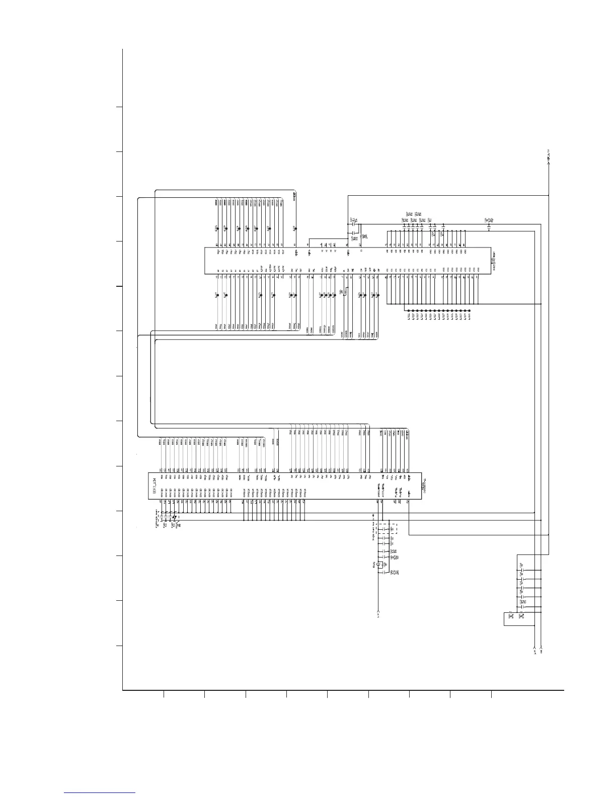
4-5. MB-143 BOARD (DDR 3 A ) SCHEMATIC DIAGRAM (1/12) Se
e page 5-4 for printed wiring board.
- Ref. No.: MB-143 board; 10,000 series