EasyManua.ls Logo

Sony SA-FT1H - Block Diagram

Sony SA-FT1H
22 pages
Print Icon
To Next Page IconTo Next Page
To Next Page IconTo Next Page
To Previous Page IconTo Previous Page
To Previous Page IconTo Previous Page
Loading...
SA-FT1H/WPFT1/SS-CNPFT1/MSPFT1/SRPFT1
99
SA-FT1H/WPFT1/SS-CNPFT1/MSPFT1/SRPFT1
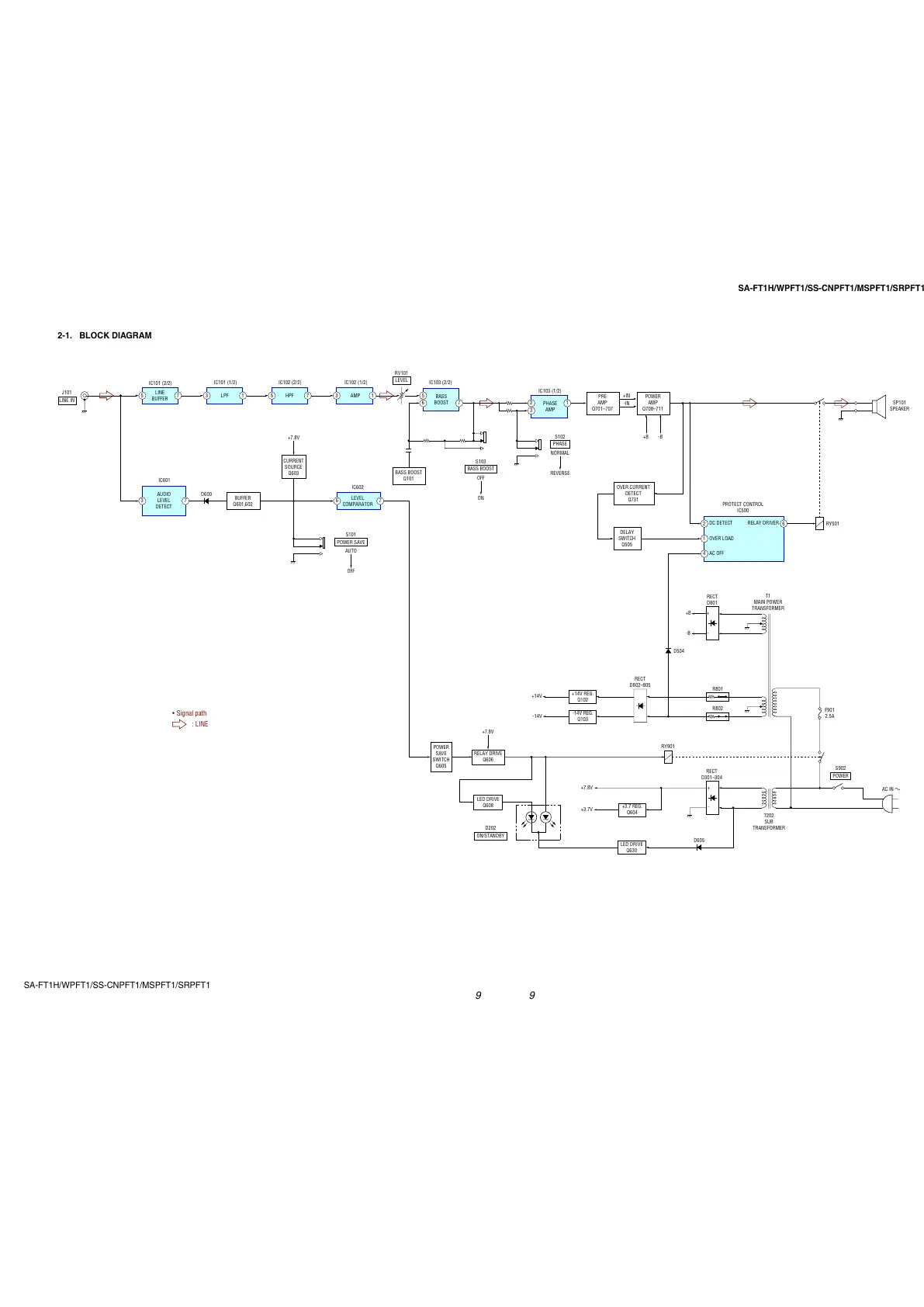
2-1. BLOCK DIAGRAM
5 7
LINE
BUFFER
3 7
AUDIO
LEVEL
DETECT
BASS
BOOST
PHASE
AMP
SP101
SPEAKER
3 1
LPF
5 7
HPF
6 7
LEVEL
COMPARATOR
3 1 5
6 7 2 1
2 6
1
4
3
AMP
BASS BOOST
Q101
-14V REG.
Q103
LED DRIVE
Q608
RELAY DRIVE
Q606
POWER
SAVE
SWITCH
Q605
+3.7 REG.
Q604
LED DRIVE
Q630
+14V REG.
Q102
RECT
D802–805
RECT
D301–304
RECT
D801
T1
MAIN POWER
TRANSFORMER
T202
SUB
TRANSFORMER
AC IN -
R801
R802
RY901
+
-
D504
D605
+14V
-14V
+7.8V
+7.8V
+3.7V
PRE
AMP
Q701–707
DC DETECT
OVER LOAD
AC OFF
RELAY DRIVER
POWER
AMP
Q708–711
OVER CURRENT
DETECT
Q731
DELAY
SWITCH
Q505
BUFFER
Q601,602
+7.8V
D600
IC101 (2/2)
IC101 (1/2) IC102 (2/2) IC102 (1/2) IC103 (2/2)
IC103 (1/2)
RY501
PROTECT CONTROL
IC500
+IN
-IN
+B
+B
-B
-B
IC602
IC601
CURRENT
SOURCE
Q603
J101
LINE IN
S101
AUTO
OFF
POWER SAVE
S103
OFF
ON
BASS BOOST
D202
ON/STANDBY
RV101
LEVEL
S102
NORMAL
REVERSE
PHASE
S902
F901
2.5A
POWER
Signal path
: LINE
+
-
All manuals and user guides at all-guides.com

Related product manuals