EasyManua.ls Logo

Sony SA-WSD35 - Main Board Schematic Diagram (5;9)

Sony SA-WSD35
80 pages
Print Icon
To Next Page IconTo Next Page
To Next Page IconTo Next Page
To Previous Page IconTo Previous Page
To Previous Page IconTo Previous Page
Loading...
HT-S350/SD35
HT-S350/SD35
32
Sony CONFIDENTIAL
For Authorized Servicer
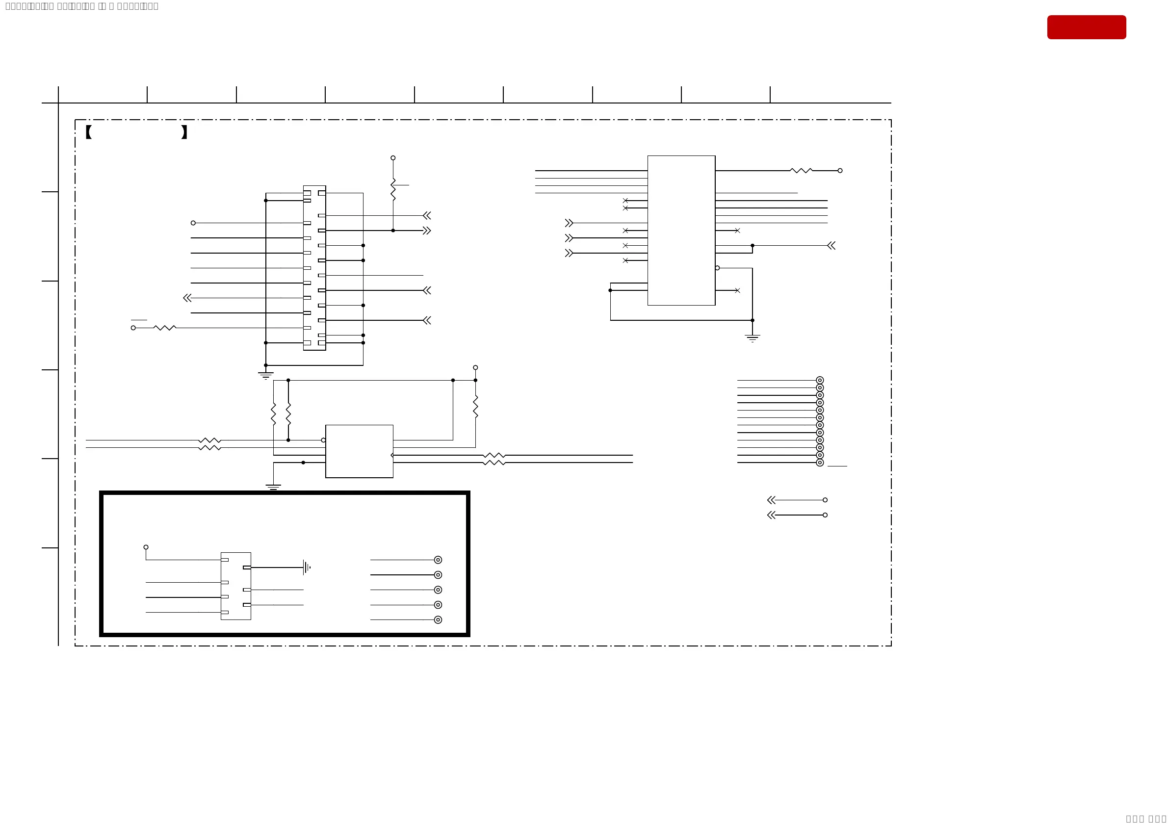
4-7. SCHEMATIC DIAGRAM - MAIN Board (5/9) -
A
E
D
B
C
12345678
(5/9)MAIN BOARD
F
9
+3V3_BT
+3V3_BT
+3V3_STB
+3V3_BT
+3V3_BT
+3V3_BT
+3V3_STB
+3V3_BT
12
12
1
2
3
4
5
6
7
1
3
5
7
9
11
13
15
17
19
21
2
4
6
8
10
12
14
16
18
20
22
1
1
1
12
1
1
1
1
12
1
12
1
1
1
1
12
1
1
2
3
4
5
6
7
9
11
25 24
21
17
8
10
12
14
15
13
23
22
20
18
16
19
12
1
1
12
12
1
2
3
45
6
7
8
12
1
1
U11_DOI2S_MCLK_FLASH
U11_DI I2S_SDO_FLASH
U11_CSI2S_SW_FLASH
U11_CLK I2S_SCLK_FLASH
U11_HOLD
U11_WP
VCC_SWIC
I2S_SW1
I2S_SDO_FLASH
I2S_SCLK_FLASH
I2S_SDO_BT
I2S_SCLK_BT
I2S_MCLK_BT
I2S_SW_BT
I2S_MCLK_FLASH
I2S_SW_FLASH
I2S_SDI_BT
UART_RX_BT
BT_BOOT
UART_TX_BT
BT_SDA
PCONT
UART_RX_BT
UART_TX_BT
BT_SDA
PCONT
BT_BOOT
I2S_MCLK_BT
I2S_SDO_BT
I2S_SCLK_BT
MUTE_BT
I2S_SDI_BT
BT_SDA
I2S_SW_BT
I2S_SCLK_BT
I2S_MCLK_BT
I2S_SDO_BT
MUTE_BT
BT_SPDIF
I2S_SDI_BT
UART_TX_BT
BT_BOOT
I2S_SW_BT
BT_INT
UART_RX_BT
I2S_SW1
MTK_I2S_BCK
6,7
MTK_I2S_LRCK
6,7
DATA_C_SW
6,7
I2S_SW1
6
BT_SPDIF
6
UART_RX_BT
6
BT_INT
6
UART_TX_BT
6
BT_BOOT
6
+3V3_STB
4,5,6,10,11,12
+3V3_BT
5,6
R141
4K7R2J-2-GP
R148 100R2J-2-GP
CN2
ACES-CONN7A-GP
CN4
ETY-CONN18A-2-GP
TP170
TPAD40-GP
TP29
TP165
TPAD40-GP
R145100R2J-2-GP
TP30
TP162
TPAD40-GP
TP154
TP
1
69
TPAD40-GP
R142
4K7R2J-2-GP
TP166
TPAD40-GP
R144
4K7R2J-2-GP
TP168
TPAD40-GP
TP172
TPAD40-GP
TP159
TPAD40-GP
TP163
TPAD40-GP
R140
10KR2J-3-GP
TP31
U10
TS3A27518ETRTWRQ1-GP
R143
4K7R2J-2-GP
TP167
TPAD40-GP
TP32
R407
10KR2J-3-GP
R147 100R2J-2-GP
U11
W25Q16JVSSIQ-GP
R146100R2J-2-GP
TP164
TPAD40-GP
TP171
TPAD40-GP
COM1
GND
COM2
COM3
V+
COM4
COM5
COM6
IN2
GND NC#24
IN1
EN#
NO1
NO2
NO3
NO4
NO5
NO6
NC1
NC2
NC3
NC4
NC5
NC6
CS#
DO/IO1
IO2
GND DI/IO0
CLK
IO3
VCC
BT module
Update to BT
SYSSET
2019/02/1301:27:25(GMT+09:00)

Table of Contents

Related product manuals