EasyManua.ls Logo

Sony VGN-TX50B - Chapter 3. Frame Harness Diagram; Frame Harness Diagram

Sony VGN-TX50B
23 pages
Print Icon
To Next Page IconTo Next Page
To Next Page IconTo Next Page
To Previous Page IconTo Previous Page
To Previous Page IconTo Previous Page
Loading...
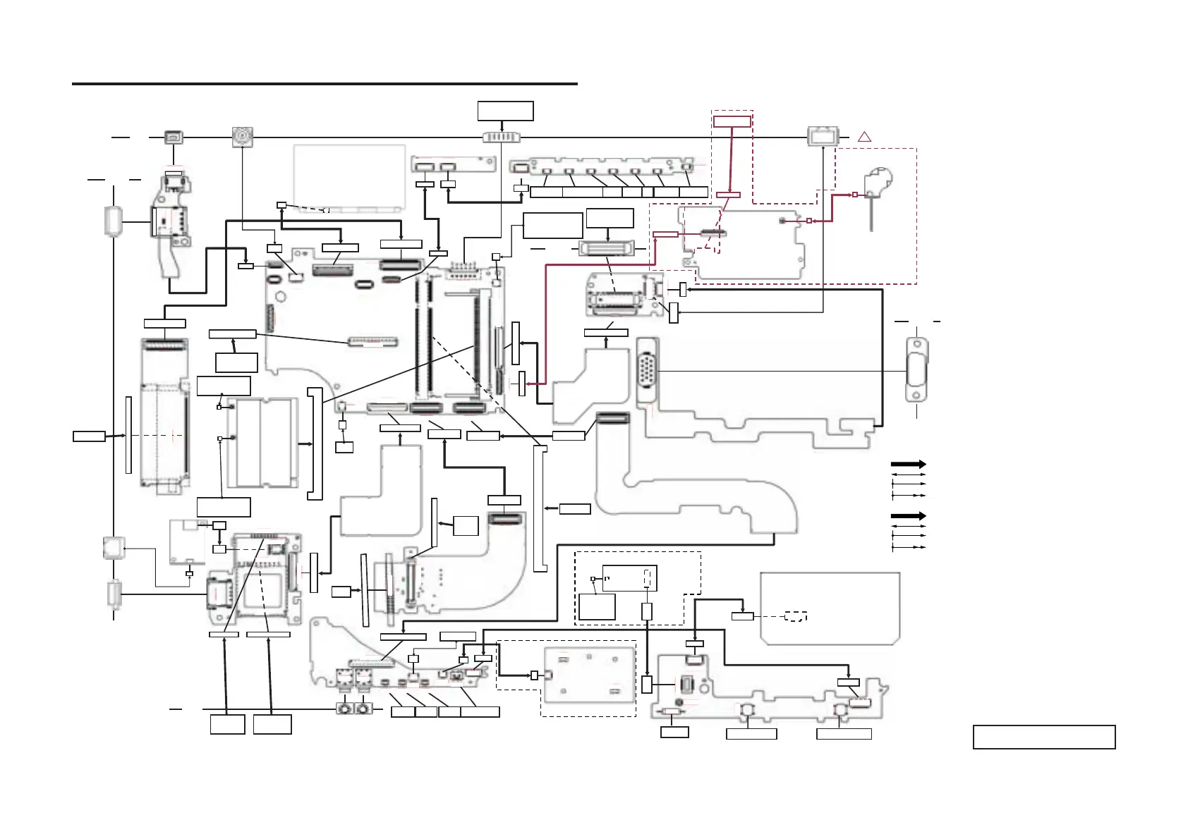
CHAPTER 3.
FRAME HARNESS DIAGRAM
3
-
1
VGN-TX50B/TX70PZ/TX90PS/TX90S (J)
VGN-TX610P/TX630P/TX650P/TX651P/TX670P/TX690P (AM)
VGN-TX1HP/TX1XP/TX1XRP (EU)
VGN-TX15C/TX16C/TX16GP/TX16SP/TX16TP/TX17C/TX17GP/TX17TP (AO)
Sony Confidential
LCD
SWX-197 BOARD SIDE A
FFC(ANL-SWX)
HDD
Side L
Rear
I.LINK
USB
CNX-338
BOARD
SIDE A
HARNESS
(DC)
FFC
(MBX- LEX)
FFC
(LEX-SWX)
FPC-25
PC CARD
MBX-138 BOARD
SIDE A
KEYBOARD
UNIT
FAN
(R)
FILM ANTENNA
(L)
MEMORY
STICK
COMPACT
FLASH
Front
HARNESS
(RJ11)
LEX-70 BOARD
SIDE A
SWX-196 BOARD SIDE A
DC IN
LITHIUM ION
BATTERY PACK
USB
MODEM
CARD
PHONE
IFX-421 BOARD
SIDE A
FPC-30
Optical
DRIVE
FPC-23
SIM CARD
LITHIUM
RECHARGEABLE
BATTERY
PORT
REPLICATOR
Bottom
FPC-27
CNX-316
BOARD
SIDE A
NETWORK
HARNESS
(RJ45)
EDGE CARD
FPC-29
FPC-28
FFC(SWX-
TOUCHPAD)
BLUETOOTH MODULE
SPEAKER
MIC
IN
HEAD
PHONE
MDL-19 BOARD
SIDE A
FILM
A
NTENNA
(BT)
FFC
(ANL-
LASSY)
TOUCH PAD
COAXIAL
CABLE
WAN ANTENNA
WAN Model only
Bluetooth
Model
only
Ferica Model only
(BASE UNIT)
Side R
MONITOR
LCD HARNESS
113
61
30
1
15
16 2
1
1
2
79
80
2
1
54
1
23
24
12
1
159
2
59
60
1
2
59
60
1
1
2
2
60
50
21
123
124
21
23
24
1
2
2
1
80
79
1
68
59
1
541
1
8
1
12
121
112
161
200
199
12
11
2
1
110
1
50
160
41
1
6
116
43
12
44
49
50
12
60
2
6
1
2
20
19
1
12 1
116
89
VOL + VOL -
MUTE
W-LAN SW
LID SW
LEFT BUTTON RIGHT BUTTON
POWER
PLAY/PAUSE
STOP
FFREW EJECT
WIRELESS LAN
CARD
FILM ANTENNA
CN6600
CN6605
CN6070
CN6000
CN6560
CN6570
CN2301
CN5002
CN4858
CN6050
CN2101
CN1701
CN5001
CN2401
CN4700
CN6500 CN6520
CN6200
S6201 S6202 S6203 S6204 S6205
CN5500
CN6310
CN6300
CN6360
J5850
J5800
S5402 S5401 S5400
CN5510
S5403
CN5520
S6300
S6310
S6311
CN3
CN2
CN1
S5700
S6206
S6200
CN6170
CN6630
CN6400
CN6010
CN6060
CN6100
CN2901
CN2201
CN2331
CN60
CN2500
CN5503
CN1251
CN1901
CN2951
CN6450
CN6350
CN6410
CN4971
CN6160
CN6103
CN6625
CN2601
ANL-59
BOARD
SIDE A
MEMORY
FFC
(MBX-
FORCE)
AV MODE
[MA]
2
(END)
From board to connector (direct connection)
Harness (connector at both end)
Harness (s oldered at one end)
C onnectors s oldered on board and appearing on the panel
ၮ᧼߆ࠄࠦࡀࠢ࠲߳㧔࠳ࠗ࡟ࠢ࠻ធ⛯㧕
ࡂ࡯ࡀࠬ㧔┵߇ࠦࡀࠢ࠲ઃ߈㧕
ࡂ࡯ࡀࠬ㧔৻ᣇ߇ඨ↰ઃߌ㧕
ࠦࡀࠢ࠲㧔ၮ᧼஥ඨ↰ઃߌ˴ࡄࡀ࡞஥ࠦࡀࠢ࠲㧕

Related product manuals