EasyManua.ls Logo

SpectraLink IP-DECT Server 200 - Page 160

SpectraLink IP-DECT Server 200
456 pages
Print Icon
To Next Page IconTo Next Page
To Next Page IconTo Next Page
To Previous Page IconTo Previous Page
To Previous Page IconTo Previous Page
Loading...
14215700-IG, Edition 15.0
May 2020, Original document
160
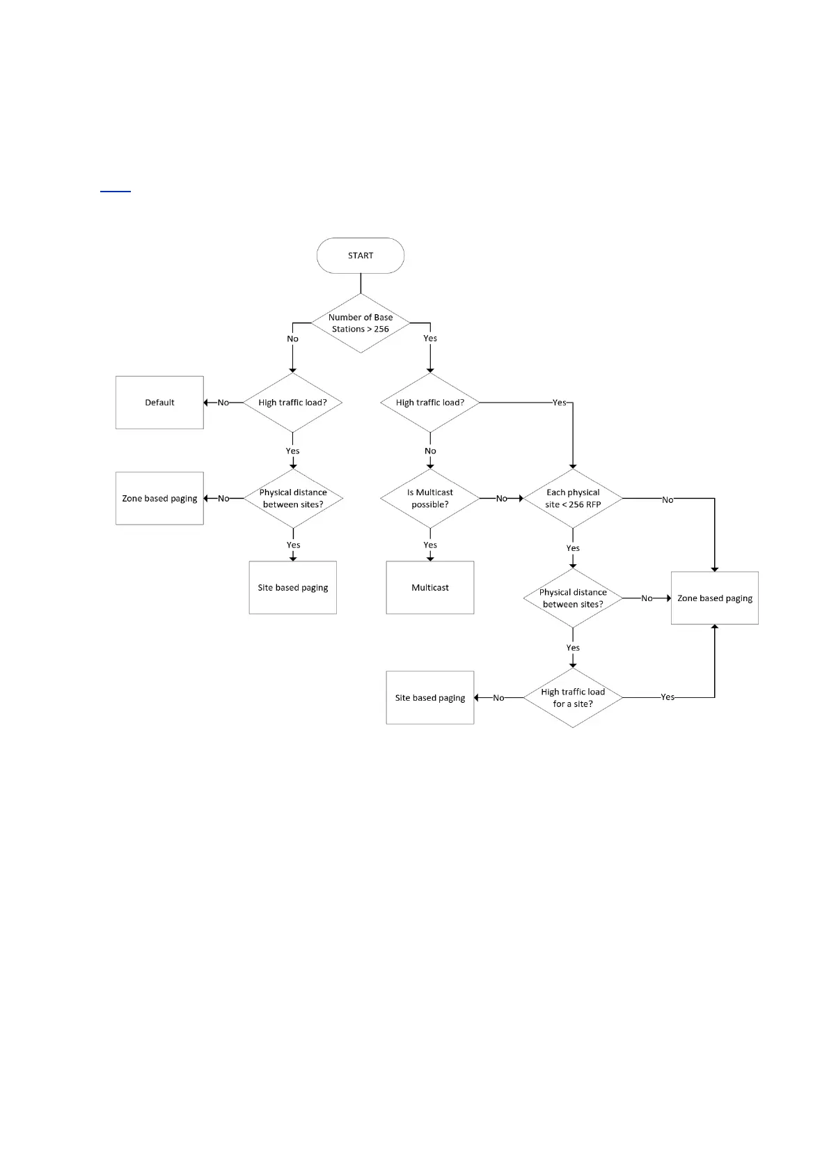
Flowchart for Deciding Base Station Configuration
Below is a decision tree with questions to answer to determine the best way to configure the Spec-
tralink IP-DECT Base Stations. The flowchart refers to the options (paging methods) described
here. The numbering of the options is equivalent to the most preferable paging method, starting with
number 1. The higher the number, the higher the configuration complexity.
Using Default Paging
If having <= 256 base stations connected to a system, default paging is substantial to ensure as
simple configuration as possible.
When using default paging, all Spectralink IP-DECT Base Stations are paged when an incoming call
arrives.
Optionally, you can create sites when using default paging as well, e.g. if you have more locations
and want to create an overview and be able to see which base station belongs to which site, and if
using local media resources. All sites will be paged.
For more information about configuring sites and assigning base stations (RPN's) and media
resources to sites, see "Configuring Sites (and Zones)" on page175.
Spectralink IP-DECT Server 200/400/6500 and Virtual IP-DECT Server One Installation and Configuration Guide

Table of Contents

Other manuals for SpectraLink IP-DECT Server 200

Related product manuals