EasyManua.ls Logo

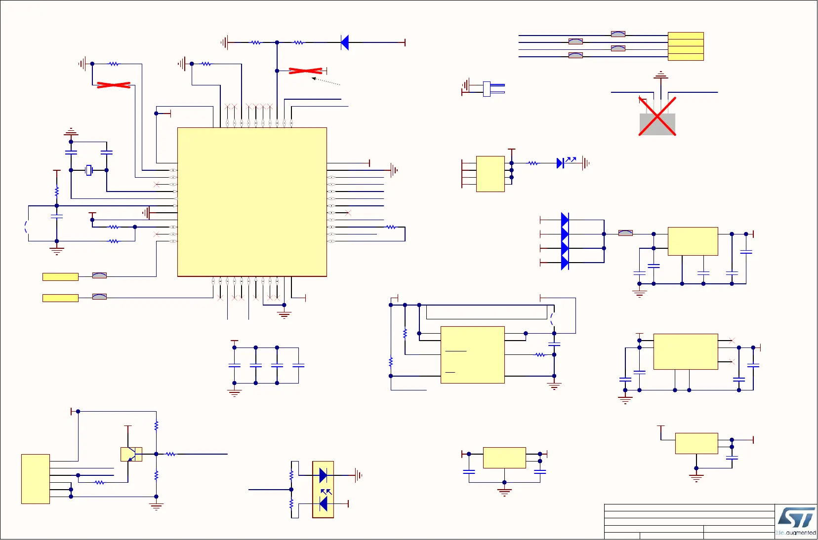
ST STM32F746NGH6 - ST_LINK_V2-1.SCHDOC(U_ST_LINK_V2-1)

ST STM32F746NGH6
16 pages
Print Icon
To Next Page IconTo Next Page
To Next Page IconTo Next Page
To Previous Page IconTo Previous Page
To Previous Page IconTo Previous Page
Loading...
4 14
ST-LINK/V2-1 with support of SWD onlyTitle:
Size:
Reference:
Sheet: ofA4
Revision:
Project: STM32F746G-DISCO
MB1191C 01
17/07/2019
F746NGH6
Date:
-
Variant:
USB_DM
USB_DP
STM_RST
T_JTCK
T_JTCK
T_JTMS
STM_JTMS
STM_JTCK
OSC_IN
OSC_OUT
T_NRST
AIN_1
3V3_ST_LINK
3V3_ST_LINK
USB_DM
USB_DP
USB
VCC
1
D-
2
D+
3
ID
4
GND
5
SHELL
6
CN14
USB-MINI-typeB
COM
ST-LINK Power
3V3_ST_LINK
Board Ident: PC13=0
T_JTCK
T_JTMS
SWD
3V3_ST_LINK
1
2
3
4
CN8
STM_JTMSSTM_JTCK
SWCLK SWDIO
3V3_ST_LINK
T_SWDIO_IN
T_SWO
LED_STLINK
LED_STLINK
3V3_ST_LINK
Red
_Green
2 1
3 4
LD7
LD_BICOLOR_CMS
SWDIO
SWCLK
5V
NRST
T_NRST
51
2
GND
3
4
BYPASS
INH
Vin Vout
U12 LD3985M33R
VCP_RX
VCP_TX
STLINK_TX
STLINK_RX
LD2
LED, red
C101
100nF
C113
100nF
C118
100nF
C109
100nF
C91
1uF
C86
1uF
C85
100nF
C84
100nF
C94
10nF
C98
100nF
3V3_ST_LINK
USB_RENUMn
PWR_EXT
PWR_ENn
3
1
2
T3
9013-SOT23
3V3_ST_LINK
USB_RENUMn
PA14
PA13
PWR_ENn
EN
1
GND
2
VO
4
NC
5
GND
7
VI
6
PG
3
U7 LD39050PU33R
C75
1uF
C68
100nF
C62
1uF
C61
100nF
3V3_ST_LINK
5 Volts Output
3.3 Volts Output
5 Volts Power Supply
3V3_ST_LINK
3V3_ST_LINK
VBAT
1
PA7
17
PC13
2
PA12
33
PC14
3
PB0
18
PC15
4
JTMS/SWDIO
34
OSCIN
5
PB1
19
OSCOUT
6
VSS_2
35
NRST
7
PB2/BOOT1
20
VSSA
8
VDD_2
36
VDDA
9
PB10
21
PA0
10
JTCK/SWCLK
37
PA1
11
PB11
22
PA2
12
PA15/JTDI
38
PA3
13
VSS_1
23
PA4
14
PB3/JTDO
39
PA5
15
VDD_1
24
PA6
16
PB4/JNTRST
40
PB12
25
PB5
41
PB13
26
PB6
42
PB14
27
PB7
43
PB15
28
BOOT0
44
PA8
29
PB8
45
PA9
30
PB9
46
PA10
31
VSS_3
47
PA11
32
VDD_3
48
U14
STM32F103CBT6
5V
5V_USB_ST_LINK
5V_USB_ST_LINK
D6
BAT60JFILM
Not Fitted
IN
1
IN
2
ON
3
GND
4
SET
5
OUT
6
OUT
7
FAULT
8
U8
ST890CDR
R72
100K_1%_0402
R60
10K_1%_0402
C76
100nF
R112
4K7_1%_0402
R101
10K_1%_0402
R100
[NA]
R105
100K_1%_0402
R99
100K_1%_0402
R98
4K7_1%_0402
R97
4K7_1%_0402
R118
100_1%_0402
R120
10K_1%_0402
R128
1K5_1%_0402
R129
36K_1%_0402
R86
1K
R108
2K7_1%_0402
R127
100_1%_0402
SWO
T_SWO
PB3
R139
330_1%_0402
R138
330_1%_0402
1.8 Volts Output
SB10
SB14
SB17
SB15
SB9
3V3
E5V
Arduino UNO power pin
VIN Vin
3
Vout
2
1
Tab
4
U6 LD1117S50TR
E5V
1 2
X4
NX3225GD-8.00M
MCO
Ilim = 510mA
1.2Ilim = 612mA < Isc < 1.5Ilim = 765mA
R79
2K7
R109
0
Not Fitted, must be on a border or the PCB.
5V_USB_FS
5V_USB_HS
T_JTDO
T_JTDI
T_JRST
1V8
3V3
Vin
3
Vout
2
1
Tab
4
U13
LD1117S18TR
SB11
E5V
Not Fitted, must be on a border or the PCB.
JP2
C29
10uF_X5R_10%_0805
C41
10uF_X5R_10%_0805
C108
10uF_X5R_10%_0603
1 2
3 4
5 6
7 8
JP1
TSM-104-01-x-DV
D1
BAT60JFILM
5V_ST_LINK
5V_ST_LINK
D3
BAT60JFILM
D4
BAT60JFILM
D2
BAT60JFILM
E5V
5V_USB_FS
5V_USB_HS
5V_USB_ST_LINK
5V
C99
10pF
C100
10pF
SB16
SB12
SB13
PIC2901
PIC2902
COC29
PIC4101
PIC4102
COC41
PIC6101
PIC6102
COC61
PIC6201
PIC6202
COC62
PIC6801
PIC6802
COC68
PIC7501
PIC7502
COC75
PIC7601
PIC7602
COC76
PIC8401
PIC8402
COC84
PIC8501
PIC8502
COC85
PIC8601
PIC8602
COC86
PIC9101
PIC9102
COC91
PIC9401
PIC9402
COC94
PIC9801
PIC9802
COC98
PIC9901
PIC9902
COC99
PIC10001
PIC10002
COC100
PIC10101
PIC10102
COC101
PIC10801
PIC10802
COC108
PIC10901
PIC10902
COC109
PIC11301
PIC11302
COC113
PIC11801
PIC11802
COC118
PICN801
PICN802
PICN803
PICN804
COCN8
PICN1401
PICN1402
PICN1403
PICN1404
PICN1405
PICN1406
COCN14
PID101
PID102
COD1
PID201
PID202
COD2
PID301
PID302
COD3
PID401
PID402
COD4
PID601
PID602
COD6
PIJP101
PIJP102
PIJP103
PIJP104
PIJP105
PIJP106
PIJP107
PIJP108
COJP1
PIJP201
PIJP202
COJP2
PILD201
PILD202
COLD2
PILD701
PILD702
PILD703
PILD704
COLD7
PIR6001
PIR6002
COR60
PIR7201
PIR7202
COR72
PIR7901
PIR7902
COR79
PIR8601
PIR8602
COR86
PIR9701
PIR9702
COR97
PIR9801
PIR9802
COR98
PIR9901
PIR9902
COR99
PIR10001
PIR10002
COR100
PIR10101
PIR10102
COR101
PIR10501
PIR10502
COR105
PIR10801
PIR10802
COR108
PIR10901
PIR10902
COR109
PIR11201
PIR11202
COR112
PIR11801
PIR11802
COR118
PIR12001
PIR12002
COR120
PIR12701
PIR12702
COR127
PIR12801
PIR12802
COR128
PIR12901
PIR12902
COR129
PIR13801
PIR13802
COR138
PIR13901
PIR13902
COR139
PISB901
PISB902
COSB9
PISB1001
PISB1002
COSB10
PISB1101
PISB1102
COSB11
PISB1201
PISB1202
COSB12
PISB1301
PISB1302
COSB13
PISB1401
PISB1402
COSB14
PISB1501
PISB1502
COSB15
PISB1601
PISB1602
COSB16
PISB1701
PISB1702
COSB17
PIT301
PIT302
PIT303
COT3
PIU601
PIU602
PIU603
PIU604
COU6
PIU701
PIU702
PIU703
PIU704
PIU705
PIU706
PIU707
COU7
PIU801
PIU802
PIU803
PIU804
PIU805
PIU806
PIU807
PIU808
COU8
PIU1201
PIU1202
PIU1203
PIU1204
PIU1205
COU12
PIU1301
PIU1302
PIU1303
PIU1304
COU13
PIU1401
PIU1402
PIU1403
PIU1404
PIU1405
PIU1406
PIU1407
PIU1408
PIU1409
PIU14010
PIU14011
PIU14012
PIU14013
PIU14014
PIU14015
PIU14016
PIU14017
PIU14018
PIU14019
PIU14020
PIU14021
PIU14022
PIU14023
PIU14024
PIU14025
PIU14026
PIU14027
PIU14028
PIU14029
PIU14030
PIU14031
PIU14032
PIU14033
PIU14034
PIU14035
PIU14036
PIU14037
PIU14038
PIU14039
PIU14040
PIU14041
PIU14042
PIU14043
PIU14044
PIU14045
PIU14046
PIU14047
PIU14048
COU14
PIX401
PIX402
COX4
PIC10802
PIU1302
PIU1304
PIC6802
PIC7502
PIU704
PIU1303
PIC8502
PIC8601
PIC10102
PIC10902
PIC11302
PIC11801
PICN801
PILD704
PIR9801
PIR9902
PIR10902
PIT303
PIU1205
PIU1401
PIU1409
PIU14024
PIU14036
PIU14048
PIC6102
PIC6202
PID601
PIJP102
PIJP104
PIJP106
PIJP108
PIR8601
PIU701
PIU706
PIC7602
PIJP103
PISB901
PIU806
PIU807
PID301
PIJP105
PID401
PIJP107
PICN1401
PID201
PIR6002
PIR7202
PIR12002
PISB902
PIU801
PIU802
PIR9702
PIR9802
PIU14010
NLAIN01
PIC4102
PID101
PIJP101
PIJP202
PIU602
PIU604
PIC2901
PIC4101
PIC6101
PIC6201
PIC6801
PIC7501
PIC7601
PIC8401
PIC8501
PIC8602
PIC9101
PIC9401
PIC9801
PIC9901
PIC10001
PIC10101
PIC10801
PIC10901
PIC11301
PIC11802
PICN803
PICN1404
PICN1405
PICN1406
PIJP201
PILD202
PILD701
PIR7902
PIR9701
PIR10001
PIR10101
PIR10501
PIR11201
PIR12901
PISB1101
PIU601
PIU702
PIU707
PIU804
PIU1202
PIU1301
PIU1408
PIU14020
PIU14023
PIU14035
PIU14047
PIR13801
PIR13902
PIU14030
NLLED0STLINK
PIC8402
PIC9102
PISB1002
PIU1201
PIU1203
PIC9402
PIU1204
PID102
PID202
PID302
PID402
PISB1001
PID602
PIR10802
PILD201
PIR8602
PILD702
PIR13802
PILD703
PIR13901
PIR7201
PIU808
PIR7901
PIU805
PIR10002
PIU1403
PIR10102
PIU1402
PIR10502
PIU14044
PIR11801
PIR12001
PIR12902
PIT301
PIR12802
PIT302
PISB1201
POVCP0RX
PISB1301
POVCP0TX
PISB1402
POSWCLK
PISB1502
PONRST
PISB1602
POSWO
PISB1702
POSWDIO
PIU703
PIU705
PIU1404
PIU14011
PIU14014
PIU14016
PIU14017
PIU14019
PIU14021
PIU14022
PIU14029
PIU14040
PIU14041
PIU14042
PIU14043
PIU14045
PIU14046
PIC10002
PIU1405
PIX402
NLOSC0IN
PIC9902
PIU1406
PIX401
NLOSC0OUT
PIR6001
PIU803
PIU14028
NLPWR0ENn
PIR10801
PIR10901
PIR11202
PIU14039
NLPWR0EXT
PISB1302
PIU14013
NLSTLINK0RX
PISB1202
PIU14012
NLSTLINK0TX
PICN802
PIU14037
NLSTM0JTCK
PICN804
PIU14034
NLSTM0JTMS
PIC9802
PIR9901
PISB1102
PIU1407
NLSTM0RST
PISB1401
PIU14015
PIU14026
NLT0JTCK
PIR12701
PISB1701
PIU14027
NLT0JTMS
PISB1501
PIU14018
NLT0NRST
PIR12702
PIU14025
NLT0SWDIO0IN
PISB1601
PIU14031
NLT0SWO
PICN1402
PIU14032
NLUSB0DM
PICN1403
PIR12801
PIU14033
NLUSB0DP
PIR11802
PIU14038
NLUSB0RENUMn
PIC2902
PIU603
PONRST
POSWCLK
POSWDIO
POSWO
POVCP0RX
POVCP0TX

Related product manuals