EasyManua.ls Logo

ST VL53L4CX - Page 4

ST VL53L4CX
25 pages
Print Icon
To Next Page IconTo Next Page
To Next Page IconTo Next Page
To Previous Page IconTo Previous Page
To Previous Page IconTo Previous Page
Loading...
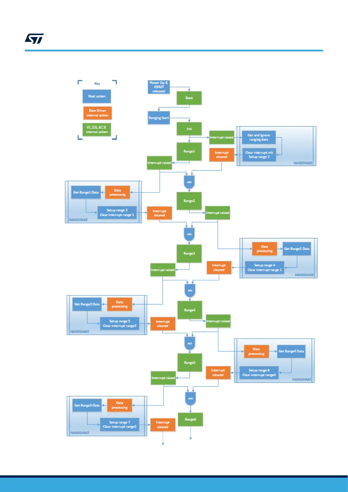
Figure 2. VL53L4CX ranging sequence overview
UM2923
Ranging sequence
UM2923 - Rev 2
page 4/25

Related product manuals