EasyManua.ls Logo

Summit Pool Heat Pump - Caring for your Pool Heater

Summit Pool Heat Pump
24 pages
Print Icon
To Next Page IconTo Next Page
To Next Page IconTo Next Page
To Previous Page IconTo Previous Page
To Previous Page IconTo Previous Page
Loading...
OWNER’S MANUAL
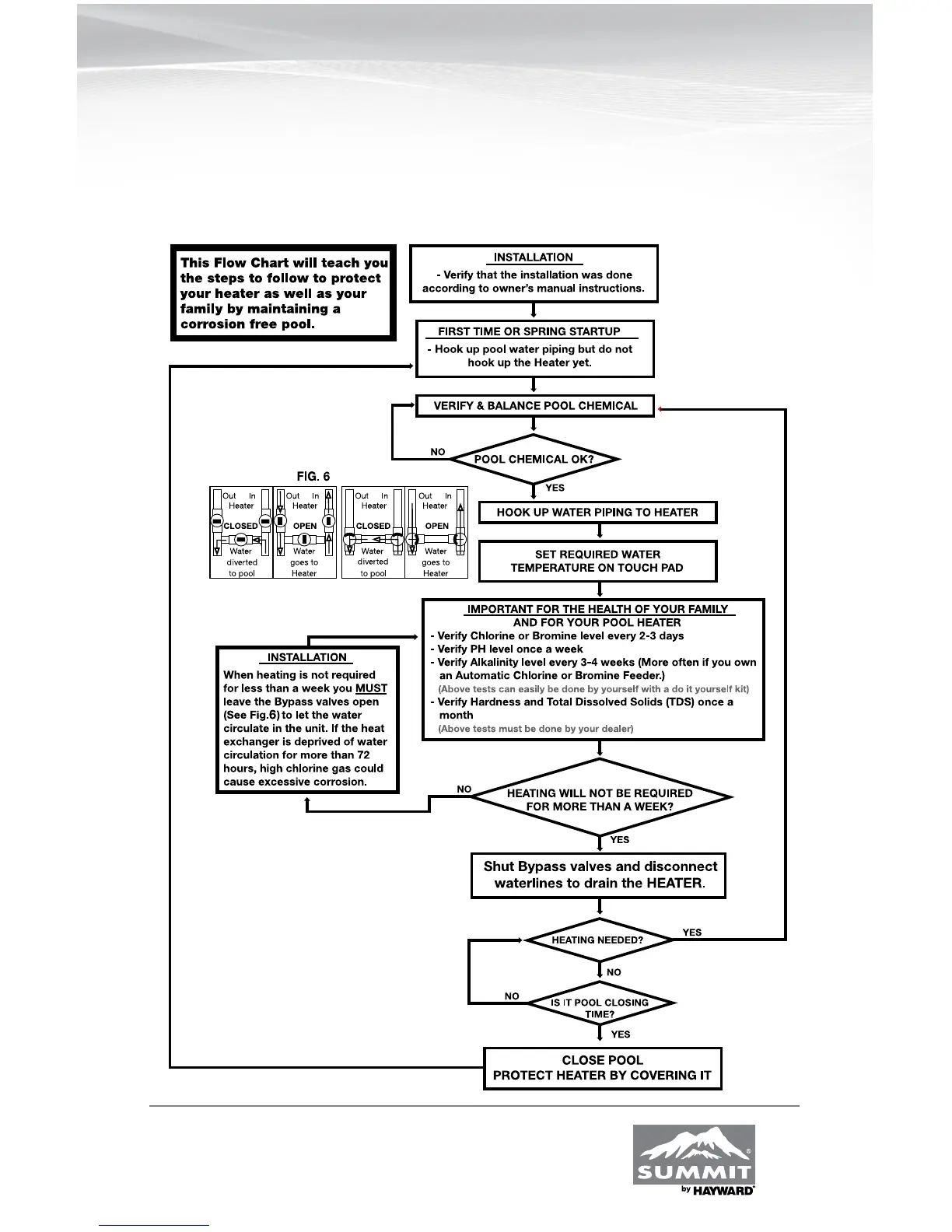
Caring for your Pool Heater
How to protect your pool heater
15