EasyManua.ls Logo

SurgeX SX2120-SEQ - Page 22

SurgeX SX2120-SEQ
26 pages
Print Icon
To Next Page IconTo Next Page
To Next Page IconTo Next Page
To Previous Page IconTo Previous Page
To Previous Page IconTo Previous Page
Loading...
22
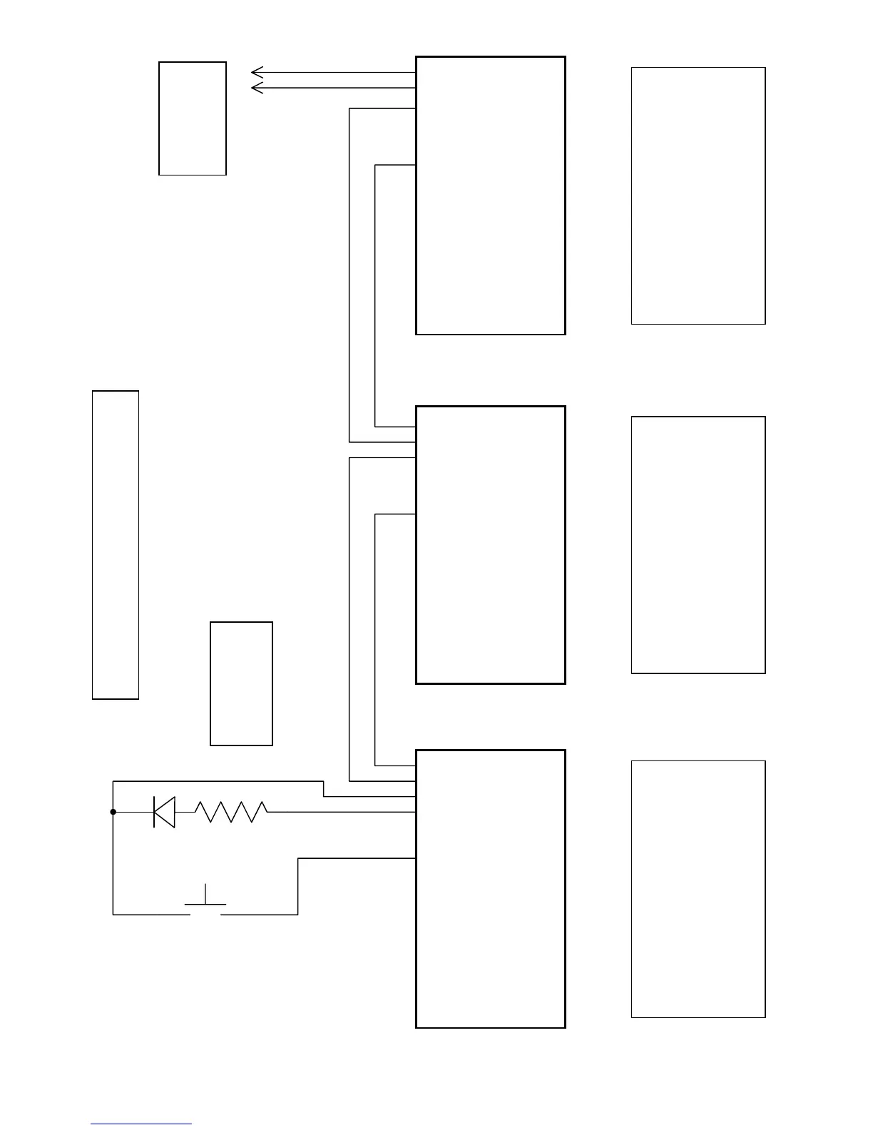
Three Units Ganged Together
A-ON C B A 1 2 3 4 5 6 7
SX2120-SEQ
A-ON C B A 1 2 3 4 5 6 7
SX2120-SEQ
A-ON C B A 1 2 3 4 5 6 7
SX2120-SEQ
Program:
Up & Down Inputs = One Mom.
12V dc Output = LED
Aux Sync = Gang
Confirmation
(If Required)
Program:
Up & Down Inputs = Latching
Aux Sync = Gang
Program:
Up & Down Inputs = Latching
Aux Sync = Confirm
LED and 1K,
1/4W Resistor
Figure 4