EasyManua.ls Logo

Suzuki DF100B - Page 76

Suzuki DF100B
77 pages
Print Icon
To Next Page IconTo Next Page
To Next Page IconTo Next Page
To Previous Page IconTo Previous Page
To Previous Page IconTo Previous Page
Loading...
Not equpped with keyless start system
M
SUZUKI
BZ
PUSH
PUSH
FREE
ST
OFF
GND
STOP
BATT
START
RESET
IG
TURN
BZ
IG
B
G
W
Gr
Br
O
MAP
SENSOR
UPDN
JOINT
CONNECTOR
CMP
SENSOR #1
IGNITION COIL #1
IGNITION COIL #2
IGNITION COIL #4
IAC
THROTTLE
SENSOR
IAT SENSOR
STARTER
MOTOR
TRIM
SENSOR
NEUTRAL
SWITCH
N ON
F.R OFF
BATTERY
PTT
MOTOR
PTT
RELAY
IGNITION COIL #3
MAGNETO
CKP SENSOR
B/W
R
W/Y
B/W
R
W/Y
Br
Y/G
Y/G
B/Bl
B/G
R/B
B/
R/Bl
W
B/W
R
R
R
Lg/B
B
W/B
R/Y
Gr/R
Gr/R
R/G
W/Bl
W
R
B/W
R
B/W
Br/Y
B
O
W/B
Lg
B/Br
O/B
Gr/Y
R/G
Lg/Bl
Lg/B
R/Bl
Br
P/W
O/Y
Br/Y
B/G
B/Bl
Y/Bl
Lg/W
R
Bl
Lbl
R/B
G/Y
Bl/W
W/R
O/W
G/W
Y/B
W/Y
Bl/R
B/W
Y/G
Y
W
B
P
Gr
G
V
W/G
B/Lg
Bl/B
R/Y
W/Bl
P
R/W
B/R
Lg/R
B
Bl
Bl/B
W/R
W
G/Y
G/W
Lbl
P
V
O/W
Br
Y/B
Bl/R
B/G
Bl/W
B
P/W
B/G
B/Bl
B
B
B/W
B
R
B
B
Lg
P
R
B
P/W
G/W
P/W
Bl/B
G/W
Bl/B
GAUGE
CONNECTOR
CAP
SDS
CONNECTOR
B/G
O/Y
B
Y
SDS
CONNECTOR
CAP
GAUGE
CONNECTOR
G/W
P/W
Bl/B
G/W
P/W
Bl/B
B/G
O/Y
B
Y
Lbl
W/R
P
P
Lbl
W/R
P
Lbl
W/R
P
Lbl
W/R
W
R/B
W
Gr
W
G
W
Gr/R
Y/G
Gr
W
R
Y/G
W
R
W/R
R
R
W
Y
Y
R
Y
B
B
Bl
Y
Y
Y
Y
Y
Y
B
B
Gr
Bl
Gr
O
B/Bl
B/W
Y/Bl
B
Gr
R/W
Gr
Lg/Bl
Gr
Lg/R
B
Gr
Gr/Y
Gr
B/R
Gr
B/R
Gr
B/R
Gr
B/Br
Gr
O/B
B/W
Lg/W
B
B
W/G
B/Lg
B/W
R
Gr/R B/G B/BlLbl
JOINT
CONNECTOR
JOINT
CONNECTOR
DIGITAL GAUGE
DIAGRAM
(OPTION)
PTT
SWITCH
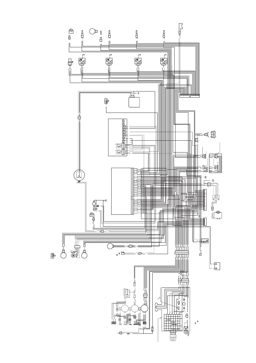
ENGINE CONTROL MODULE
MAIN
RELAY
STARTER
MOTOR
RELAY
FUSE
10A 30A 30A 10A 40A
FUSE BOX
RECTIFIER &
REGULATOR
Gr, W
FUEL INJECTOR
#4
FUEL INJECTOR
#3
FUEL INJECTOR
#2
FUEL PUMP
FUEL INJECTOR
#1
CYLINDER TEMP
SENSOR
DN
UP
W/Y W/YW/Y
BV
B
Gr
TROLL MODE
SWITCH
R/G
B
B
Gr
R/G
B
B
B
Gr
R/G
B
R/G
B
BB
GrGr
R/G
B
B
Gr
G/Y
G/W
Bl/B
G/Y
G/W
Bl/B
PP
TACHOMETER
WITH LED
B B
Gr
Y
Gr
Y
R/G
R/GR/G
BB
B
R/G
Gr
PTT SWITC
LIGHTING
SWITCH
H
NEUTRAL SWITCH
N ON
F, R OFF
REMOTE CONTROL BOX
IGNITION
SWITCH
UPDN
EMERGENCY
STOP SWITCH
LOCK PLATE IN RUN
LOCK PLATE OFF STOP
GG
BB
BlBl
GrGr
BUZZER
Br
Br
Br
Br
W/R
W/R
W
Lbl
Gr
B
P
Lbl
O
G
Br
W/R
W
Gr
W/R
Bl
B
P
O
G
Br
Bl/W
W/Y
W
Bl/B
G/Y
G/W
Lbl
O
Br
Y
G
Gr
Bl/W
B
B
P
P
10A
B
Bl
Br
G
Gr
Lbl
Lg
O
P
R
W
Y
B/Bl
B/Br
B/G
B/R
B/W
Bl/B
Bl/R
Bl/W
Br/Y
G/W
G/Y
Gr/R
Gr/Y
: Black
: Blue
: Brown
: Green
: Gray
: Light blue
: Light green
: Orange
: Pink
: Red
V
: Violet
: White
: Yellow
: Black with Blue
: Black with Brown
: Black with Green
B/Lg
: Black with Light green
: Black with Red
: Black with White
: Blue with Black
: Blue with Red
: Blue with White
: Brown with Yellow
: Green with White
: Green with Yellow
: Gray with Red
: Gray with Yellow
Lg/B
Lg/R
Lg/W
O/B
O/W
O/Y
P/W
R/B
: Light green with Black
: Light green with Red
: Light green with White
: Orange with Black
: Orange with White
: Orange with Yellow
: Pink with White
: Red with Black
WIRE COLOR
B
METER
TRIM
METER
WATER IN FUEL
SWITCH (DF100B)
R/Bl
B
B
RESISTOR
(DF100B)
B
W
R/Bl
R/G
R/W
R/Y
W/B
W/Bl
W/R
W/Y
Y/B
Y/Bl
Y/G
: Red with Blue
: Red with Green
: Red with White
: Red with Yellow
: White with Black
: White with Blue
W/G
: White with Green
: White with Red
: White with Yellow
: Yellow with Black
: Yellow with Blue
: Yellow with Green
WATER IN FUEL
SWITCH (DF100B)
R/Bl
HI
LO
OIL PRESSURE
SWITCH
HI
LO

Related product manuals