EasyManua.ls Logo

Suzuki DF100B - Wiring Diagram

Suzuki DF100B
77 pages
Print Icon
To Next Page IconTo Next Page
To Next Page IconTo Next Page
To Previous Page IconTo Previous Page
To Previous Page IconTo Previous Page
Loading...
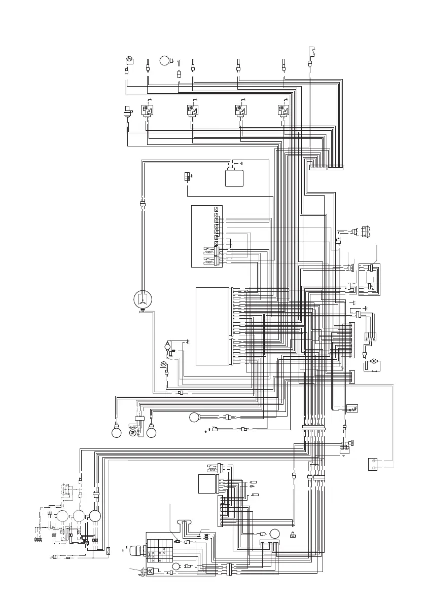
WIRING DIAGRAM
Equpped with keyless start system
M
MAP
SENSOR
UPDN
JOINT
CONNECTOR
B
Bl
Br
G
Gr
Lbl
Lg
O
P
R
W
Y
B/Bl
B/Br
B/G
B/R
B/W
Bl/B
Bl/R
Bl/W
Br/Y
G/W
G/Y
Gr/R
Gr/Y
: Black
: Blue
: Brown
: Green
: Gray
: Light blue
: Light green
: Orange
: Pink
: Red
V
: Violet
: White
: Yellow
: Black with Blue
: Black with Brown
: Black with Green
B/Lg
: Black with Light green
: Black with Red
: Black with White
: Blue with Black
: Blue with Red
: Blue with White
: Brown with Yellow
: Green with White
: Green with Yellow
: Gray with Red
: Gray with Yellow
Lg/B
Lg/R
Lg/W
O/B
O/W
O/Y
P/W
R/B
: Light green with Black
: Light green with Red
: Light green with White
: Orange with Black
: Orange with White
: Orange with Yellow
: Pink with White
: Red with Black
WIRE COLOR
CMP
SENSOR #1
IGNITION COIL #1
IGNITION COIL #2
IGNITION COIL #4
IAC
THROTTLE
SENSOR
IAT SENSOR
STARTER
MOTOR
TRIM
SENSOR
NEUTRAL
SWITCH
N ON
F.R OFF
PTT
MOTOR
PTT
RELAY
IGNITION COIL #3
OIL PRESSURE
SWITCH
MAGNETO
CKP SENSOR
B/W
R
W/Y
B/W
R
W/Y
Br
Y/G
Y/G
B/Bl
B/G
R/B
B/
R/Bl
W
B/W
R
R
R
Lg/B
B
W/B
R/Y
Gr/R
Gr/R
R/G
W/Bl
W
R
B/W
R
B/W
Br/Y
B
O
W/B
Lg
B/Br
O/B
Gr/Y
R/G
Lg/Bl
Lg/B
R/Bl
Br
P/W
O/Y
Br/Y
B/G
B/Bl
Y/Bl
Lg/W
R
Bl
Lbl
R/B
G/Y
Bl/W
W/R
O/W
G/W
Y/B
W/Y
Bl/R
B/W
Y/G
Y
W
B
P
Gr
G
V
W/G
B/Lg
Bl/B
R/Y
W/Bl
P
R/W
B/R
Lg/R
B
Bl
Bl/B
W/R
W
G/Y
G/W
Lbl
P
V
O/W
Br
Y/B
Bl/R
B/G
Bl/W
B
P/W
B/G
B/Bl
B
B
B/W
B
B
Lg
P
R
B
P/W
G/W
P/W
Bl/B
G/W
Bl/B
GAUGE
CONNECTOR
CAP
SDS
CONNECTOR
B/G
O/Y
B
Y
SDS
CONNECTOR
CAP
GAUGE
CONNECTOR
G/W
P/W
Bl/B
G/W
P/W
Bl/B
B/G
O/Y
B
Y
Lbl
W/R
P
P
Lbl
W/R
P
Lbl
W/R
P
Lbl
W/R
W
R/B
W
Gr
W
G
W
Gr/R
Y/G
Gr
W
R
Y/G
W
R
W/R
R
R
W
Y
Y
R
Y
B
B
Bl
Y
Y
Y
Y
Y
Y
B
B
Gr
Bl
Gr
O
B/Bl
B/W
Y/Bl
B
Gr
R/W
Gr
Lg/Bl
Gr
Lg/R
B
Gr
Gr/Y
Gr
B/R
Gr
B/R
Gr
B/R
Gr
B/Br
Gr
O/B
B/W
Lg/W
B
B
W/G
B/Lg
B/W W RGr/R B/G
B/Bl
Lbl
JOINT
CONNECTOR
JOINT
CONNECTOR
DIGITAL GAUGE
DIAGRAM
(OPTION)
PTT
SWITCH
ENGINE CONTROL MODULE
MAIN
RELAY
STARTER
MOTOR
RELAY
FUSE
10A 30A 30A 10A 40A
FUSE BOX
RECTIFIER &
REGULATOR
Gr, B
FUEL INJECTOR
#4
FUEL INJECTOR
#3
FUEL INJECTOR
#2
FUEL PUMP
FUEL INJECTOR
#1
CYLINDER TEMP
SENSOR
B
B
B
B
Gr
Gr
R/G
R/G
B
R/G
LIGHTING
SWITCH
R/GR/G
B
B
R/G
R/G
Gr
B
METER
TRIM
METER
ACHOMETER
WITH LE
Gr
B
Y
B
B
BB
Gr
Gr Gr
B
W/Y
R/G
Gr
B
Y
Gr
B
B
R/G
T
D
10A
P P
Bl/BBl/B
G/Y
G/WG/W
G/Y
B
V
W/YW/Y
TROLL MODE
SWITCH
UP
DN
EMERGENCY
STOP SWITCH
LOCK PLATE IN RUN
LOCK PLATE OFF STOP
MAIN
SWITCH
Gr
Bl
B
BB
G
BZ
PTT SWITCH
NEUTRAL SWITCH
DN UP
R/W
Bl/W
SRART
O
PWR
BAT+
EMER PWR
NORMAL
IG ON
NORMAL
EMER PWR
(PUSH)
(PUSH)
R/W W Gr
IGN
REMOTE CONTROL
BOX
Br
Br
O
P
Lg
Lbl
Br
W TUBE
P
Lbl
W/R
Br
Gr
W
G
B
R/W
R/W
Bl/W
Br
Gr
W
G
B
R/W
R/W
Bl/W
Gr
BlBl
W
G
B
R/W
B/Lg
W/G
120
KEYLESS
BUZZER
BZ
B/Lg W/GP/ B W B Y
P/B
W
P/
W/G
B/Lg
B
Y
G
Bl
Gr
B
ECM PWR
RELAY
KEYLESS
CONTROL
UNIT
B
B
Y
DUMMY
SELECT
P/B
R/W
W
W
W/G
W/R
P
B/Lg
Lbl
Bl/W
G
W
W
R/W
B
Br
W
R
W/R
P
Lbl
Bl/W
O
G
W/R
W
Gr
B
Br
W
B/Lg
W/Y
Bl/B
Bl/W
P
O
G
Lbl
W
P
Gr
B
B
G/Y
G/W
Y
Br
B/Lg,
R
BATTERY
B
W
120#
W
R
R/Bl
R/G
R/W
R/Y
W/B
W/Bl
W/R
W/Y
Y/B
Y/Bl
Y/G
: Red with Blue
: Red with Green
: Red with White
: Red with Yellow
: White with Black
: White with Blue
W/G
: White with Green
: White with Red
: White with Yellow
: Yellow with Black
: Yellow with Blue
: Yellow with Green
WATER IN FUEL
SWITCH (DF100B)
R/Bl
W
B
R/Bl
B
RESISTOR
(DF100B)
HI
LO

Related product manuals