EasyManua.ls Logo

Suzuki DF40A - Page 66

Suzuki DF40A
68 pages
Print Icon
To Next Page IconTo Next Page
To Next Page IconTo Next Page
To Previous Page IconTo Previous Page
To Previous Page IconTo Previous Page
Loading...
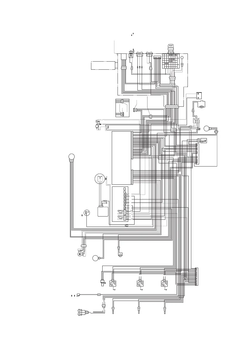
DF40ATH/50ATH/50AVTH/60ATH/60AVTH
DN UP
M
GAUGE
CONNECTOR
SDS
CONNECTOR
DIGITAL GAUGE
DIAGRAM
(OPTION)
GAUGE
CONNECTOR
SDS
CONNECTOR
CAP
CAP
UP
DN
UP
DN
PTT SWITCH
TROLL MODE
SWITCH
SUZUKI
PUSH
PUSHTURN
FREE
STIG
OFF
B
G
W
Gr
Br
O
GND
STOP
BATT
START
B. Z
RESET
IG
IGNITION
SWITCH
TILLER HANDLE
EMERGENCY
STOP SWITCH
LOCK PLATE IN RUN
LOCK PLATE OFF STOP
TACHOMETER/
INDICATOR
BZ
CAUTION BUZZER
V
G/Y
G/W
W
Y
Gr
B
P
Bl/B
Lbl
O
Br
G
Bl
BATTERY
MAGNETO
CKP SENSOR
STARTER
MOTOR
B
Bl
Bl
G
G
PTT
RELAY
TRIM
SENSOR
PTT MOTOR
B/W
B/W
B
B
B/W
B
Bl
G
R
R
B
B
R
MAIN
RELAY
STARTER
MOTOR
RELAY
FUSE BOX
FUSE
15A 15A30A30A
30A
CMP
SENSOR #1
B/W
B/W
Y/Bl
Y/Bl
B/Bl
B/Bl
B/W
Y/Bl
B/Bl
W
W
B/R
B/R
W
B/R
Gr
Gr
O
O
B
B
Gr
O
B
IGNITION COIL #1
Gr
Bl
B
IGNITION COIL #2
Gr
Gr/Y
B
IGNITION COIL #3
#3
#2
#1
FUEL INJECTOR
FUEL INJECTOR
FUEL INJECTOR
CYLINDER TEMP
SENSOR
B
B
B
B
B
B
Lg/W
Lg/W
B/W
B/W
Lg/W
B/W
OIL PRESSURE SWITCH
RECTIFIER &
REGULATOR
THROTTLE & IAT & MAP
SENSOR
JOINT
CONNECTOR #2
JOINT
CONNECTOR #1
JOINT
CONNECTOR
ENGINE CONTROL MODULE
B
W
P/B
B/G
B/G
R/B
R/B
B/G
R/B
Gr
Gr
W
R
W
W
W
W
W
R
R
R
W
W/R
G
Y/G
Y/G
Bl
Bl
Bl
Y
Y
Y
Y
Y
Y
R
R
B
B
Y
Y
Y
R
B
B
B
B
R
R
R
Gr, W B
BWB/GGrB/W
PLblB/Bl
Lbl
W/R
P
P
W/R
Lbl
Lbl
W/R
P
B/Br
B/Br
Gr
Gr
B/Br
Gr
O/B
O/B
Gr
Gr
O/B
Gr
R/W
R/W
Gr
Gr
R/W
Gr
1.0 ± 0.3 kgf/cm
2
ON
PTT SWITCH
NEUTRAL SWITCH
N ON
F, R OFF
Lbl
Lbl
W/R
W/R
P
P
Lbl
W/R
P
IAC
FUEL PUMP
R/G
R/G
W/B
W/B
Gr
Gr
Gr
Gr
W/Bl
W/Bl
R/Y
R/Y
R/G
W/B
Gr
Gr
W/Bl
R/Y
R
R
B/W
B/W
Br/Y
Br/Y
Lg/B
Lg/B
W
W
R
B/W
Br/Y
Lg/B
W
B/W
B/W
R/B
R/B
B/W
R/B
Y/B
Y/B
Br
Br
Y/G
Y/G
B/Bl
B/Bl
Y/B
Br
Y/G
B/Bl
B/G
B/G
B/Bl
B/Bl
B
B
B/G
B/Bl
B
W/Y
W/Y
R
R
B/W
B/W
W/Y
R
B/W
P/W
P/W
Lbl/W
Lbl/W
P/W
Lbl/W
B
B
B
G/W
G/W
P/W
P/W
Bl/B
Bl/B
G/W
G/W
P/W
P/W
Bl/B
Bl/B
G/W
P/W
Bl/B
G/W
P/W
Bl/B
O/Y
O/Y
B
B
B/G
B/G
O/Y
B
B/G
Y
Y
Bl/B
Bl/B
G/Y
G/Y
P/W
P/W
G/W
G/W
Lbl
Lbl
P
P
O
O
W
W
Br
Br
Y/B
Y/B
Bl/R
Bl/R
B/G
B/G
Bl/W
Bl/W
B
B
Y
Bl/B
G/Y
P/W
G/W
Lbl
P
O
W
Br
Y/B
Bl/R
B/G
Bl/W
B
G/W
G/W
P/W
P/W
Bl/B
Bl/B
P/W
P/W
Bl/B
Bl/B
G/W
G/W
O/Y
O/Y
B
B
B/G
B/G
G/W
P/W
Bl/B
P/W
Bl/B
G/W
O/Y
B
B/G
R
R
R
V
V
V
P
P
P
Lbl
Lbl
Lbl
V
V
G/Y
G/Y
G/W
G/W
W
W
Y
Y
Gr
Gr
B
B
P
P
Bl/B
Bl/B
Lbl
Lbl
O
O
Br
Br
G
G
Bl
Bl
V
B
B
G
G
W/R
W/R
W
W
Gr
Gr
Br
Br
Bl
Bl
B
G
G
B
B
W
W
W
W
Gr
Gr
Br
Br
Bl
Bl
GG
W/R
W
Gr
Br
Bl
B
Bl/B
Bl/B
G/W
G/W
Gr
Gr
G/Y
G/Y
Y
Y
B
B
Bl/B
Bl/B
G/W
G/W
Gr
Gr
G/Y
G/Y
Y
Y
B
B
Bl/B
G/W
G/Y
Y
B
B
B
G
G
Lbl
Lbl
W/R
W/R
P
P
Lbl
Lbl
Gr
Gr
P
P
B
B
G
G
B
G
Lbl
W/R
P
Gr
Gr
V
V
B
B
Gr
Gr
V
V
B
B
Gr Gr
Gr
Gr
V
B
GrGr
Gr
Gr
V
B
BGr, O
Lbl
P
B
G
Bl/B
G/W
G/Y
Y
B
W
W
Gr
Br
Bl
Bl
Bl
Bl
Bl
Bl Bl
G/Y
G/W
W
Y
Gr
B
P
Bl/B
Lbl
O
Br
G
Bl
Gr
Gr Gr
R/G
R/G
B/R
B/R
O
O
Gr/Y
Gr/Y
B/Br
B/Br
B
B
P/W
P/W
W/Bl
W/Bl
W/R
W/R
Bl
Bl
O/B
O/B
R/W
R/W
Lbl/W
Lbl/W
B
B
R/Y
R/Y
R/G
R/B
R/B
Bl/W
Bl/W
Br/Y
Br/Y
W/Y
W/Y
Bl/R
Bl/R
B/W
B/W
B/G
B/G
V
V
Lg/W
Lg/W
Bl/B
Bl/B
P/B
P/B
G/W
G/W
O/Y
O/Y
Y/G
Y/G
O
O
W
W
P
P
Y/Bl
Y/Bl
Br
Br
Bl
Bl
Lg/B
Lg/B
Lbl
Lbl
Y/B
Y/B
G/Y
G/Y
P/W
P/W
Y
Y
G
G
B
B
Gr
Gr
R
R
Y
Y
B/Bl
B/Bl
R/B
Bl/W
Br/Y
W/Y
Bl/R
B/W
B/G
V
Lg/W
Bl/B
P/B
G/W
O/Y
Y/G
O
W
P
Y/Bl
Br
Bl
Lg/B
Lbl
Y/B
G/Y
P/W
Y
G
B
Gr
R
Y
Y
Y
Y
B/Bl
B/R
O
Gr/Y
B/Br
B
P/W
W/Bl
W/R
Bl
O/B
R/W
Lbl/W
B
R/Y
Y
Y
Y
R
R
B/W
B/W
B/W
W/Y
W/Y
W/Y
B
Bl
Br
G
Gr
Lbl
: Black
: Blue
: Brown
: Green
: Gray
: Light blue
Lg/B
: Light green with Black
WIRE COLOR
O
P
R
V
W
Y
B/Br
B/G
: Orange
: Pink
: Red
: Violet
: White
: Yellow
: Black with Brown
B/Bl
: Black with Blue
: Black with Green
B/R
B/W
: Black with Red
: Black with White
Bl/B
Bl/R
Bl/W
Br/Y
: Blue with Black
: Blue with Red
: Blue with White
: Brown with Yellow
G/W
G/Y
Gr/Y
Lbl/W
: Green with White
: Green with Yellow
: Gray with Yellow
: Light blue with White
Lg/W
O/B
: Light green with White
: Orange with Black
O/Y
P/B
P/W
R/B
R/G
R/W
R/Y
: Orange with Yellow
: Pink with Black
: Pink with White
: Red with Black
: Red with Green
: Red with White
: Red with Yellow
W/B
W/Bl
W/R
W/Y
Y/B
Y/G
: White with Black
: White with Blue
: White with Red
: White with Yellow
: Yellow with Black
: Yellow with Green
Y/Bl
: Yellow with Blue

Other manuals for Suzuki DF40A

Related product manuals