EasyManua.ls Logo

Suzuki SMD7 - Interconnection

Suzuki SMD7
43 pages
Print Icon
To Next Page IconTo Next Page
To Next Page IconTo Next Page
To Previous Page IconTo Previous Page
To Previous Page IconTo Previous Page
Loading...
XDR
MJ-A10SPF
7
8
9
10
1
2
3
4
5
6
8m,φ5.4
10m,φ5.4
SPD
TEMP
12V-P1
XDR-M
XDR-P
XDR-SHIELD
TEMP0V
NC
TD_ID
SPD0V/TDID0V/SHIELD
ST-02MSB
ST-02PSB 520-5PSD
520-5MSD
525-5PWD
船速・水温センサー
SPEED/TEMP SENSOR
520-PLD
6
MJ-A6SPF
10
MJ-A10SPF
送受波器
TRANSDUCER
02S4147
10
1
2
3
TB1
1
3
2
5
4
TB2
(1kW)
MB-1100
MATCHING BOX
RED
BLK
RED
BLKクロ
アカ
クロ
アカ
10m
10m(6B:15m)
50B-6/6B
8
9
10
1
XDR
1m
XDR_SHIELD
XDR_N
XDR_P
200B-5S
50/200-1T
(1kW)
MB-1100
BLKクロ
1
BLUアオ
GRNミドリ
REDアカ
2
3
4
5
10m
XDR
10m,φ5.4
10m
MJ-A10SPF
TRANSDUCER
送受波器
520-PLD
520-5MSD
520-5PSD
525-5PWD
広帯域送受波器
CHIRP TRANSDUCER
TM150M
B75L/H
B175L/H
TRANSDUCER W/SENSOR
センサー付送受波器
525STID-MSD
525STID-PWD
526TID-HDD
525T-LTD
525T-BSD
SS60-SLTD
525T-PWD
(12/20m: 525T-LTD,SS60-SLTD)
10m,φ5.4
8m
T-04MSB
水温センサー
TEMP SENSOR
T-04MTB
8m
または OR
MODULE
WIRELESS LAN
2.4GHz,IEEE802.11b
RADAR SENSOR
DRS4W
WIRELESS LAN
ACCESS POINT
NET-S
NET-C
NET-H
NET-L
SHIELD
1
2
3
4
5
NMEA2000
1
2
3
4
5
1
2
3
4
5
JUNCTION BOX
FI-5002
ジャンクションボックス
1
2
3
BLK
WHT
シロ
クロ
2m
クロ BLK
REDアカ
シロ WHT
アオ BLU
(+)
(-)
CN1
クロ BLK
REDアカ
シロ WHT
アオ BLU
FRU-NMEA-PFF,1/2/6m
FRU-NMEA-PFF,1/2/6m
5
航法装置
NAV EQUIPMENT
15VDC
終端抵抗
TERMINATOR
FRU-MF00000001(メス) FEMALE
FRU-MM100000001(オス) MALE
CABLE ASSY. (M-F)
ケーブル組品
FRU-NMEA-PMMFF,1/2/6m
または OR
T-CONNECTOR
FRU-MM1MF1MF1001
Tコネクタ
0.3m 2m
航法装置
NAV EQUIPMENT
(NMEA0183 V3.0)
詳細はC4459C02参照
REFER TO C4459C02 FOR DETAIL.
CANbus(NMEA2000)対応機
CANbus(NMEA2000) EQUIVALENT
0.3m
詳細はC7281C02参照
REFER TO C7281C02 FOR DETAIL.
各種センサー
SENSOR
IF-NMEA2K2
DATA CONVERTER
データ変換器
アナログNMEAデータ変換器
IF-NMEAFI
ANALOG NMEA DATA CONVERTER
2m
1
2
3
4
5
6
7
8
PWR/SIGNAL
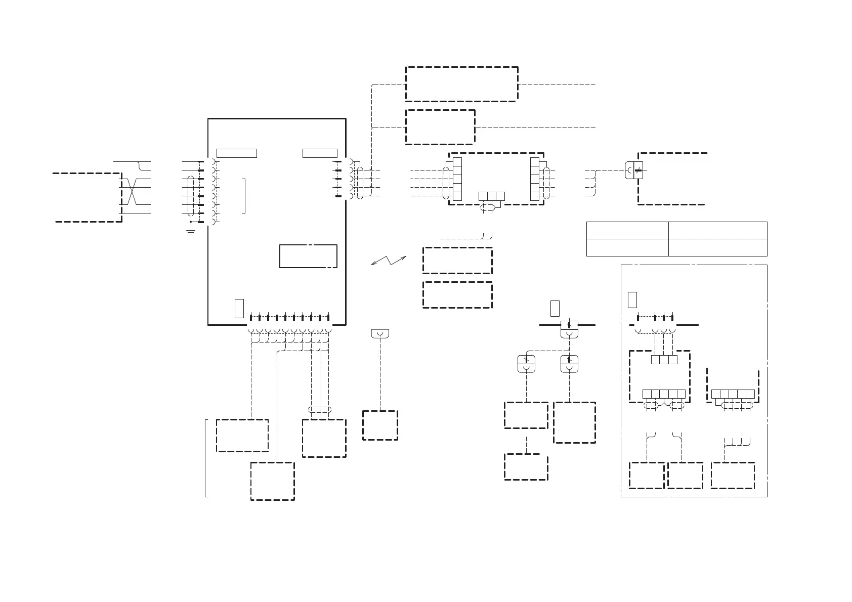
SMD7/9
MULTI-FUNCTION DISPLAY
マルチファンクションディスプレイ
V-H
V-C
RD-A
TD-A
RD-B
TD-B
GND
SHIELD
CBCOFS0810,1.5m
REDアカ
アオ BLU
BLKクロ
シロ WHT
YEL
ミドリ GRN
ハイ GRY
NMEA0183
12-24 VDC
航法装置
NAV EQUIPMENT
RD-A
TD-A
TD-B
RD-B
(REF. No. C4498-C01-D)
SMD7/9 INTERCONNECTION
(DIAGRAM)
S-1

Related product manuals