EasyManua.ls Logo

Symetrix 425 - Page 48

Default Icon
59 pages
Print Icon
To Next Page IconTo Next Page
To Next Page IconTo Next Page
To Previous Page IconTo Previous Page
To Previous Page IconTo Previous Page
Loading...
OF
COMPANY:
SYMETRIX INC.
4211 24th Ave W
SEATTLE, WA 98199
TITLE:
DRAWING NO:
REV:
SHEET:
DATED:
DATED:
DRAWN:
RELEASED:
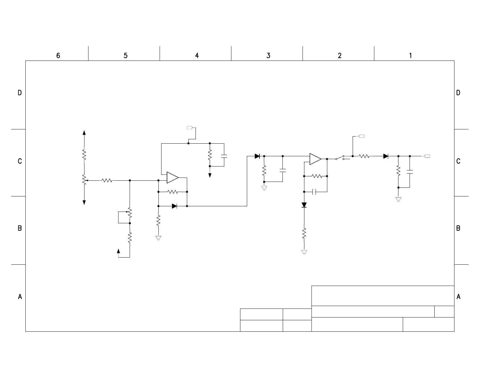
SYSTEM IN/OUT
(SHOWN IN)
LIMITER
THRESHOLD
(FRONT PANEL)
CH1 LIMITER SIDE CHAIN
LIMITER
THRESHOLD
TRIM
425 DUAL COMP/LIMITER/EXPANDER
022001-SCH
E2
4
7
BYPASS
D20
1N4148
R71
2M0
C30
.039
5
+
6
-
7
U12B
RC4560
R72
15K8
D21
1N4148
C31
10pF
R73
10K0
R74
200 OHM
D22
1N4148
R62
1M
3
+
2
-
1
U7A
RC4560
R64
249K0
R65
24K3
D17
1N4148
R66
1K00
CW
3
1
2
R75
50KB
C25
.047
R57
51K
C17
.01
CW
3
1
2
R158
100K
R173
12K
11
12
10
SW4D
R164
220K
-15VA
+15VA
-15VA
+15VA
PEAK_DET_CH1
CH1_CTRL
LIMLEDS_CH1

Other manuals for Symetrix 425