EasyManua.ls Logo

Symetrix 425 - Page 50

Default Icon
59 pages
Print Icon
To Next Page IconTo Next Page
To Next Page IconTo Next Page
To Previous Page IconTo Previous Page
To Previous Page IconTo Previous Page
Loading...
OF
COMPANY:
SYMETRIX INC.
4211 24th Ave W
SEATTLE, WA 98199
TITLE:
DRAWING NO:
REV:
SHEET:
DATED:
DATED:
DRAWN:
RELEASED:
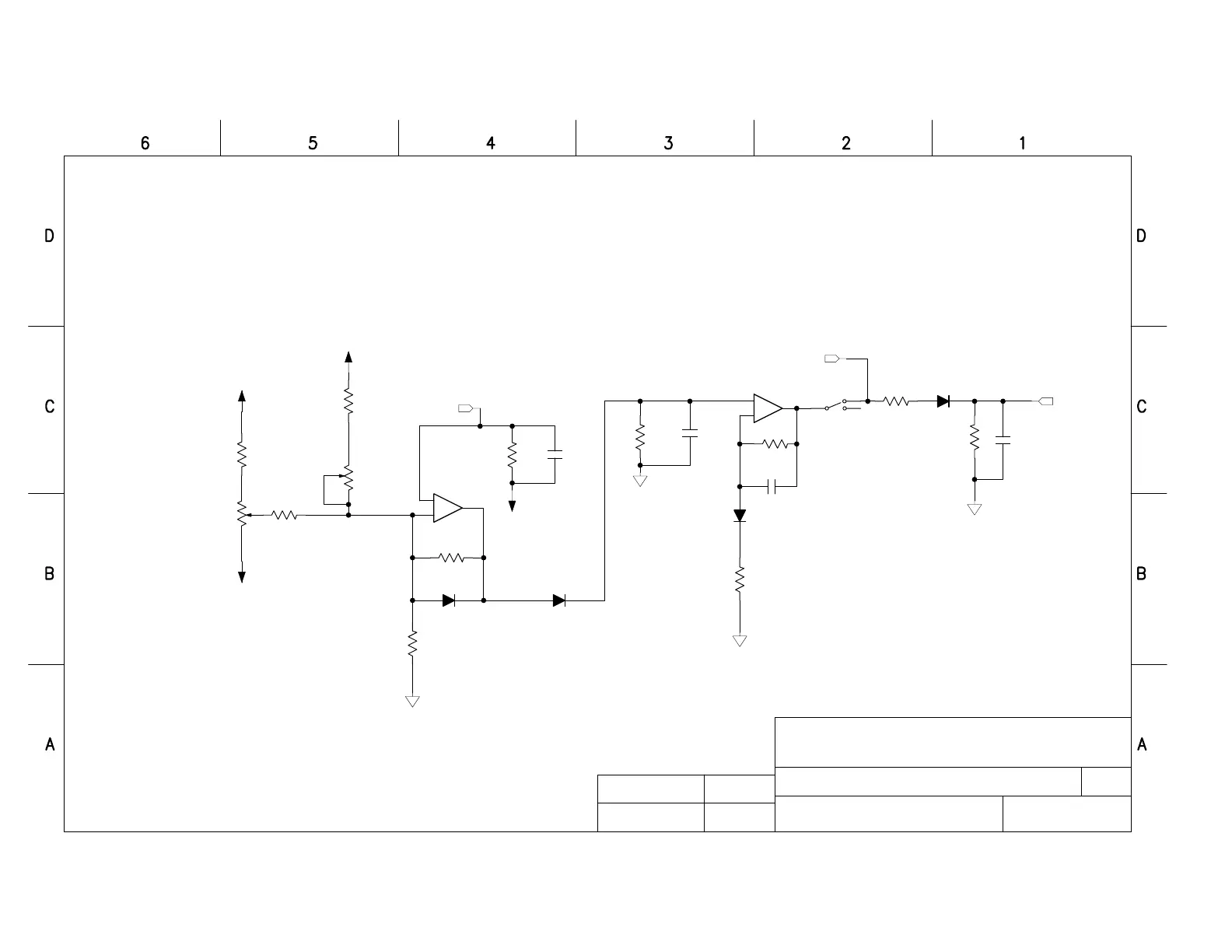
SYSTEM
(SHOWN IN)
LIMITER
THRESHOLD
(FRONT PANEL)
CH2 LIMITER SIDE CHAIN
LIMITER
THRESHOLD
TRIM
425 DUAL COMP/LIMITER/EXPANDER
022001-SCH
E2
6
7
IN/OUT
D35
1N4148
R145
2M0
C53
.039
5
+
6
-
7
U15B
RC4560
R146
15K8
D36
1N4148
C54
10pF
R147
10K0
R148
200 OHM
D37
1N4148
R149
1M
3
+
2
-
1
U20A
RC4560
R150
249K0
R151
24K3
D38
1N4148
R152
1K00
CW
3
1
2
R153
50KB
C55
.047
R154
51K
C56
.01
CW
3
1
2
R162
100K
R105
12K
5
4
6
SW6B
R163
220K
-15VA
+15VA
-15VA
+15VA
PEAK_DET_CH2
CH2_CTRL
LIMLEDS_CH2

Other manuals for Symetrix 425