EasyManua.ls Logo

TAC Xenta 421A - Page 41

Default Icon
48 pages
Print Icon
To Next Page IconTo Next Page
To Next Page IconTo Next Page
To Previous Page IconTo Previous Page
To Previous Page IconTo Previous Page
Loading...
TAC Xenta, TAC Xenta® 400 I/O Modules 4 Installation
TAC AB, Dec 2004 41 (48)
0-004-7771-3 (EN)
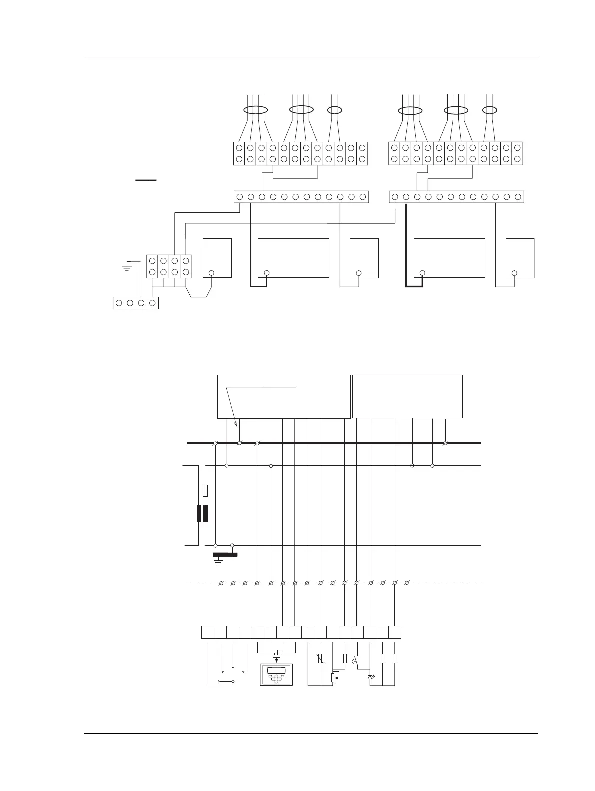
When a Wall Module (ZS101–105) is connected to TAC Xenta 400 I/O
modules, the following terminals can be used (term. B2: v 3.0 or later).
Fig. 4.16: Connections between insulated signal ground rails and the cabinet ground rail
TAC Xenta 2
G0
PU
G0
TAC Xenta 1
G0
PU
G0
TR
G0
min 1.5 mm
2
Cabinet
ground
rail
Incoming cables for TAC Xenta 1 Incoming cables for TAC Xenta 2
Insulated signal ground rail
Insulated signal ground rail
Fig. 4.17: Basic circuit diagram for connecting Wall Module ZS 101–105 to TAC Xenta 400 I/O modules
TAC Xenta 45x
Cabinet
terminals
ZS 101-105
G G0 C2 C1 M B1 B2
F0 F1 F2 F3 G0 G C2 C1 1 2 3 4 5 6 7 8
0
1
2
3
10 k
470
(24 V AC)
min 1.5 mm
2
, max 2 m
230
VAC
G
G0
N
Insulated
signal
ground rail
Cabinet
ground
rail
TAC Xenta 42x
X1 M K1 KC1 G G0

Other manuals for TAC Xenta 421A

Related product manuals