EasyManua.ls Logo

Taco SR506-EXP - Page 13

Default Icon
104 pages
Print Icon
To Next Page IconTo Next Page
To Next Page IconTo Next Page
To Previous Page IconTo Previous Page
To Previous Page IconTo Previous Page
Loading...
11
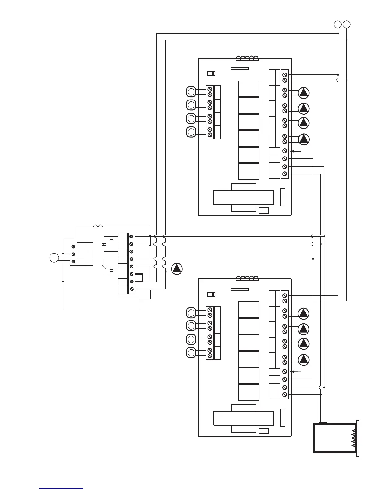
FOUR ZONE SWITCHING RELAY
WITH OPTIONAL PRIORITY
ZONE 4
ON
OFF
PRIORITY
120V RELAY
FUSE 1 AMP
ZONE 1 ZONE 2 ZONE 3 ZONE 4
120 VOLT CIRCULATORS
ZC ZR
X X
END
SWITCH
ZONE1 ZONE2 ZONE3 ZONE4
POWER
INPUT
SR 504
ZONE 2
POWER
ZONE 1
ZONE 3
ZONE 4
TT T
BOILER
FOUR ZONE SWITCHING RELAY
WITH OPTIONAL PRIORITY
ZONE 4
ON
OFF
PRIORITY
120V RELAY
FUSE 1 AMP
ZONE 1 ZONE 2 ZONE 3 ZONE 4
120 VAC
INPUT
TO: "TT" ON BOILER
120 VOLT CIRCULATORS
ZC ZR
X X
END
SWITCH
ZONE1 ZONE2 ZONE3 ZONE4
POWER
INPUT
SR 504
ZONE 2
POWER
ZONE 1
ZONE 3
ZONE 4
TT T
H
N
T
DHW
CIRCULATOR
JUMPER
R
W
T
T
COM
24
VAC
N/O N/C N/C N/O
NH3
44
5
6
6
SR501
POWER
T STAT
120 VAC INPUT
1 ZONE SWITCHING RELAY
AQUASTAT ON
DHW HEATER
A
T
MASTER
SLAVESLAVE
REMOVE
JUMPER
REMOVE
JUMPER
PRIORITY OFF
PRIORITY OFF
24 VAC
POWER
24 VAC
POWER
SR501 Switching Relay Controlling 2 SR504/506 Switching Relays

Table of Contents

Related product manuals