EasyManua.ls Logo

TCS Basys Controls SZ1009 - Page 5

TCS Basys Controls SZ1009
12 pages
Print Icon
To Next Page IconTo Next Page
To Next Page IconTo Next Page
To Previous Page IconTo Previous Page
To Previous Page IconTo Previous Page
Loading...
R
2800 LAURA LANE
l MIDDLETON, WI 53562 l (800) 288-9383 l FAX (608) 836-9044 l www.tcs-basys.com
5
program
setup
program
setup
program
setup
program
setup
program
setup
program
setup
HEAT STAGE 1
21.
OFFSET:
0F
ENABLE THIRD
COOL
STAGE AS:
20.
18.
ENABLE SECOND
STAGE COOL?
ENABLE SECOND
STAGE HEAT?
17.
SET OVERRIDE
15.
TIME: 180 MINUTES
LIMIT SETPOINT
5F
ADJUST +/-:
14.
SETPOINT:
UNOCCUPIED COOL
13.
12.
OCCUPIED COOL
SETPOINT:
program
setup
program
setup
ENABLE 3 HEAT &
3 COOL
16.
SZ1022,
SZ1031
program
setup
19.
ENABLE 3RD & 4TH
STAGE AS:
SZ1035
program
setup
If yes,
to 21.
72F
80F
NO
YES
YES
COOL
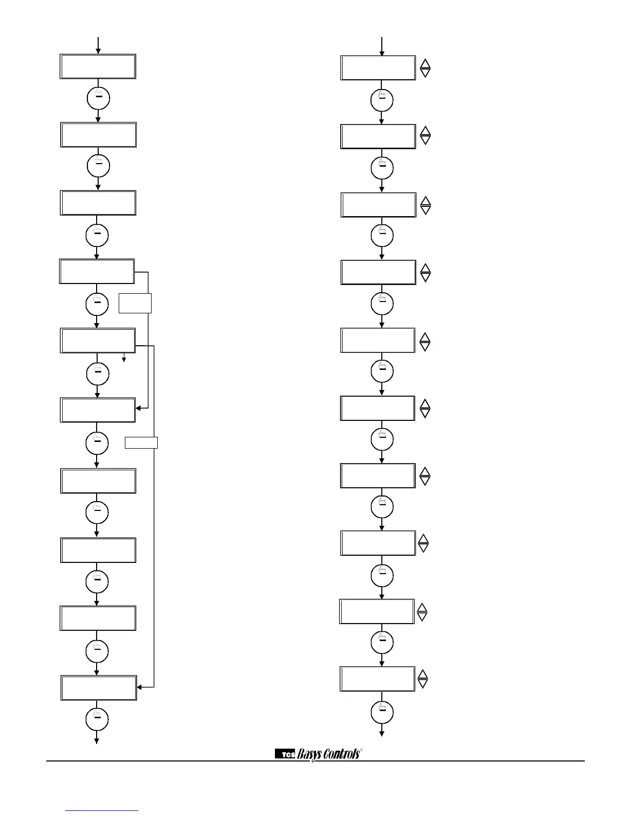
Occupied Cool Setpoint Screen. Set
the occupied cool setpoint.
Unoccupied Cool Setpoint Screen.
Set the unoccupied cool setpoint.
User Setpoint Limit Screen. Enter the
number of degrees you want the user to
be allowed to change the preset occu-
pied setpoints up or down.
Override Time Screen. Enter the num-
ber of minutes (0 to 255) that the
Superstat will maintain occupied set-
points when overridden.
Enable Third Heat & Cool Screen.
Choose whether the SZ1035 will control
a third stage of heating AND cooling.
(Select NO if not using a third stage of
heating and cooling.) (Only shown on
SZ1035.)
Second Stage Heat Screen. Choose
whether the thermostat will control a sec-
ond stage of heat. (Select NO if not
using a second stage of heat.) (Not
shown on SZ1009.)
Second Stage Cool Screen. Choose
whether the thermostat will control a sec-
ond stage of cooling. (Select NO if not
using a second stage of cooling.) (Not
shown on SZ1009.)
Enable Third & Fourth Stage Screen.
If NO selected in screen 16, choose
run system in two stages of heat and 2
stages of cool only. (only shown on
SZ1035.)
Third Stage Choice Screen. Choose
from HE(Select DISABLE if not using a
third stage of heat or cool.) (Not shown
on SZ1009 or SZ1035.)
Heat Stage 1 Offset Screen. Enter an
offset value for heat stage 1. First stage
is normally 0 offset. (Not shown on
SZ1009.)
program
setup
program
setup
program
setup
program
setup
program
setup
program
setup
program
setup
program
setup
program
setup
31.
COOL STAGE 3
OFFSET:
HEAT STAGE 3
30.
DIFF:
HEAT STAGE 3
OFFSET:
29.
28.
COOL STAGE 2
1F
DIFF:
27.
COOL STAGE 2
OFFSET:
1F
26.
COOL STAGE 1
1F
DIFF:
25.
COOL STAGE 1
OFFSET:
0F
.
24.
1FDIFF:
23.
HEAT STAGE 2
OFFSET:
1F
program
setup
HEAT STAGE 1
1F
22.
DIFF:
2F
1F
2F
HEAT STAGE 2
Heat Stage 1 Differential Screen. Enter a
differential value for heat stage 1.
Heat Stage 2 Offset Screen. Enter an off-
set value for heat stage 2. This screen
only appears if stage 2 is enabled. (Not
shown on SZ1009.)
Heat Stage 2 Differential Screen. Enter a
differential value for heat stage 2. This
screen only appears if stage 2 is enabled.
(Not shown on SZ1009.)
Cool Stage 1 Offset Screen. Enter an
offset value for cool stage 1. First stage is
normally 0 offset. (Not shown on SZ1009.)
Cool Stage 1 Differential Screen. Enter
a differential value for cool stage 1.
Cool Stage 2 Offset Screen. Enter an
offset value for cool stage 2. This screen
only appears if stage 2 is enabled. (Not
shown on SZ1009.)
Cool Stage 2 Differential Screen. Enter
a differential value for cool stage 2. This
screen only appears if stage 2 is enabled.
(Not shown on SZ1009.)
Heat or Cool Stage 3 Offset Screen.
Enter an offset value for heat or cool stage
3. This screen only appears if stage 3 is
enabled. (Not shown on SZ1009.)
Heat or Cool Stage 3 Differential Screen.
Enter a differential value for heat or cool
stage 3. This screen only appears if stage
3 is enabled. (Not shown on SZ1009.)
Cool Stage 3 or Stage 4 Offset Screen.
Enter an offset value for cool stage 3 or
stage 4. This screen only appears if this
stage is enabled. (Only shown on
SZ1035).

Other manuals for TCS Basys Controls SZ1009

Related product manuals