EasyManua.ls Logo

Teac DR-H300 - Page 19

Teac DR-H300
20 pages
Print Icon
To Next Page IconTo Next Page
To Next Page IconTo Next Page
To Previous Page IconTo Previous Page
To Previous Page IconTo Previous Page
Loading...
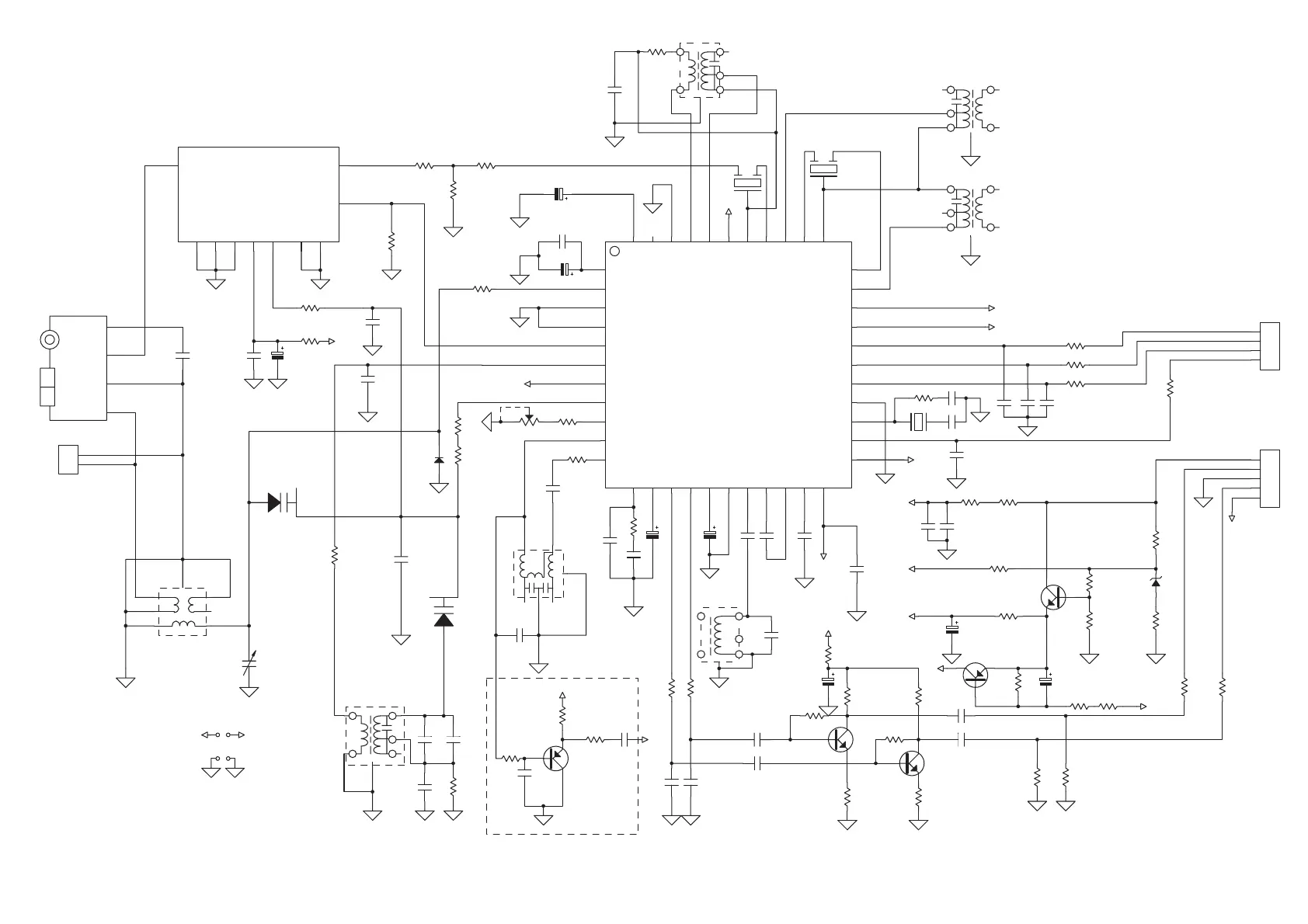
RIPPLE
1
AM-RF
2
FM-GND
3
RF-GND1
4
FM-OSC
5
AM-OSC
6
Vcc1
7
TUNE
8
VCO
9
AF-OUT
10
MPX-IN
11
LP
F
1
2
MUTE
13
LEFT
14
RIGHT
15
P
IL
FIL
16
I
F
-GN
D
17
FMDEM
18
AFC-
19
AFC+
20
FSI
21
VCC2
22
VDD
23
MO/ST
24
XTAL
25
DGND
26
CLOCK
27
P1
31
P0
30
WRITE-EN
29
DATA
28
FM-IF2-IN
33
AM-AFC
32
FM-IF1-IN
37
AM-IF2
36
FM-IF2
35
VSTABB
34
V
S
TABA
38
AM
/F
M
39
AM-MIX OUT
40
A
M-I
F
1-IN
41
RF-GND2
42
NC
43
AGC
44
C4
104
C10
100uF
VCC1
R11
56K
RV1
100K
R12
1K
C22
224
C26
474
C27
474
R27
2K2
C28
1uF
C30
2.2uF
C31
15pF
C32
470n
C7
104
VCC2
VDD
X1
75K
R14
150K
C14
102
C15
12P
R22 470
R21
470
R18
22K
C19
222
C17
221
C18
221
P0
P1
R15
0
C16
221
R23
470
1
2
3
4
CN1
4P
R4
120
R3
120
C34
223
VCC1
C24
224
C25
224
R7
330
R25
47K
R24
47K
DZ1
BZX384-C11
R35
22
C23
224
R33
5K6
R34
47K
Q3
BC547C
Q2
BC857B
R31
68K
C3
5
22uF
R32
10K
R30
150
C33
82pF
C29
1uF
+FM
VDD
VCC2
AM/FM
R29
820
R28
820
C40
153
C39
153
1
3
2
CF1
10.7
M
1
3
2
CF2
10.7M
R2
120
R1
120
R5
330
1
2
3 4
6
T3
1
2
3 4
6
T2
1
2
3
4
6
T1
1
2
3
4
6
T5
C2
104
C1
10uF
1
2
3
4
6
T7
3
2
1
6
4
5
T4
ANT
1
GND
2
GND
3
GND
4
VT
5
B+
6
IF-OUT
7
OSC-OUT
8
GND
9
GND
10
FM FRONTEND
TUNE1
KST-F404
R6
330
R8
2.2K
R9
10
0
C13
103
C3
104
C9
100uF
+FM
1
2
7
D3A
HN1V02H
5
3 6
D3B
HN1V02H
R20
22k
R26
47
C36
22pF
C38
2pF
C37
560p
R10
220
D2
BAS316
C11
33pF
CT1
10P
C21
1uF
3
2
1
6
4
T6
20402
R36
33K
Q4
BC857C
C12
33pF
R19
22K
R13
1K
C20
222
MPX
MPX
VCC1
ST/NO
ENABLE/MPX
DATA
CLOCK
VCC
RIGHT
LEFT
SGND
FM RF GND
4
FM ANT
3
AM RF GND
2
AM ANT
1
JACK1
TUNER1
C8
104
RDS ONLY
BUFFER AMPLI FIER
22n-USA22n-USA
BIRDY FILTE R
7.8V
11V
8.2V
8.9V
8.2V
AM/FM
1
2
3
4
5
CN2
5P
R37
0
R38
0
R39
0
R40
0
C5
104
C6
331
Q1
9014
Q5
9
014
R42
4.7K
R43
4.7K
R16
1M
R41
100
R46
1K
R47
1K
C41
100uF
C42
224
C43
224
R17
1M
R45
000
R44
000
VCC
J2
000
J3
000
VCC VCC
1
2
CN3
2P
TUNER PCB
TEA5762
IC1
DR-H300
DVD Receiver
6297
6297
6298
6295
6296
6299

Other manuals for Teac DR-H300

Related product manuals